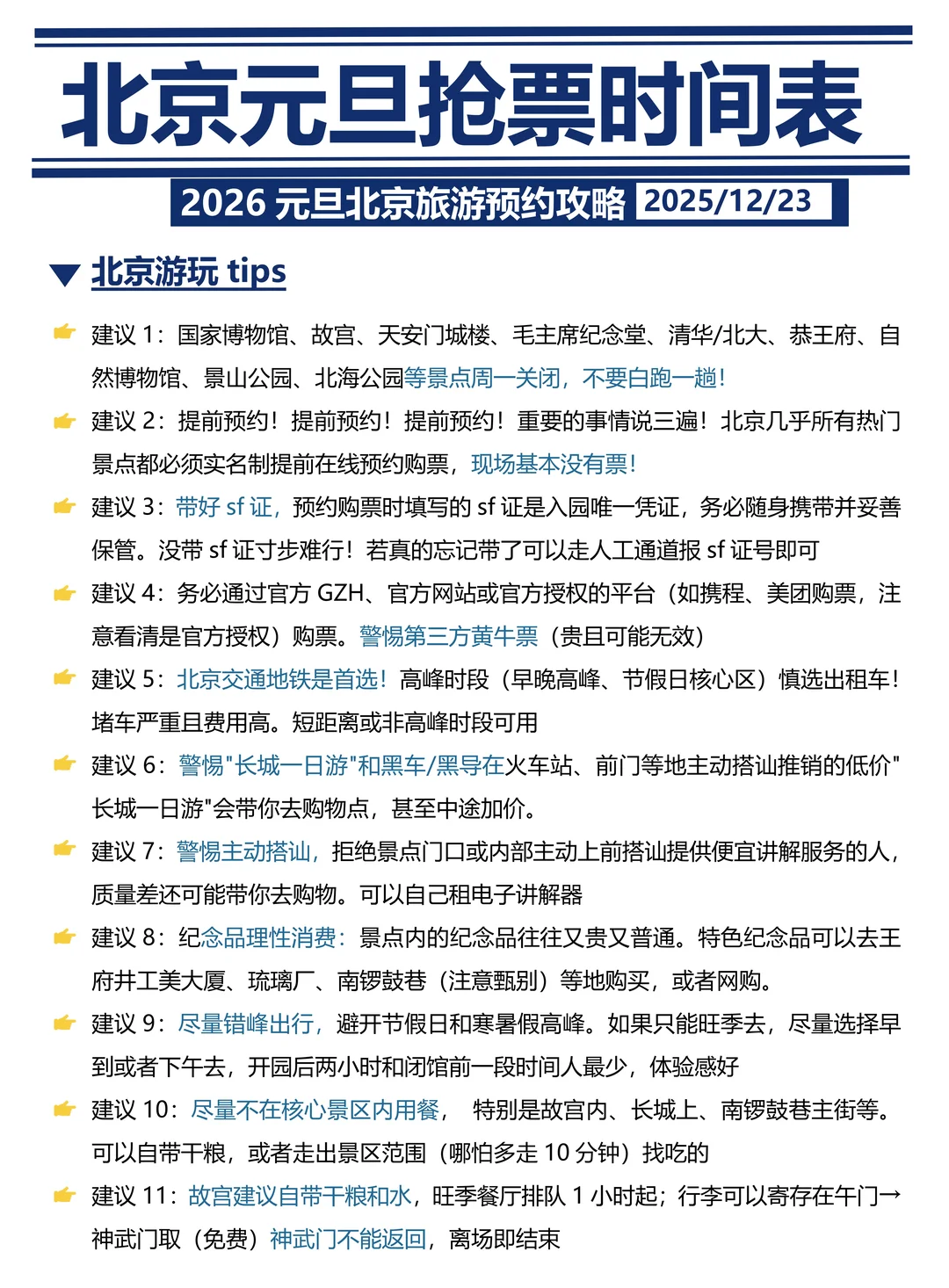
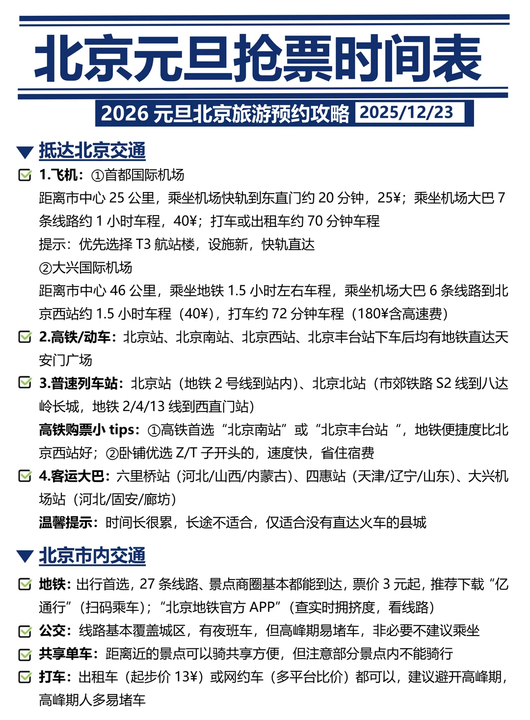
您现在的位置是:首页 > 旅游攻略 > 正文 旅游攻略 刚发布的北京旅游通知🤩幸好提前看到!! admin2025年12月24日 12:16:35旅游攻略16 刚发布的北京旅游通知🤩幸好提前看到!! 准备来北京旅游的姐妹们一定一定来先看看这篇攻略,虽然12-1月份是淡季但是这些景点门票还是要提前知道!#北京旅游攻略 #北京旅游 #北京旅行 #北京旅行攻略 #北京打卡 #北京景点预约 #北京周末 #北京避雷 #北京 #北京住宿 转载请说明来源于"旅荐网",部分内容转载自网络,如有侵权请联系qlwl@foxmail.com删除 本文地址:https://www.15386.cn/post/76736.html 上一篇 📍长沙3日游800💰淡季高效版(附不排队攻略 下一篇 重庆旅游攻略完整版‼️亲身经验总结分享 相关文章 云南旅游极简攻略 2026 南疆旅游攻略:夏季别瞎跑,选对季节路线才不遭罪 3-4月别辜负春光!这份全国春日游玩攻略收好,赏花吃鲜一站式搞定 桃源春会丨春假免票12天,黟县这篇游玩攻略收藏好! 醉美傅山赏花季旅游全攻略|花海+研学+美食一站式打卡 2026春季全国旅游攻略 旅游景点攻略 云南石林风景区自助游攻略 无广亲测汕头三天两夜旅游攻略!! 浙江反向旅游天花板!陈晓卿私藏小城,没攻略、人超少,好吃到想定居 发表评论 取消回复 评论列表 这篇文章还没有收到评论,赶紧来抢沙发吧~