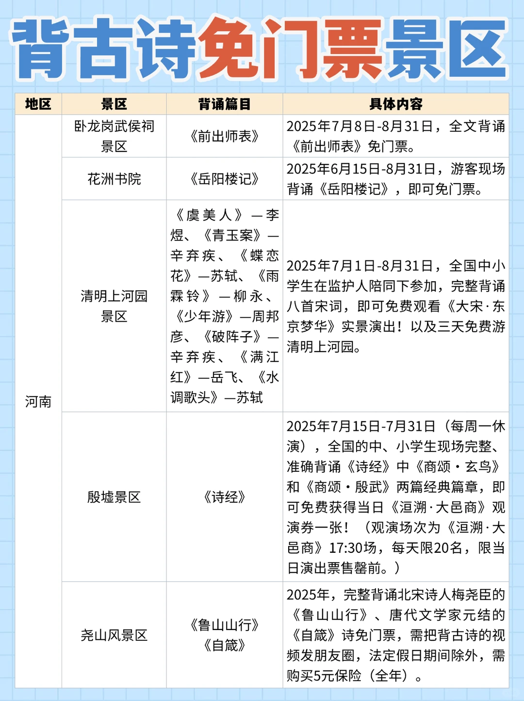
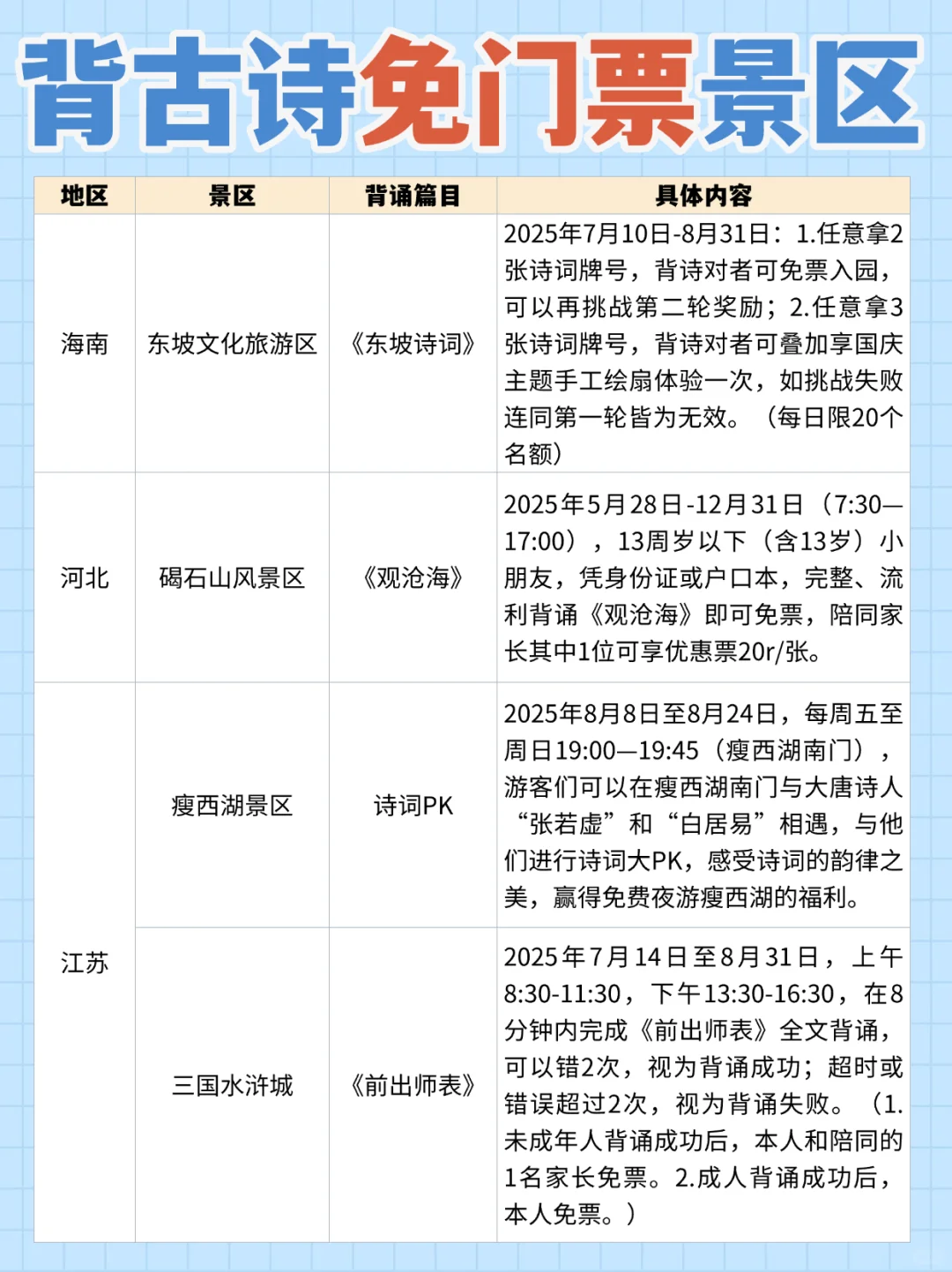
您现在的位置是:首页 > 国内旅游目的推荐 > 正文 国内旅游目的推荐 背古诗免门票,景区名单汇总!持续更新中 admin2025年12月17日 07:35:17国内旅游目的推荐3 背古诗免门票,景区名单汇总!持续更新中 原来背古诗真的能当\"通行证\"好多景区推出「背诵免票」活动靠才华免门票游景区的机会终于来啦 背诵篇目已经整理出来了哦速速码住!👇👇👇 有景区背诵篇目是重合的比如岳阳楼景区和花洲书院都是《岳阳楼记》!!!背1篇=免票2个景区,太给力了👑也有景区背诵完成即可免票观看实景演出以及3天景区免票游!!! 果然是书中自有黄金屋啊‼️爱了爱了 赶紧对着这张表从今天开始背,背会哪个去哪个冲呀! #免票 #暑假旅游 #背古诗词免门票 #大学生暑假旅游 #大学生穷游 #免票旅游 #年轻人旅游主打一个省钱 #假期去哪玩 #跟着古诗去旅行 #背诵免票 转载请说明来源于"旅荐网",部分内容转载自网络,如有侵权请联系qlwl@foxmail.com删除 本文地址:https://www.15386.cn/post/76086.html 上一篇 银基动物王国会惩罚每一个背包的人…… 下一篇 哈尔滨+亚布力滑雪营!7天6晚!闭眼冲❗️ 相关文章 ✨长三角短途游清单|说走就走的惬意之旅 11-12月来杭州的!存下吧超全的! 国内旅游地点天花板整理 北京旅游怎么玩?故宫+天坛一日游轻松度假 阿勒泰玩雪❄️11-2月去阿勒泰懒人攻略💯 西安兵马俑12月游玩攻略3天玩透历史名城 去了重庆五次我的真实感受(出发前必看版) 成都土著写的成都三日游攻略!懒人直接照抄 有被自己手写的成都攻略满意到睡不着😎 本地朋友写给12月想来重庆旅游的姐妹 发表评论 取消回复 评论列表 这篇文章还没有收到评论,赶紧来抢沙发吧~