第一次去成都怎么玩,看这一篇就够了~
第一次去成都怎么玩,看这一篇就够了~







🙋🏻♀️国庆节有去成都旅行的小伙伴们吗?如果你是初次去玩,快快码住这6张超全攻略吧,包含景点、住宿、交通、旅行贴士等,跟着这篇玩就好了~
😏【去哪些景点?】
📍 老城经典游:宽窄巷子、杜甫草堂、人民公园、锦里古街、武侯祀等
📍 都市夜景游:成都IFS、太古里、春熙路、双子塔、成都SKP、安顺廊桥等
📍 自然奇遇游:大熊猫繁育研究基地、成都动物园、成都自然博物馆等
⭐ 附成都12大精华景点介绍
🤗【去哪住?】
1️⃣ 宽窄巷子附近:位于老城区,近城市核心景点,周边小吃街密集,美食丰富。
2️⃣ 春熙路太古里附近:靠近城市CBD商圈,方便买买买,还有去熊猫基地、都江堰景区的直通车。
3️⃣ 天府广场附近:位于城市中心,沿线景点多,交通便利,周边高端酒店多,设施完善。
4️⃣ 熊猫基地附近:去看大熊猫可以选这里,不用特别早起排队,酒店价格相对便宜。
😍【吃什么?】
四川美食驰名中外,比较经典的是火锅、串串香、抄手、冒菜和担担面等。一勺红油,半城烟火,快来感受成都的川辣味!
😮【交通怎么坐?】
🚆火车高铁去成都:主要的火车站有4个,分别是成都东站、成都西站、成都站和成都南站
✈ 乘飞机去成都:可以落地双流国际机场和天府国际机场,双流国际机场到市区可以乘坐地铁10号线;天府国际机场可以乘坐18号线到市区
🚇市区内出行建议地铁,成都有15条地铁,基本覆盖了市区的主要景点,尽量避免早晚高峰(8:00-9:00和18:00-19:00)乘坐
🚌 特色公交路线:锦江公园内环线,途径人民公园、宽窄巷子、文殊院等核心景点;T100兴隆湖环湖公交,1元解锁绝美环湖风景
🚄 成都周边游:从成都出发,乘坐高铁可以快速到达乐山、重庆、南充和绵阳等城市
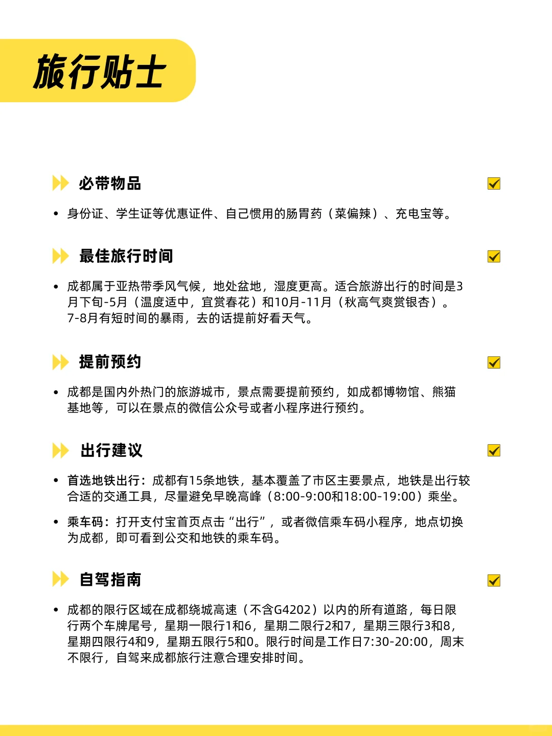
😆【旅行贴士】
🆔 必带物品:身份证、充电宝、自己惯用的肠胃💊(菜偏辣)。
📅 旅行时间:成都适合旅游出行的时间是3月下旬-5月,此时温度适中,宜赏春花;10月-11月秋高气爽,适合游玩赏银杏。
🎫 提前约好:成都是国内外热门的旅游城市,景点需要提前约好,如成都博物馆、熊猫基地等
备注:纯分享旅行攻略,无任何其他引导
#成都 #成都旅行 #成都旅行攻略 #成都景点 #成都住宿 #成都美食 #假期去哪玩 #国庆假期 #旅行攻略 #成都熊猫
@生活薯 @本地薯 @城市情报官
😏【去哪些景点?】
📍 老城经典游:宽窄巷子、杜甫草堂、人民公园、锦里古街、武侯祀等
📍 都市夜景游:成都IFS、太古里、春熙路、双子塔、成都SKP、安顺廊桥等
📍 自然奇遇游:大熊猫繁育研究基地、成都动物园、成都自然博物馆等
⭐ 附成都12大精华景点介绍
🤗【去哪住?】
1️⃣ 宽窄巷子附近:位于老城区,近城市核心景点,周边小吃街密集,美食丰富。
2️⃣ 春熙路太古里附近:靠近城市CBD商圈,方便买买买,还有去熊猫基地、都江堰景区的直通车。
3️⃣ 天府广场附近:位于城市中心,沿线景点多,交通便利,周边高端酒店多,设施完善。
4️⃣ 熊猫基地附近:去看大熊猫可以选这里,不用特别早起排队,酒店价格相对便宜。
😍【吃什么?】
四川美食驰名中外,比较经典的是火锅、串串香、抄手、冒菜和担担面等。一勺红油,半城烟火,快来感受成都的川辣味!
😮【交通怎么坐?】
🚆火车高铁去成都:主要的火车站有4个,分别是成都东站、成都西站、成都站和成都南站
✈ 乘飞机去成都:可以落地双流国际机场和天府国际机场,双流国际机场到市区可以乘坐地铁10号线;天府国际机场可以乘坐18号线到市区
🚇市区内出行建议地铁,成都有15条地铁,基本覆盖了市区的主要景点,尽量避免早晚高峰(8:00-9:00和18:00-19:00)乘坐
🚌 特色公交路线:锦江公园内环线,途径人民公园、宽窄巷子、文殊院等核心景点;T100兴隆湖环湖公交,1元解锁绝美环湖风景
🚄 成都周边游:从成都出发,乘坐高铁可以快速到达乐山、重庆、南充和绵阳等城市
😆【旅行贴士】
🆔 必带物品:身份证、充电宝、自己惯用的肠胃💊(菜偏辣)。
📅 旅行时间:成都适合旅游出行的时间是3月下旬-5月,此时温度适中,宜赏春花;10月-11月秋高气爽,适合游玩赏银杏。
🎫 提前约好:成都是国内外热门的旅游城市,景点需要提前约好,如成都博物馆、熊猫基地等
备注:纯分享旅行攻略,无任何其他引导
#成都 #成都旅行 #成都旅行攻略 #成都景点 #成都住宿 #成都美食 #假期去哪玩 #国庆假期 #旅行攻略 #成都熊猫
@生活薯 @本地薯 @城市情报官
相关文章
发表评论
评论列表
- 这篇文章还没有收到评论,赶紧来抢沙发吧~