12月01日|一周文旅热点资讯
12月01日|一周文旅热点资讯





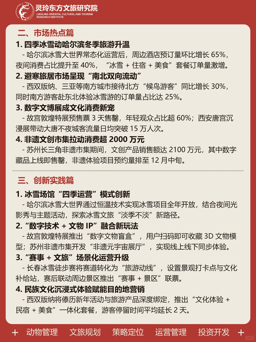
1. 活动创新:结合季节特色与技术手段,打造全季节、沉浸式活动,如冰雪场馆常态化运营、数字文博展;
2. 产业融合:深化“数字+文旅”“体育+冰雪”“非遗+文创”融合,构建消费闭环;
3. 区域协同:推动跨区域文旅资源共享与客群互导,实现“冷暖互补”“品牌联动”;
4. 政策保障:各地出台专项基金、补贴政策,支持沉浸式项目、冰雪文旅、非遗协同发展。
未来行动纲领:
> - 技术深耕:探索AI、元宇宙等技术在文旅场景的应用,提升体验科技感;
> - 业态拓展:推动更多季节性文旅项目实现全季节运营,培育“全年无休”文旅目的地;
> - 协同升级:加强跨省、跨区域文旅合作,建立更紧密的客源互送、品牌互推机制。
#旅游万粉扶持计划 #文旅 #文旅干货 #旅游 #景区 #文旅热点 @小红书创作助手 @小红书成长笔记
2. 产业融合:深化“数字+文旅”“体育+冰雪”“非遗+文创”融合,构建消费闭环;
3. 区域协同:推动跨区域文旅资源共享与客群互导,实现“冷暖互补”“品牌联动”;
4. 政策保障:各地出台专项基金、补贴政策,支持沉浸式项目、冰雪文旅、非遗协同发展。
未来行动纲领:
> - 技术深耕:探索AI、元宇宙等技术在文旅场景的应用,提升体验科技感;
> - 业态拓展:推动更多季节性文旅项目实现全季节运营,培育“全年无休”文旅目的地;
> - 协同升级:加强跨省、跨区域文旅合作,建立更紧密的客源互送、品牌互推机制。
#旅游万粉扶持计划 #文旅 #文旅干货 #旅游 #景区 #文旅热点 @小红书创作助手 @小红书成长笔记
相关文章
发表评论
评论列表
- 这篇文章还没有收到评论,赶紧来抢沙发吧~