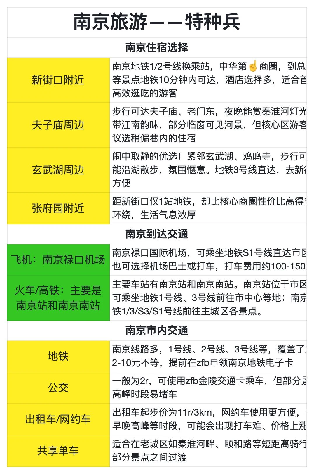
您现在的位置是:首页 > 旅游攻略 > 正文 旅游攻略 被自己熬夜做的南京攻略满意到睡不着!! admin2025年12月08日 19:55:20旅游攻略20 被自己熬夜做的南京攻略满意到睡不着!! 12月准备去南京的注意啦!✔出发前一定要先看的南京旅游攻略🥺女朋友熬夜做的!她是南京大学生包全的!欢迎来抄作业✍在南京可以吃:小厨娘淮扬菜、觅炙现炒海鲜粥火锅、朱大州江西小炒、松澜·烧鸟酒场(云南北路)、口口火山、泥炉烧肉师、火山屋台#南京旅游攻略 #特种兵旅游 #本地人做的攻略 #出行攻略 #游玩攻略 #大学生旅行 #南京美食#特种兵大学生旅游 #行程路线安排 #南京 转载请说明来源于"旅荐网",部分内容转载自网络,如有侵权请联系qlwl@foxmail.com删除 本文地址:https://www.15386.cn/post/74812.html 上一篇 小小探险家(徒步) 下一篇 温州不能错过的九大景点 相关文章 新加坡旅游通讯指南|三大运营商流量话费避坑攻略 五一红色旅游打卡攻略|赴一场初心之约 解锁澄海红色印记 「旺季攻略」井冈山十大旅游公司哪家服务好?实地考察报告:前7强用户选择,数据说话 反向旅游|五一香港屯门亲子游错峰攻略 蜜月旅行第一站昆明(附攻略) 新加坡极致实用旅游攻略,直接照着走就行 五一旅游住宿一篇攻略,全部搞定. 格聂5天4晚保姆级旅游攻略已写好!! 2026 年五一茅台镇旅游攻略(3 天 2 晚) 本J人对自己做的万宁旅游攻略甚是满意 发表评论 取消回复 评论列表 这篇文章还没有收到评论,赶紧来抢沙发吧~