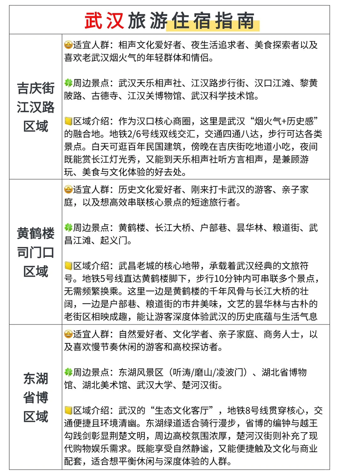
您现在的位置是:首页 > 旅游攻略 > 正文 旅游攻略 J人闺蜜做的武汉旅游攻略…卷疯了🤩 admin2025年12月08日 18:07:25旅游攻略15 J人闺蜜做的武汉旅游攻略…卷疯了🤩 武汉旅游Excel电子版来啦!还没做攻略的宝子,速来抄作业🥳⭐我们的行程路线:D1:黄鹤楼📍-粮道街-昙华林-户部巷-武汉长江大桥🌉D2:黎黄陂路⛩️-江汉路步行街-汉口江滩-古德寺-武汉天乐相声社D3:湖北省博物馆-东湖绿道🛵-磨山景区-宝通禅寺-楚河汉街⭐黄鹤楼门票已予约好🎫⭐武汉天乐相声社提前选好心仪场次⭐地铁🚇直达核心景点⭐东湖/老城区租小电驴爽逛⭐汉口江滩日落🌇美美出片@武汉天乐相声社 @武汉文旅 @小红书创作助手#戏聚江城武汉必看清单 #武汉旅游攻略 #武汉三日游 #武汉旅行 #武汉天乐相声社#武汉打卡 #武汉旅游抄作业 #J人旅游攻略#武汉旅游景点 #攻略吃喝玩乐 转载请说明来源于"旅荐网",部分内容转载自网络,如有侵权请联系qlwl@foxmail.com删除 本文地址:https://www.15386.cn/post/74720.html 上一篇 12-1月来泰国旅游的姐妹一定要看...小心被 下一篇 复兴区紫山公园一日游 相关文章 昆明自由行旅行攻略! 新规落地|2026 版《旅游投诉处理办法》深度解读:全域治理、高效处置、权责清晰,重塑文旅市场秩序 朝鲜旅游攻略|第一次去朝鲜玩,带什么东西比较实用? 韩国旅游逛吃攻略,手把手教你 旅游维权新时代!2026版《旅游投诉处理办法》实战攻略 江浙沪周边游,湖州长兴亲子游玩,2晚688 减掉“春节膘”!保定这份燃脂游玩攻略,快收藏! 2026韩国旅游签证最新攻略!手把手教你搞定二寸证件照+材料清单 亲子游♡济南精华游♡游玩攻略 青岛旅游5天:2026深度游攻略与本地旅行社口碑金榜 发表评论 取消回复 评论列表 这篇文章还没有收到评论,赶紧来抢沙发吧~