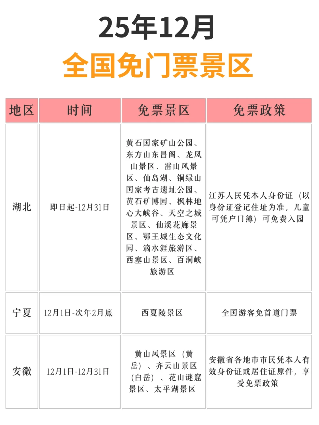
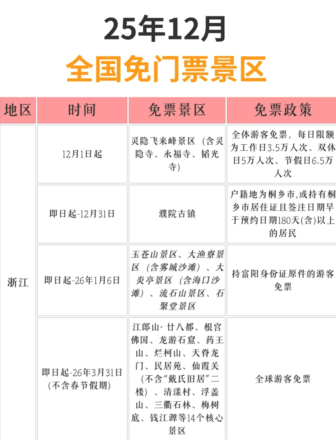
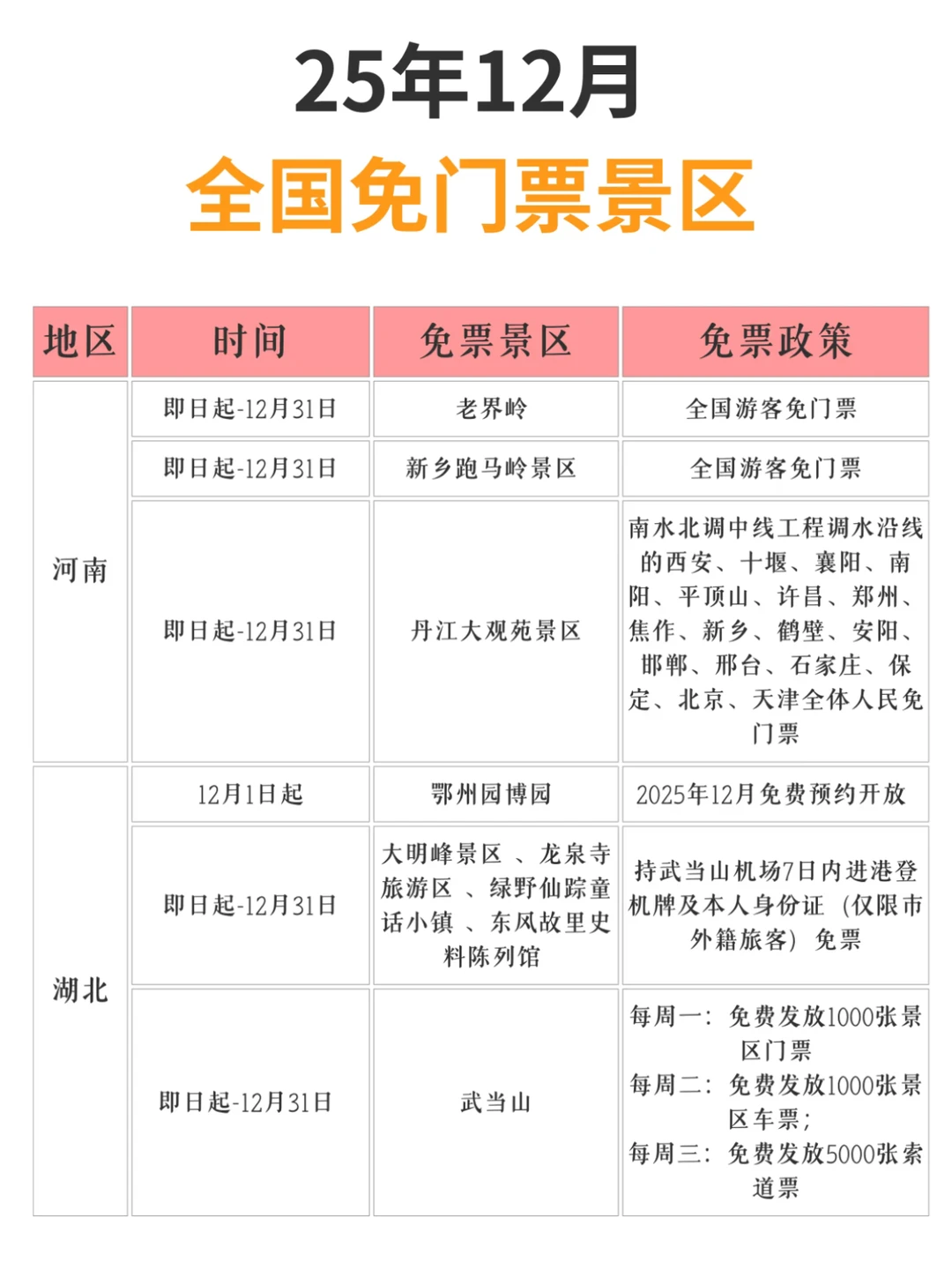
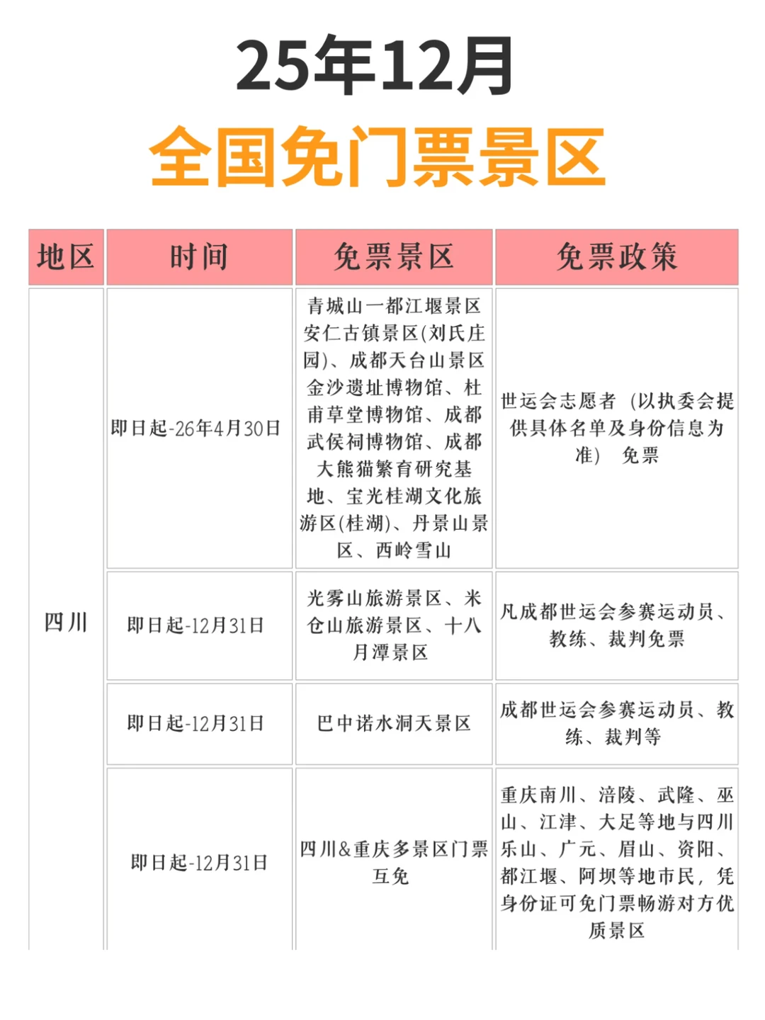
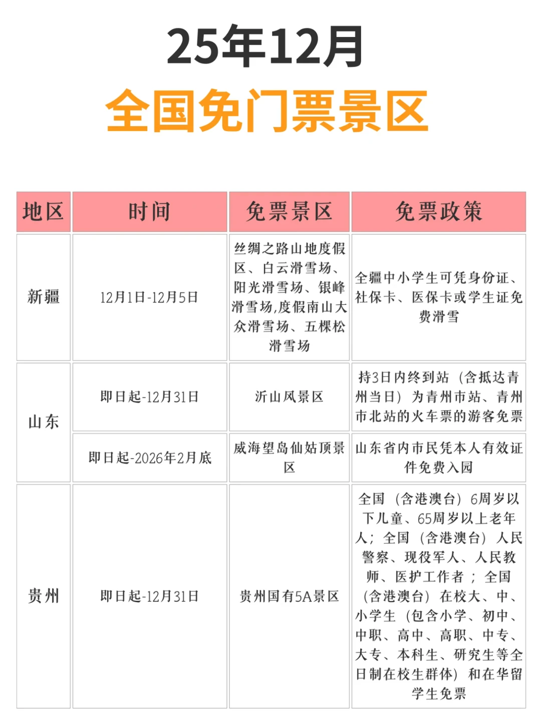
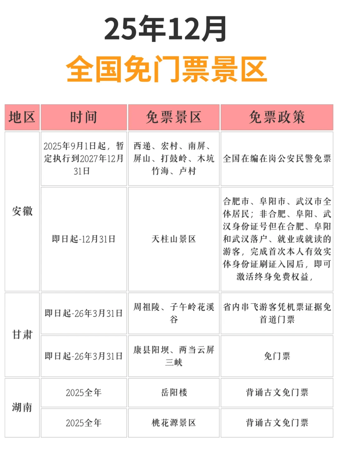
您现在的位置是:首页 > 国内旅游目的推荐 > 正文 国内旅游目的推荐 12月免门票景区 admin2025年12月08日 17:46:42国内旅游目的推荐13 12月免门票景区 大家快码住去玩呀#旅游攻略 #冬季游玩的好地方 #12月免费景点 #旅游万粉扶持计划 #全国12月免门票景区 #景区免门票了 #游玩攻略 转载请说明来源于"旅荐网",部分内容转载自网络,如有侵权请联系qlwl@foxmail.com删除 本文地址:https://www.15386.cn/post/74670.html 上一篇 云南旅游报团怎么选合作 下一篇 国外友人来咱们鹿儿岭打卡啦 相关文章 “十五五”规划纲要中涉及到文化旅游的到底有哪些? 游玩攻略 ▏春节免费停车,公交直达!2025鑫诚田园首届乡村田园艺术节好戏登场!精彩不断,年味拉满! 规范发展研学旅游!十五五规划纲要来了! 【收藏】“五一”超实用过节攻略!居家旅行必备 成都旅游规划订制 贵州旅游5日游必看攻略分享,贵州旅游行程顺序与景点介绍 五台山旅游攻略丨第一次去五台山,这些寺庙景点千万别错过! 游玩攻略 ▏山东文旅•鑫诚田园国庆假期游玩指南,你想知道的都在这里!要快乐•来鑫诚,邂逅假期的万般美好! 长春超全旅游攻略|穿越历史烟火,解锁北国春城的四季玩法 林芝春季旅行攻略|雪山桃花封神之旅 发表评论 取消回复 评论列表 这篇文章还没有收到评论,赶紧来抢沙发吧~