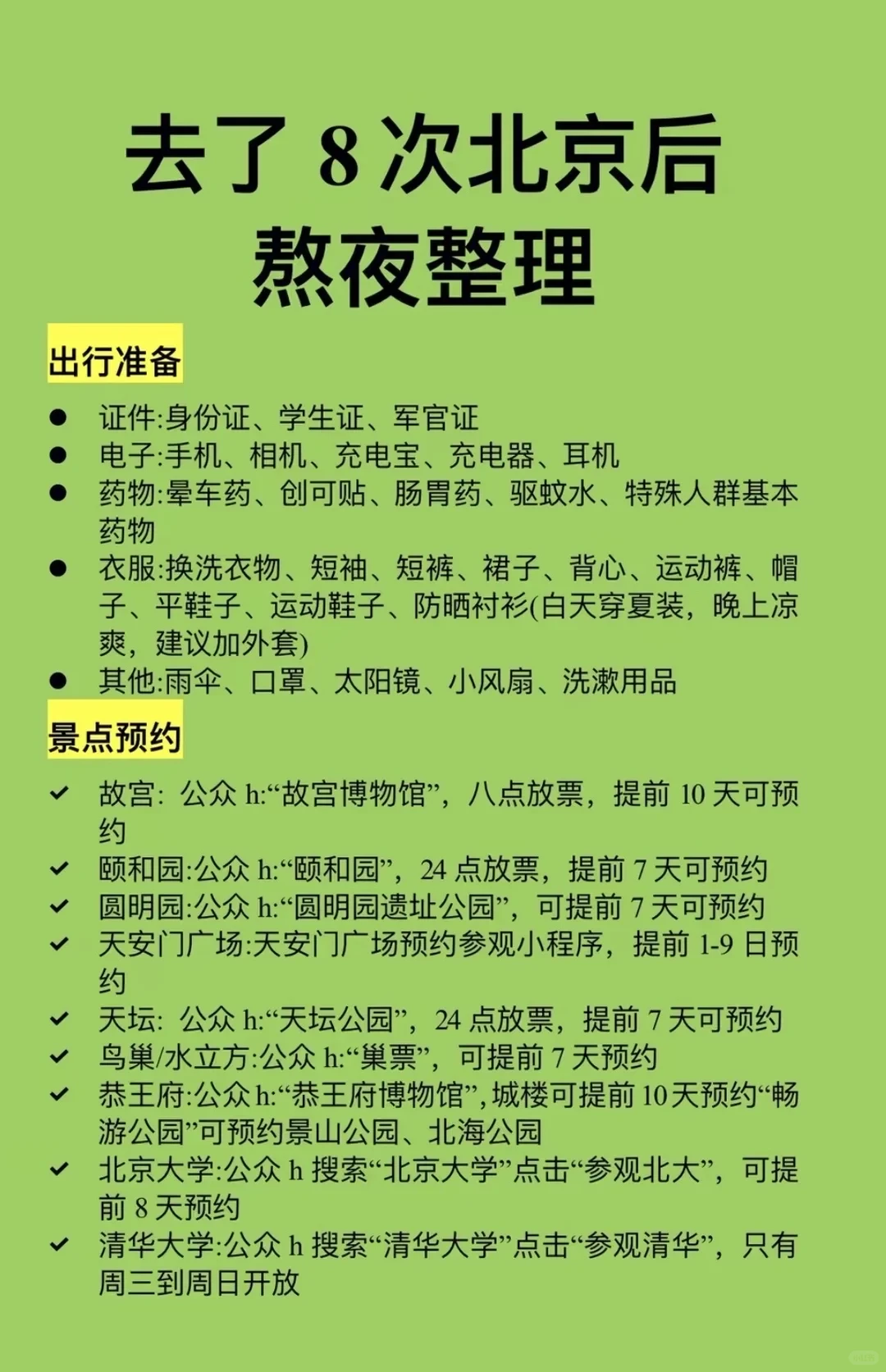
您现在的位置是:首页 > 旅游攻略 > 正文 旅游攻略 北京旅游攻略,北京旅游路线 admin2025年12月08日 17:43:05旅游攻略2 北京旅游攻略,北京旅游路线 去了8次北京才整理明白的超全攻略!从证件、衣物到药物的出行清单帮你捋清楚,热门景点的预约时间和渠道直接码住,交通、住宿区域挑到最合适的,还有地道美食闭眼冲~这份攻略揣兜里,北京游直接少走800个弯路!#北京旅游攻略 #国博讲解 #游玩攻略 #北京导游辛哥 转载请说明来源于"旅荐网",部分内容转载自网络,如有侵权请联系qlwl@foxmail.com删除 本文地址:https://www.15386.cn/post/74605.html 上一篇 ✌️八小时暴走南京的秋游精华攻略🍁 下一篇 惠山古镇 寄畅园 银杏 相关文章 强推你们11月来三峡!世纪游轮的秋色封神了 4折拿下,广州长隆2大1小2天住玩套票😎 青海旅游攻略丨三天两晚丨包车丨拼车 从北京回来后总结的游玩经验已经next level 漠河旅游攻略12月捕捉极光版‼️ 拒绝北京旅游❌人挤人,跟团省心又省力! 北京旅游不绕路攻略:景点预约五日行程推荐 漠河旅游攻略12月📆5天4晚路线直接抄作业‼️ 国内四季旅行指南 | 跟随时令玩中国🔥 计划今年来威海看雪!这份攻略请收好👌🏻 发表评论 取消回复 评论列表 这篇文章还没有收到评论,赶紧来抢沙发吧~