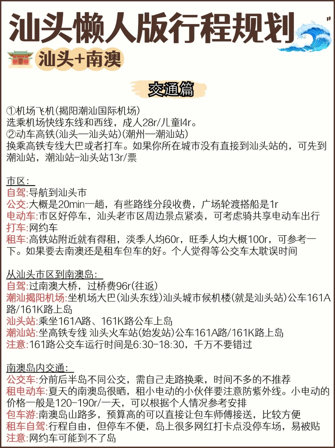
您现在的位置是:首页 > 旅游攻略 > 正文 旅游攻略 暑假汕头三天游攻略🤩潮汕美食➕南澳🌊 admin2025年11月27日 16:30:31旅游攻略22 暑假汕头三天游攻略🤩潮汕美食➕南澳🌊 一座吃喝玩乐都有的小城~潮汕本地人整理的汕头旅游懒人版路线规划,主打一个松弛感旅行!!#周末去哪儿 #城市探寻计划 #我的小众旅行攻略 #人文景点分享 #美食攻略 #潮汕 #汕头 #潮汕旅游攻略 #汕头旅行 #汕头美食 #白月光目的地 转载请说明来源于"旅荐网",部分内容转载自网络,如有侵权请联系qlwl@foxmail.com删除 本文地址:https://www.15386.cn/post/73520.html 上一篇 史上最全旅游必带物品清单 下一篇 干货❗️大连2日行程看这篇就够了✅含美食攻略 相关文章 最新!2026岳阳超全旅游攻略:邂逅“江湖之城”的诗意与烟火 【速看】五一放假安排!焦作旅游全攻略出炉!众多项目全面招商中! 五一昆明旅游攻略 山西发布5大文脉旅游线路,藏着上党千年底蕴 河南省内超全携宠旅游攻略 五一黄金周旅游美食攻略 西藏3城旅游攻略|拉萨+林芝+日喀则,一次解锁雪山与信仰 一定要去广西旅游(攻略送上),太好玩了! 即日起免费!台州这两大景区取消门票,附游玩全攻略 都江堰旅游实用攻略 发表评论 取消回复 评论列表 这篇文章还没有收到评论,赶紧来抢沙发吧~