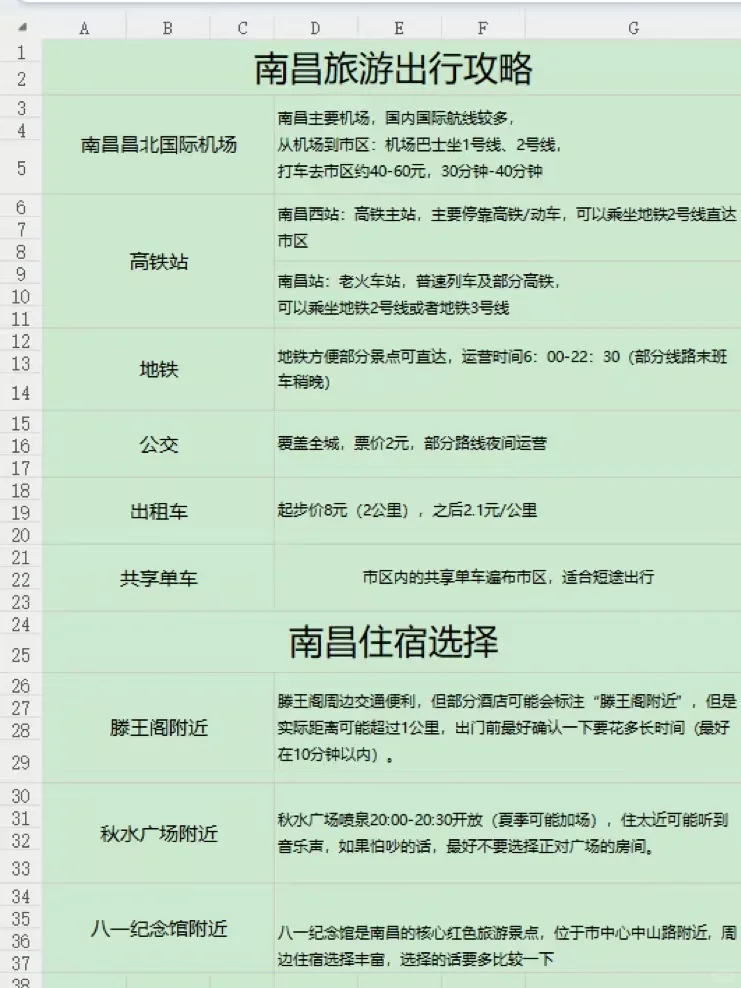
您现在的位置是:首页 > 旅游攻略 > 正文 旅游攻略 南昌攻略Excel admin2025年11月27日 16:25:44旅游攻略17 南昌攻略Excel 男朋友做的南昌攻略已经next level 了...论有一个J人男友是件多么🥰幸福的事!出门根本可以不带脑,😎他都帮忙规划好了,计划去🌃南昌的姐妹,可以参考看看~感觉真的很干货呀!#南昌 #南昌攻略#南昌旅游 #南昌美食推荐 #本地人做的攻略 转载请说明来源于"旅荐网",部分内容转载自网络,如有侵权请联系qlwl@foxmail.com删除 本文地址:https://www.15386.cn/post/73518.html 上一篇 听劝😭三亚会惩罚每个不提前预约的人 下一篇 史上最全旅游必带物品清单 相关文章 长沙旅游夜宵攻略|解放西闭眼冲这家 直接抄作业三天三夜西安旅游攻略 旅行攻略干货|杭州10大热门景点之西湖篇 黔东南 从江旅游攻略(1) 丽水旅游避坑攻略 四川成都旅游攻略推荐,成都最好玩的 7 个景点,一定要去玩一次! 柳州旅游攻略 SIT校园变成“旅游打卡地”!导览攻略来了~ 一条平江路,半座姑苏城——苏州平江路旅游攻略 女生solo南美+南极3个月自由行旅游攻略 发表评论 取消回复 评论列表 这篇文章还没有收到评论,赶紧来抢沙发吧~