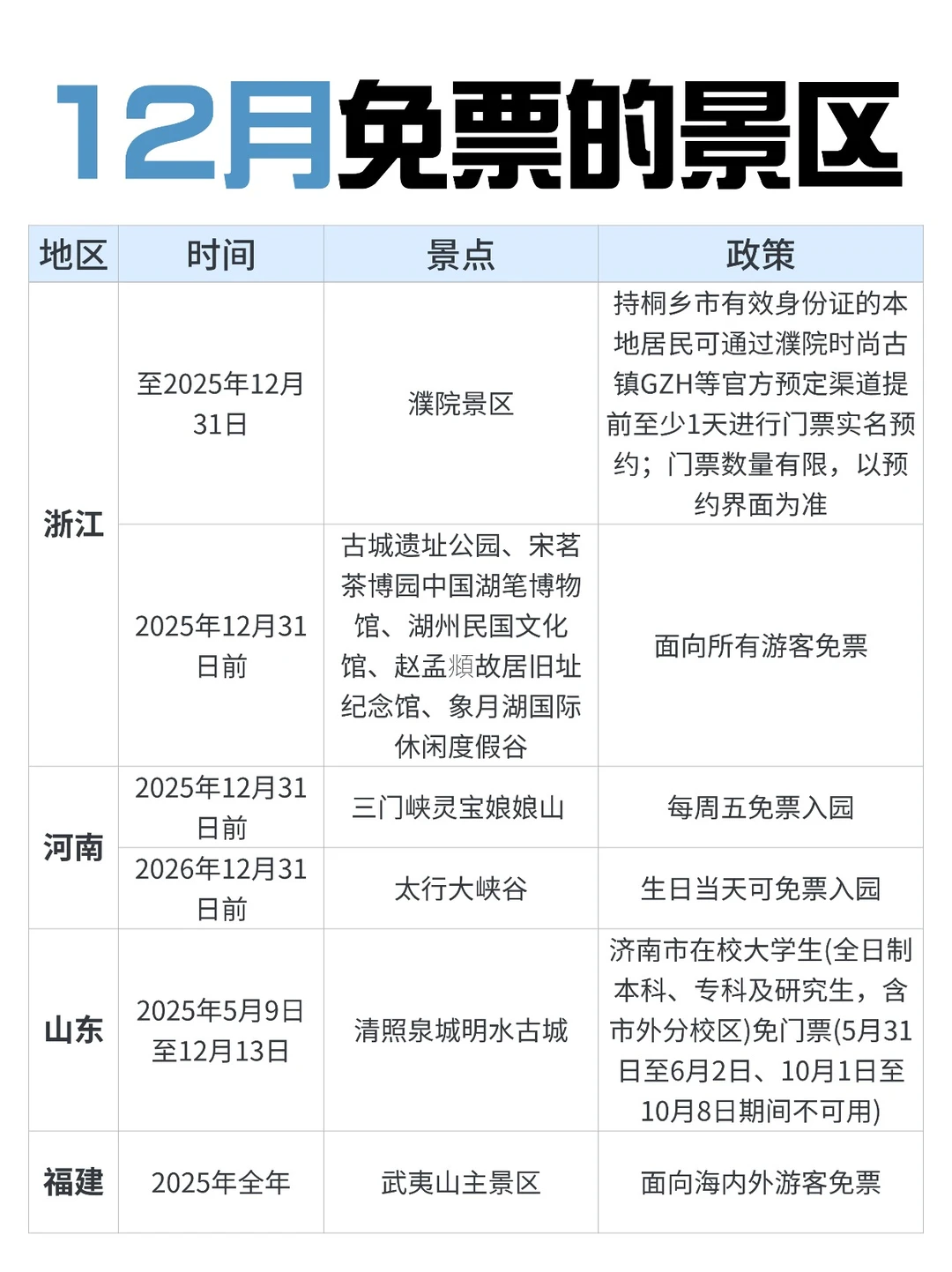
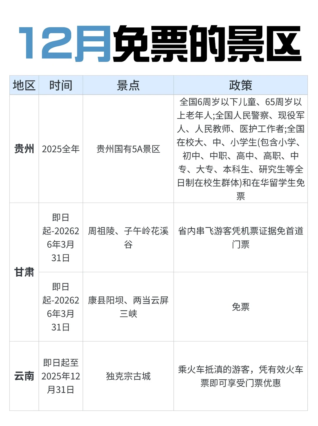
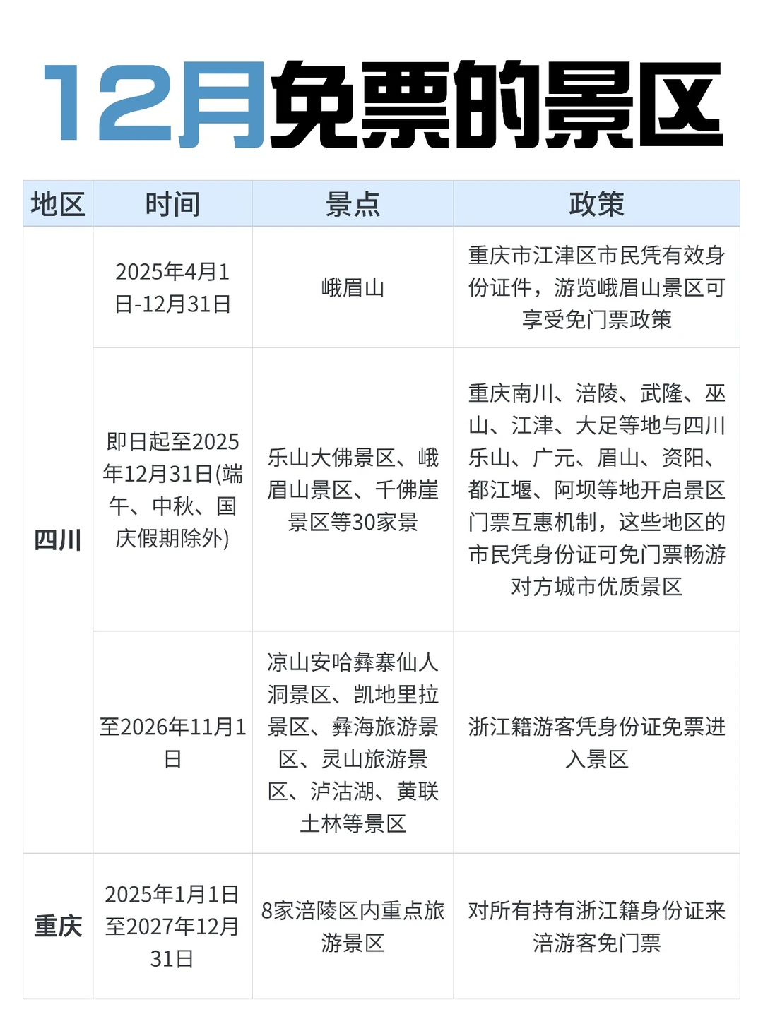
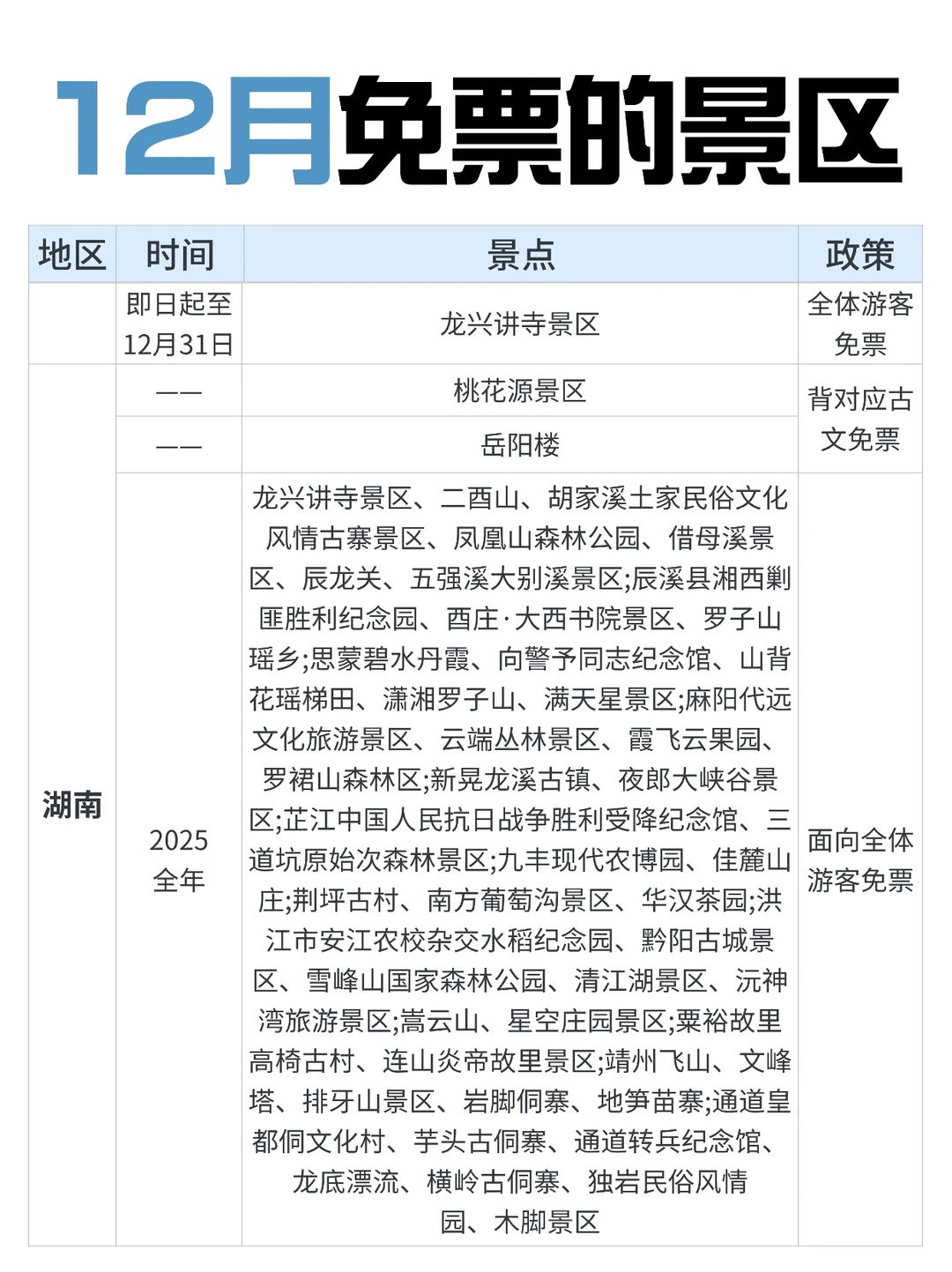
您现在的位置是:首页 > 旅游攻略 > 正文 旅游攻略 12月zui适合去的免票景区合集‼️ admin2025年11月27日 14:05:54旅游攻略20 12月zui适合去的免票景区合集‼️ 还不快约上搭子走起?#旅游攻略 #反向旅游 #冬季小众旅游 #免票 #景区免票 #灵隐飞来峰景区实行免票 #薅羊毛攻略 #穷游 #穷游攻略 #值得一去的景点 转载请说明来源于"旅荐网",部分内容转载自网络,如有侵权请联系qlwl@foxmail.com删除 本文地址:https://www.15386.cn/post/73481.html 上一篇 冬季新疆旅游攻略丨阿勒泰小团合集避坑指南 下一篇 11.18老君山已回😂说点难听的大实话 相关文章 J人的3天2晚香港旅游保姆级攻略(附路线 平顶山旅行天花板!一站式游玩攻略,新手闭眼冲不踩雷 平潭4-5️旅游攻略讲清楚~ 西安旅游 钟鼓楼+城墙+美食酒吧攻略 2026长沙旅游全攻略|3天2夜吃玩不踩雷 珠海私藏,唐家古镇0️⃣元游玩攻略 济南千佛山深度游玩攻略:来济南,别只逛泉与湖,这座山藏着整座城的灵魂! 不开玩笑!来重庆旅游一定要看的3天2夜攻略 出差旅游酒店住宿与餐饮如何正确开报销流程#出差报销流程 #餐饮发票技巧 #会务费发票指南 #住宿发票 懒人福音!沈阳一站式旅游攻略,不用做功课直接出发 发表评论 取消回复 评论列表 这篇文章还没有收到评论,赶紧来抢沙发吧~