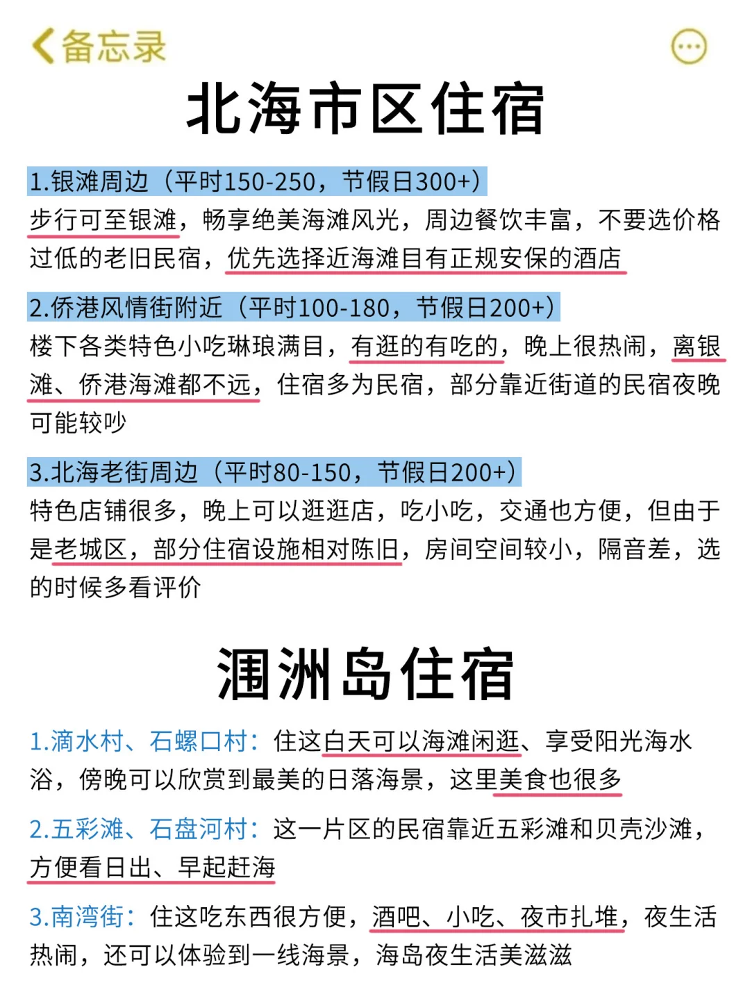
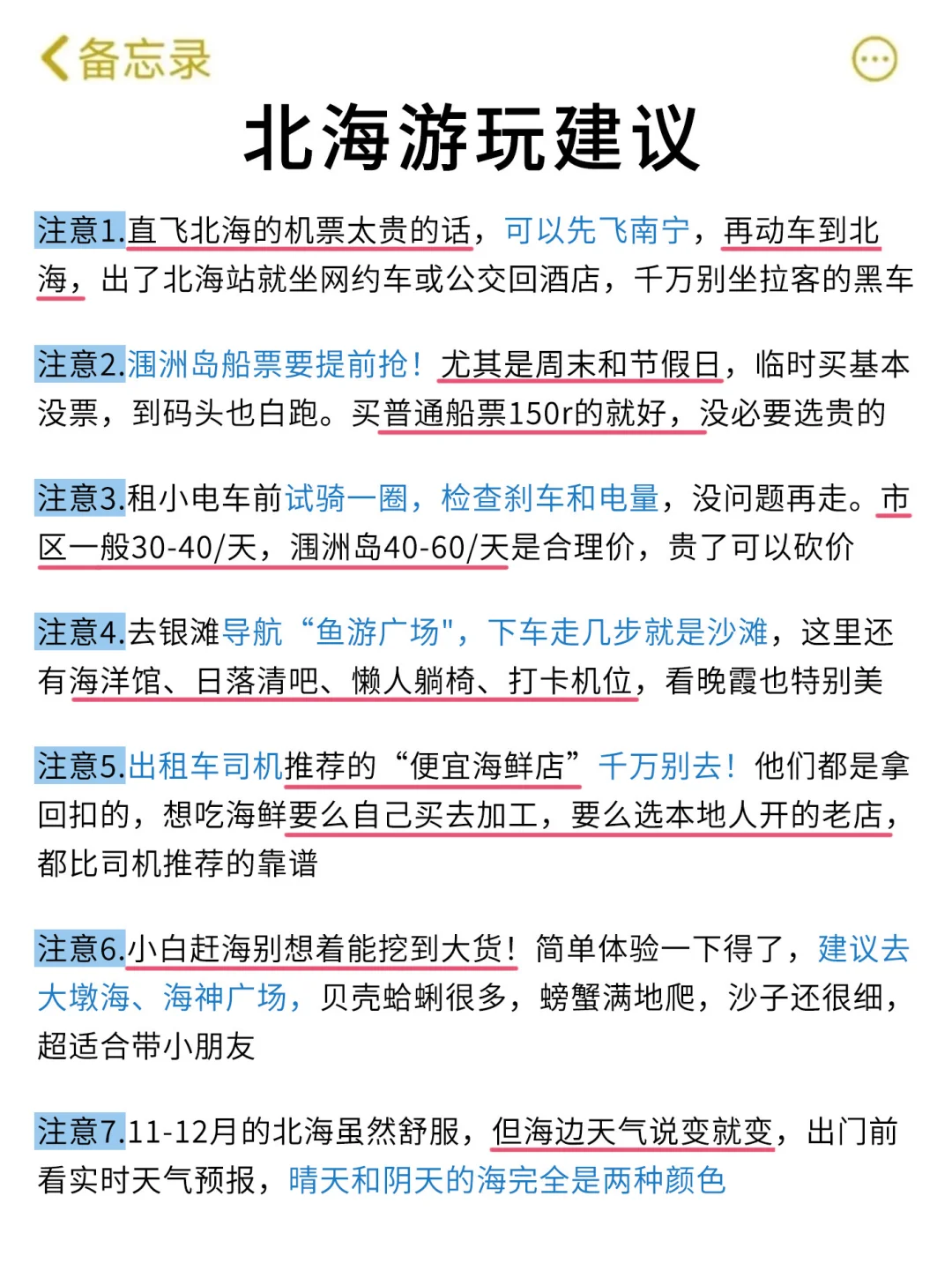
您现在的位置是:首页 > 旅游攻略 > 正文 旅游攻略 想11、12月去北海的存下吧!很难找全的 admin2025年11月27日 09:52:15旅游攻略5 想11、12月去北海的存下吧!很难找全的 北海打工六年整理出这份避雷指南,准备来北海的姐妹一定要存好!P人速速来抱佛脚!北海的海滩很多,哪个值得去、该怎么玩都在图☝️了!码住码住!!#北海#北海旅游攻略#北海美食#北海避雷#北海攻略#北海吃喝玩乐#冠头岭#流下村#北海海鲜#北海避坑指南#北海避雷避坑 转载请说明来源于"旅荐网",部分内容转载自网络,如有侵权请联系qlwl@foxmail.com删除 本文地址:https://www.15386.cn/post/73293.html 上一篇 #11月26日的金鸡湖黄昏 下一篇 个人工作室:承接一日店长,景区npc哦! 相关文章 四川旅游必去清单|各市宝藏景点大集合! 深圳→香港→珠海→澳门三日丝滑换地攻略 轻松出行‖边走边扔的旅行真的很爽 不在新西兰!在浙江!小众海岛美到next level 救命!终于找到本懒人旅行本命APP😭 为什么有些人天生做不出自由行旅行功课 南京|J人好恐怖😱朋友做的J-XLSX工作表 【一张图看懂全国旅游地图】暑假去哪玩? 全国旅游攻略,穷游自驾全搞定! 自製♥︎香港旅遊指南 发表评论 取消回复 评论列表 这篇文章还没有收到评论,赶紧来抢沙发吧~