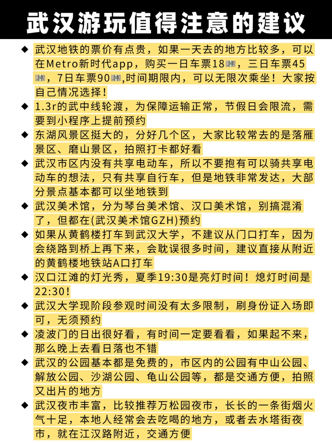
您现在的位置是:首页 > 旅游攻略 > 正文 旅游攻略 11-12月武汉旅游不看这篇攻略!真的会哭😭 admin2025年10月31日 16:25:49旅游攻略1 11-12月武汉旅游不看这篇攻略!真的会哭😭 认真看完!那么在武汉玩!相信可以少踩96%的坑,汇集了武汉景点、住宿、交通、行程建议、美食等多样建议#武汉 #武汉吃喝玩乐 #旅游攻略 #本地人做的攻略 #武汉旅游攻略 #冬季旅行好去处 #武汉打卡 #武汉攻略#攻略 转载请说明来源于"旅荐网",部分内容转载自网络,如有侵权请联系qlwl@foxmail.com删除 本文地址:https://www.15386.cn/post/70840.html 上一篇 对自己熬夜做的重庆三日游攻略满意得睡不着 下一篇 J人闺蜜做的山西攻略真的,太细致了👏 相关文章 崇左旅游攻略|本地人才告诉你的真心话❗️ 学生看!桂林穷游攻略,特种兵玩法❗ J人闺蜜做的山西攻略真的,太细致了👏 对自己熬夜做的重庆三日游攻略满意得睡不着 10-12月秋冬必去的城市‼️12个城市旅游攻略 姐妹们!第一次去洛阳的宝子们注意啦~😉 ❄️东北旅游5天4晚|雪国童话暴走攻略 崇左土著整理超全攻略✅全是干货,不讲废话! 携带宠物川西旅游行前攻略(超详细版) 新加坡景点锐评,全部都是真实感受🔥 发表评论 取消回复 评论列表 这篇文章还没有收到评论,赶紧来抢沙发吧~