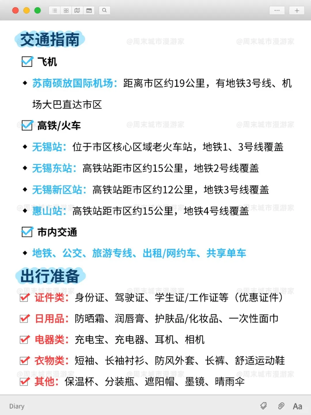
您现在的位置是:首页 > 国内旅游目的推荐 > 正文 国内旅游目的推荐 10-11月去无锡的注意!别怪我没提醒! admin2025年10月19日 18:52:49国内旅游目的推荐18 10-11月去无锡的注意!别怪我没提醒! 刚避开国庆的人挤人,🥳就撞上无锡的秋日限定——🍁鼋头渚的红枫渐染、惠山古镇的银杏落满巷,连太湖边的风都裹着桂花香✨ 10-11月打算去无锡的宝子们👭~ 请认真看完这篇!让你少走90%的弯路✨这份攻略包含无锡旅游建议、热门景点信息、交通住宿、出行准备物品👗,以及美食街区🍖~话不多说,干货都在图里👆👆#无锡 #无锡旅游 #无锡旅行 #无锡美食 #周末去哪 #旅游不踩坑 转载请说明来源于"旅荐网",部分内容转载自网络,如有侵权请联系qlwl@foxmail.com删除 本文地址:https://www.15386.cn/post/67846.html 上一篇 📍长白山|二道白河 秋色正浓~ 下一篇 连续下雨,济南的泉水彻底“疯”了! 相关文章 旅行攻略 · 2026长三角铁路出行从上海出发500公⾥内⽕⻋直达景点暨县域美⻝完整攻略 终见铜仁 黔程圆满(旅行攻略) 人生总要去一次阿勒泰吧阿勒泰旅游攻略 熬夜整理的澳门最全旅游攻略,避开绕路超实用 黄山超全旅游攻略|五岳归来超震撼 厦门最全旅游攻略熬夜整理,内容大合集 2026中国旅游AI营销白皮书解读(62页附下载) 第一次去西北青甘6天5夜懒人版旅游攻略 带着人民币去旅行|全网超全打卡攻略,复刻同款风景大片 乌镇的小桥流水 #乌镇旅游攻略 #乌镇西栅 #穿搭分享 #拍照姿势 发表评论 取消回复 评论列表 这篇文章还没有收到评论,赶紧来抢沙发吧~