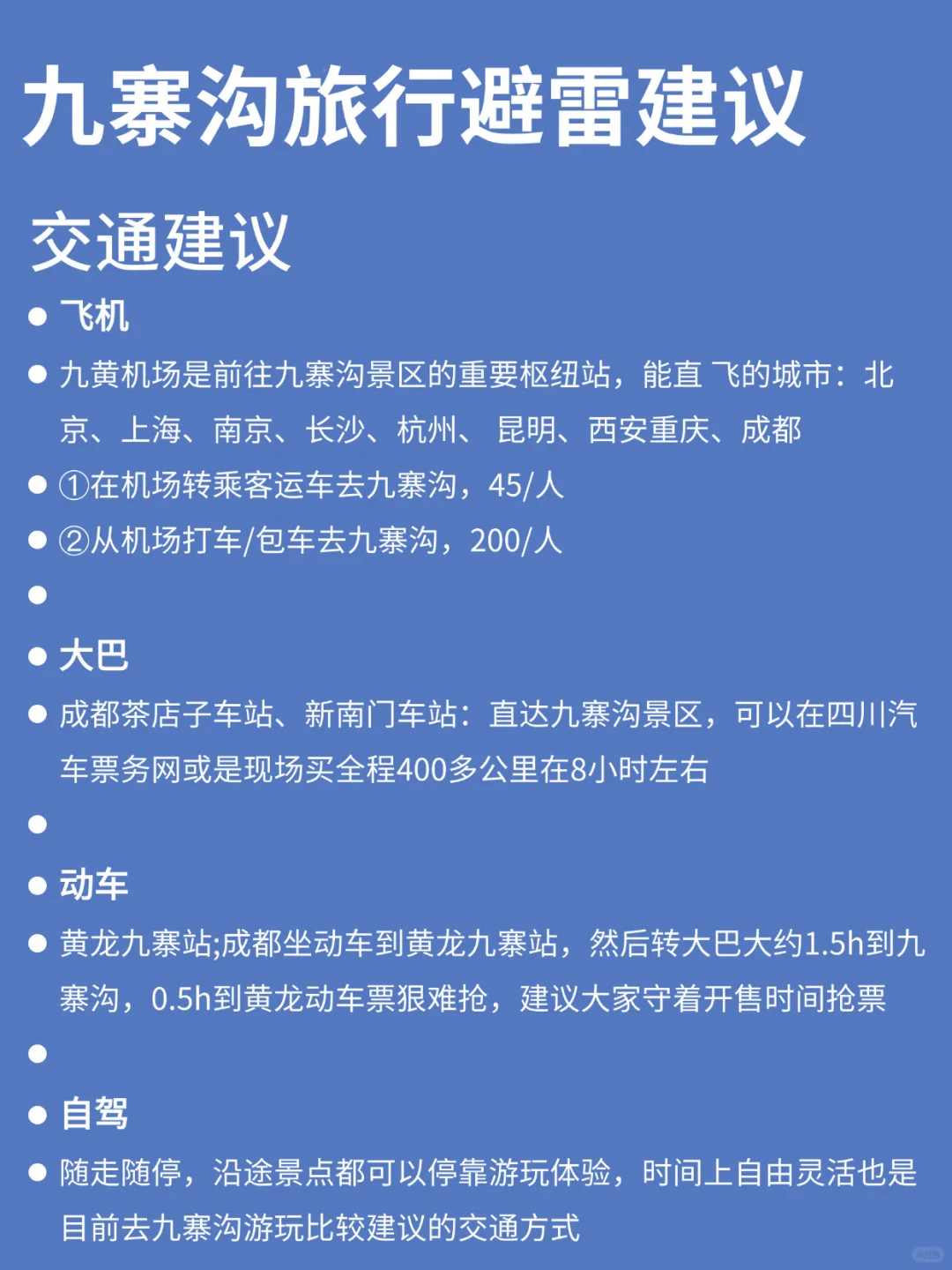
您现在的位置是:首页 > 旅游攻略 > 正文 旅游攻略 九寨沟攻略|听听本地人的大实话吧😭😭 admin2025年10月18日 11:27:51旅游攻略2 九寨沟攻略|听听本地人的大实话吧😭😭 9-10🈷️打算来九寨沟旅游的姐妹,直接抄作业!小白都能闭眼冲!真心建议🐴住慢慢看‼️本人土著熬夜整理的攻略!信息丰富齐全,看完你就不用找其他了,这篇攻略有出行、避雷、交通、住宿和美食等…希望能帮助到大家💕#旅游不踩坑 #旅游攻略 #攻略 #五彩池遗落人间的瑶池 #川西旅游 #川西 #九寨沟 #九寨沟旅行 #出行攻略 #川西旅游攻略 转载请说明来源于"旅荐网",部分内容转载自网络,如有侵权请联系qlwl@foxmail.com删除 本文地址:https://www.15386.cn/post/67345.html 上一篇 🥳武汉 Wu Han|四天三晚旅游攻略💥💥 下一篇 来桂林玩几天,她也太会发朋友圈了吧🐶 相关文章 潮州懒人版旅游攻略✅建议看完这篇再去! 泉州已回😓我的真实建议是!!!(全攻略版🙏🏻 和老公带娃去了崇左,真的比新西兰还震撼‼ 已被宰❗️5-6月先别去北京十渡旅游😭 北海道秋冬攻略💗不看这篇真的亏了…… 广州旅游攻略|10月准备去广州的姐妹速速码 对自己熬夜做的深圳攻略满意得睡不着… 拒绝人挤人,带娃来崇左真的赢麻了~ 来桂林玩几天,她也太会发朋友圈了吧🐶 🥳武汉 Wu Han|四天三晚旅游攻略💥💥 发表评论 取消回复 评论列表 这篇文章还没有收到评论,赶紧来抢沙发吧~