青甘环线攻略(顺时针)
青甘环线攻略(顺时针)





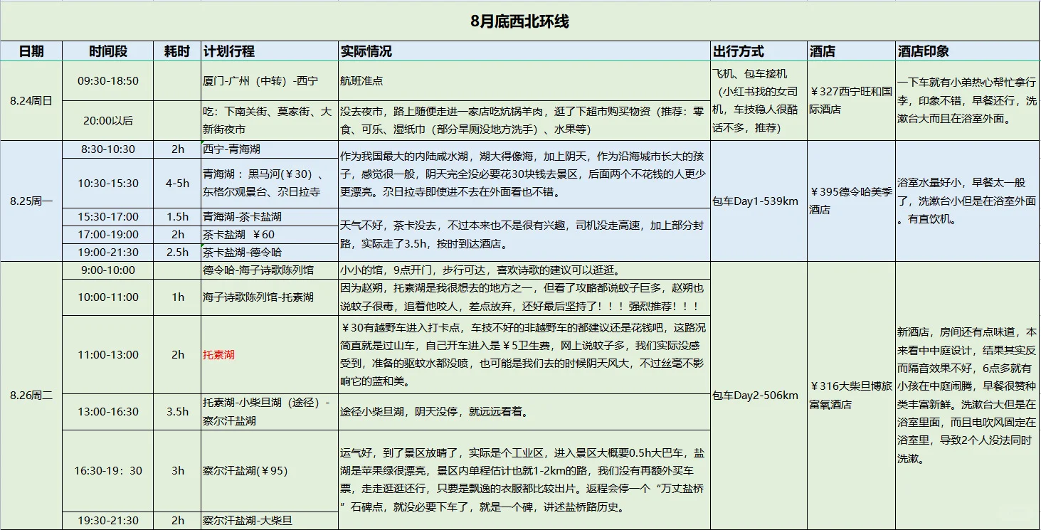
以前看了太多小红书攻略参考,也首次回馈分享下自己这次青海环线的攻略吧,这几天走下来还是比较满意,意外地甚至精确到分都大差不差,除了天气不给力,其他都算圆满,包车结合动车的方式比较适合3-4人出行。这次旅行暂告段落了,开始搞钱准备下次出游。
补充了个穿搭建议,看下篇吧#青甘环线 #旅游攻略#荒凉又浪漫的西北 #总要来一趟大西北吧
补充了个穿搭建议,看下篇吧#青甘环线 #旅游攻略#荒凉又浪漫的西北 #总要来一趟大西北吧
相关文章
发表评论
评论列表
- 这篇文章还没有收到评论,赶紧来抢沙发吧~