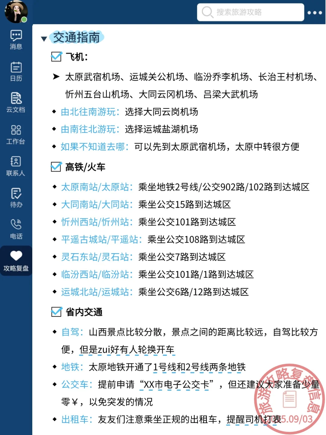
您现在的位置是:首页 > 国内旅游目的推荐 > 正文 国内旅游目的推荐 9-10月去山西旅游的注意!别怪我没提醒! admin2025年09月10日 04:52:21国内旅游目的推荐29 9-10月去山西旅游的注意!别怪我没提醒! 9-10月准备去山西旅游的宝子们👭~请认真看完这篇,😝让你少踩95%的坑✨这份攻略包含避坑指南、热门景点信息、行程路线规划、景区优会、交通住宿、美食街和当地美食建议🍜,以及当下旅拍👗,都给你安排得明明白白🥳~看图👆看图👆\n \n#山西旅游 #山西旅游攻略 #山西古建筑 #山西美食 #人文景点分享 #旅游攻略 #平遥古城 #大同旅行 #五台山 #山西景点预约 转载请说明来源于"旅荐网",部分内容转载自网络,如有侵权请联系qlwl@foxmail.com删除 本文地址:https://www.15386.cn/post/62920.html 上一篇 63家景区半价+33家生日免票|9月玩遍魔都 下一篇 📍东太行 相关文章 【瑞】5000字三亚旅游攻略,大数据避坑+推荐,吃住行游购娱全方面 桂林旅游行程安排[玫瑰] 旅行攻略|“世界第八大奇迹” - 柬埔寨暹粒吴哥窟(Angkor Wat)! 海南三亚旅游攻略自由行 海南团游-如何省心省钱 海南旅游私家团拼小团定制游 【清明寻印探踪】通化旅游线路图IV•印记传承特辑 听音频逛包头|塞上鹿城旅游全攻略 呼伦贝尔5天4晚旅游攻略(2026行程报价) 中国羊驼小镇旅游避坑指南 #中国最美边境 #旅行攻略分享 雅安市旅行新攻略!小众场馆与特色美食,惊艳所有游客 发表评论 取消回复 评论列表 这篇文章还没有收到评论,赶紧来抢沙发吧~