不是我吹...本人做的贵州攻略详细到犯规
不是我吹...本人做的贵州攻略详细到犯规






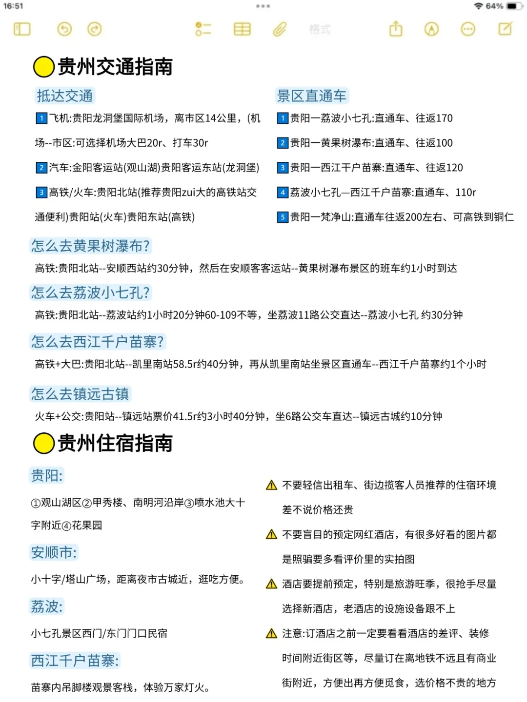
刚从贵州回来 后劲太大了…\n四天三夜真的玩开心了!!\n这篇充实又不累的旅行安排速速收下!\n.\n💡贵州实用旅行 TIPS\n🚗交通指南\n🚄贵阳龙洞堡机场 / 贵阳北站交通便利,可直接打车或乘坐机场大巴、地铁到市区\n🚗各景点距离较远,建议报当地纯玩小团,省心又划算\n🚕市区内打车起步价 8 元,公交车 2 元,地铁可刷乘车码\n.\n🏠住宿推荐\n👉贵阳:推荐住花果园或喷水池附近,出行方便,性价比高\n👉苗寨:建议住观景台附近民宿,推开窗就是千户灯火\n👉其他:独山、荔波选择连锁酒店,干净舒适\n.\n🍜必吃美食\n🦪正餐:酸汤火锅(贵厨酸汤、凯里酸汤、)、夺夺粉火锅、烙锅(活油烙锅、一烙锅、刘胖子...)、清水烫火锅......\n🌭小吃:糯米饭、肠旺面、经典老素粉、破酥包、花溪牛肉粉、锅巴糍粑、丝娃娃、裹卷、怪噜饭、蛋包洋芋.....\n🐟特产:香辣土豆片(现炸)、但家香酥鸭、脆哨、米豆腐、凯里酸汤、湄潭翠芽、都匀毛尖\n🍹饮品:去茶山(本土品牌)、宜北町,其他家的饮料也都有\n.\n✨行程路线安排\nDay①:落地贵阳一黔灵山公园—民生路小吃街—甲秀楼/白宫—住贵阳\nDay②:贵阳一黄果树景区—住贵阳\nDay③:贵阳一荔波小七孔—住千户苗寨(观夜景)\nDay④:西江千户苗寨—返程/镇远古镇\n.\n⚠️避雷指南\n✅黔灵山公园喂猴子别拿塑料袋,小心被抢!建议上午去,猴子更活跃\n✅苗寨旅拍提前谈好价格和底片数量,避免隐形消费\n✅景区门口的水果、特产先问价再购买,谨防被宰\n✅黄果树瀑布景区大,穿舒适鞋子,带雨衣,小心被水雾打湿\n#贵州旅游攻略 #贵州 #游玩攻略 #贵州美食 #黄果树瀑布 #荔波小七孔 #西江千户苗寨 #穿搭 #旅游 #游玩攻略
相关文章
发表评论
评论列表
- 这篇文章还没有收到评论,赶紧来抢沙发吧~