相关文章
- 【通知】华丽旅游于7月7日搬至时代华府五楼507室办公,电话不变.
- 大量日本游客涌入苏州,打着旅游幌子,不游园林,不吃松鼠鳜鱼,为什么
- 大量日本游客涌入宁波,打着旅游幌子,不逛天一阁,不吃汤圆,为什么
- 2026.1.23 太空光伏、太空旅游两大主题大涨!!!
- 为什么中国人不来柬埔寨旅游了?
- 若我家娃哭闹着要去日本旅游,我会给他一巴掌告诉他去了就别回来
- 大量日本游客涌入凤凰,打着旅游的幌子,不逛古城,不吃血粑鸭,为什么?
- 以“免费旅游”“高额返利”诱导老年人投资,两名店长获刑
- 《财政部 商务部 文化和旅游部 海关总署 税务总局关于口岸进境免税店有关事宜的通知》(财关税〔2026〕2号)
- 【盘点100家远程外企04】百年旅游服务商 Kuoni Tumlare,招聘远程岗位,六险一金、15天/年假
发表评论
评论列表
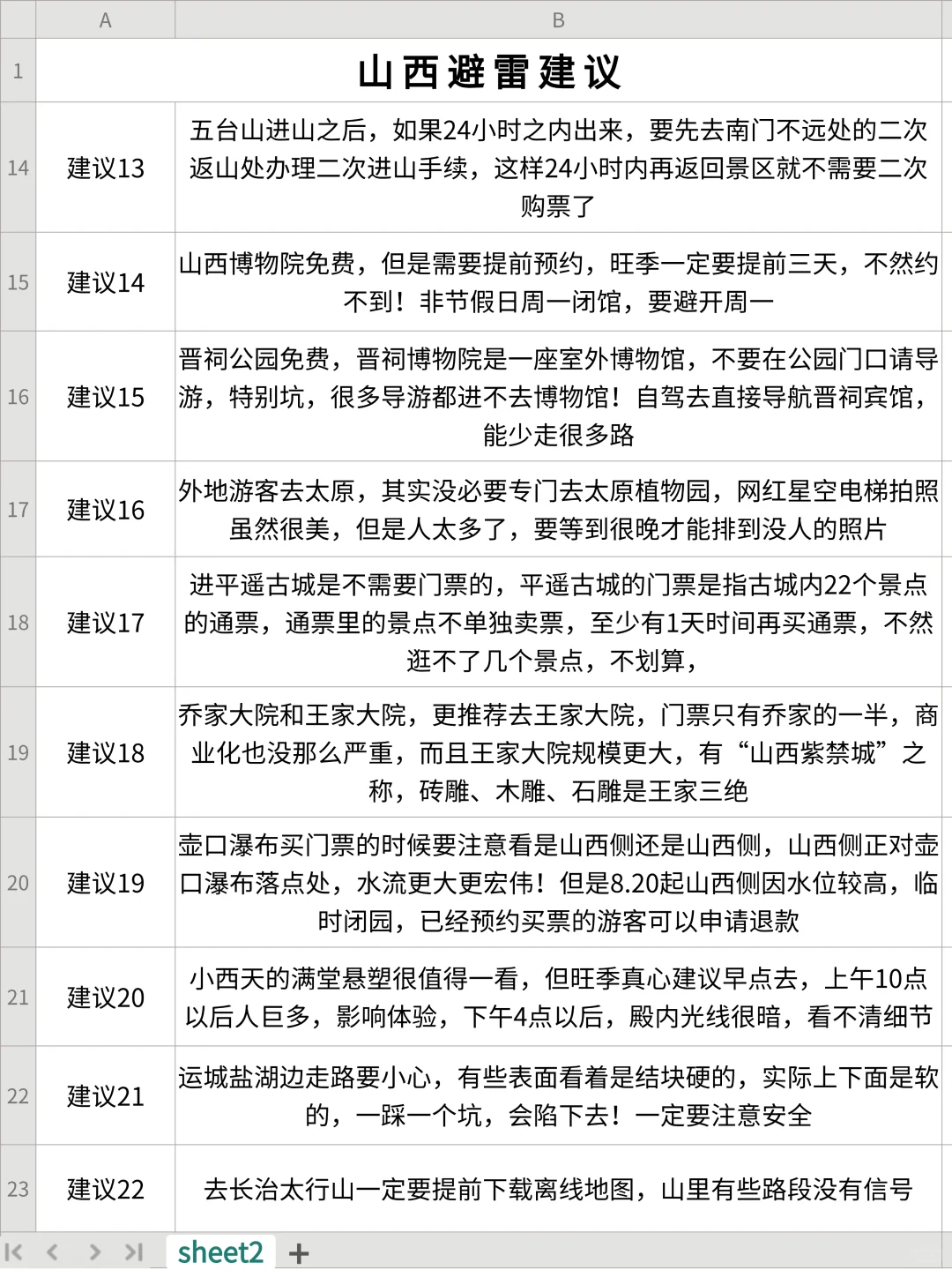
- 这篇文章还没有收到评论,赶紧来抢沙发吧~






