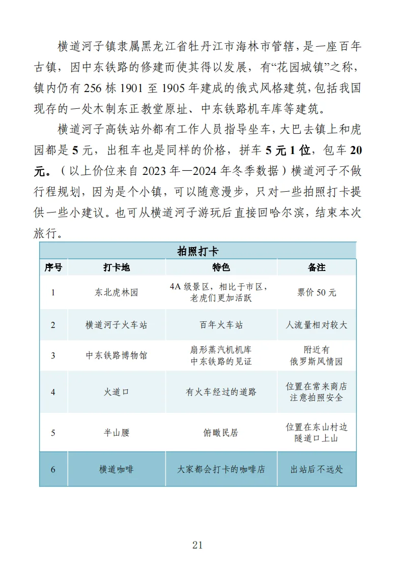
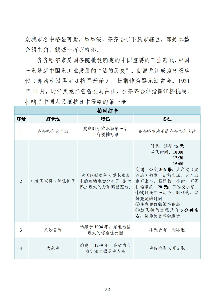
这是感谢大家的哈尔滨攻略❤(下)
这是感谢大家的哈尔滨攻略❤(下)












开始分享哈尔滨攻略已经有半个多月,非常感谢友友们的信任,私信或者评论,我感受到大家要来尔滨的期待和激情,因此我开始着手这篇新攻略\n经过一周多的修改,这份攻略终于完成,经过最开始初稿的更改,这个版本添加了购物篇和民族朋友饮食推荐,攻略内部也进行了更新,整体篇幅达到了近三十页的pdf。\n因为篇幅过长,只能连发两个帖子,带来很多不便,请大家见谅。\n本人是黑龙江人,大学期间在哈尔滨度过,谈不上太多了解哈尔滨,本攻略基于大学期间所见所闻以及身边朋友的建议,结合网上各种攻略整理而成,如果不够细致或者不够土著,也请各位谅解,多提建议,大家一起让攻略变得更完善\n南来北往,东北,尤其黑龙江,对于各位游客朋友,确实很远,经过去年的\"尔滨热\",共和国长子又重新抖擞精神,谨代表个人对来到哈尔滨、来到东北的友友们表示感谢,愿各位在东北玩得开心愉快,祝大家万事顺意#哈尔滨 #哈尔滨旅游攻略 #自媒体小白
相关文章
发表评论
评论列表
- 这篇文章还没有收到评论,赶紧来抢沙发吧~