6月,全国超100+景区免门票🔥
6月,全国超100+景区免门票🔥







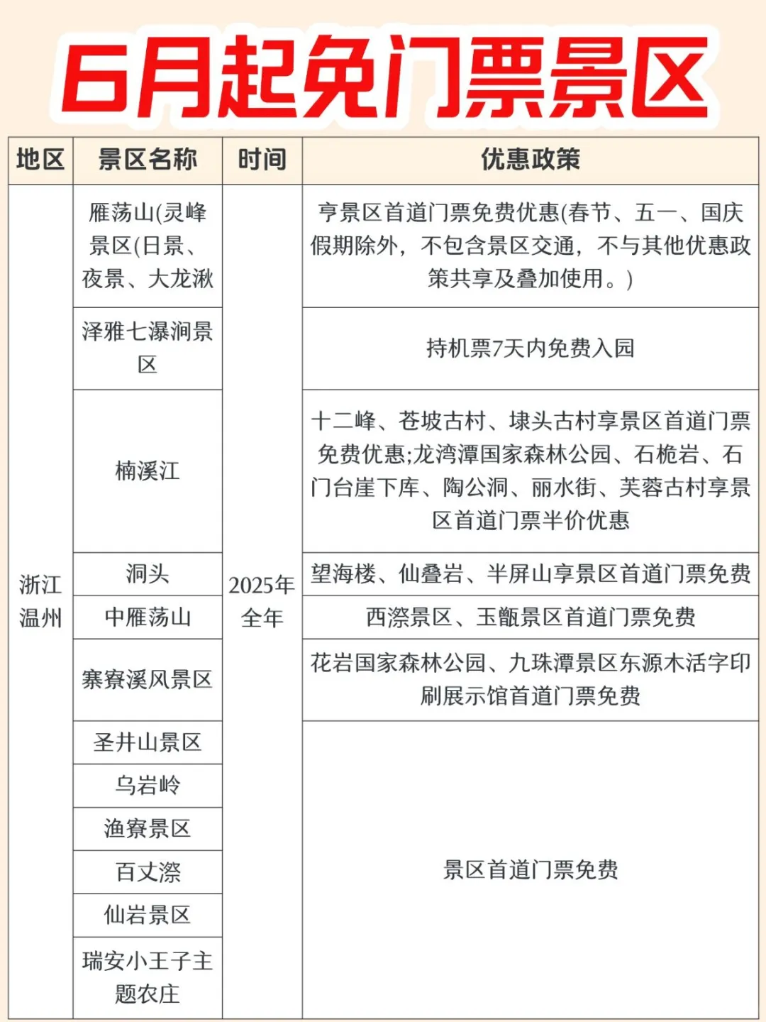
2025年即将过半啦!!6月份往后有这么多免票/半价景区
咱就是说,免票是真香啊😍😍
补充信息👇👇👇
🌟凉山州:到2026年11月1日,凉山州所有国有A级景区,浙江籍游客凭身份证免门票
🌟川渝地区:到12月31日(端午、中秋、国庆假期除外),重庆南川、涪陵、武隆、巫山、江津、大足等地与四川乐山、广元、眉山、资阳、都江堰、阿坝等地的市民凭sfz可免门票畅游对方优质景区。
🌟洛阳栾川天河大峡谷:面向七省份,分时段、分区域免门票
🌟温州:到12月31日,航空旅客凭抵达站为温州机场的有效飞机票(电子票或登机牌)以及个人SFZ🆔,7天(含当天)内可免
🌟湖州:活动限进入园区入住或游玩当天或前一天的有效高铁乘车凭证;且起始站为上海或苏州(包括上海虹桥/松江、练塘、苏州南)终点站为湖州包 括湖州南浔、湖州东、湖州)
*提示:以上景区活动、门票价格如有变动,请以景区实际情况为准。
关 👀 扣姐儿,不降低品质🐑✂️到爽~~
#免票 #免费景区 #薅羊毛 #假期去哪玩 #免门票 #旅游推荐 #旅游不花钱 #攻略 #景区门票优惠 #景区免票#假期去哪玩 #门票优惠 #旅游攻略 #旅游不花钱 #学生党旅游 #游玩攻略 #免费游山玩水 #河南洛阳#敦煌旅游 #值得一去的景点 #出行攻略 #苏州打卡 #穷游攻略 #旅游不踩坑
相关文章
发表评论
评论列表
- 这篇文章还没有收到评论,赶紧来抢沙发吧~