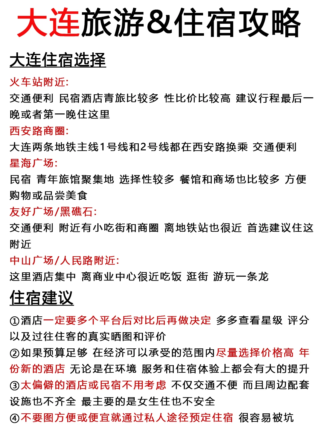
您现在的位置是:首页 > 旅游攻略 > 正文 旅游攻略 大连旅游纯玩4天人均才1000多 admin2025年04月18日 07:29:11旅游攻略84 大连旅游纯玩4天人均才1000多 #五一3-5🈷️ 要来啦📢!计划来 #大连 的小伙伴,如果#大连 还没开始做计划,先别急❗️ 大连 4天详细行程攻略都在这里了,一步一步教你怎么制定大连旅游计划,就算假期不多的打工人也可以参考🤩,具体行程可以根据时间做调整滴~\n#大连旅游攻略 #大连旅行 #旅行推荐官 #周末去哪儿 转载请说明来源于"旅荐网",部分内容转载自网络,如有侵权请联系qlwl@foxmail.com删除 本文地址:https://www.15386.cn/post/40469.html 上一篇 北京会惩罚每个不做攻略的人😭 下一篇 威海三天两夜旅游攻略【超全版】 相关文章 绍兴美食旅游攻略|一城烟火,半盏黄酒,逛吃江南温柔乡 深圳好去处合集 两天一夜旅游攻略 江西四天三晚旅游线路攻略 广州黄埔迳下村骑车/猫卡夫文化美术馆游玩攻略 山西运城游玩攻略! 收藏→最全攻略!粤超联赛(河源赛区)出行、吃住、旅游、安全一站式指引 全新栏目上线!全域伊州夏日游玩全攻略,周末出游不用愁 @所有人!免门票啦!5.17东胜文博旅游双日惠民行动,嗨玩攻略速收藏! 大美新疆 ·北疆 ·旅游攻略 衡阳亲子游玩全攻略|研学、避暑、遛娃,一篇搞定 发表评论 取消回复 评论列表 这篇文章还没有收到评论,赶紧来抢沙发吧~