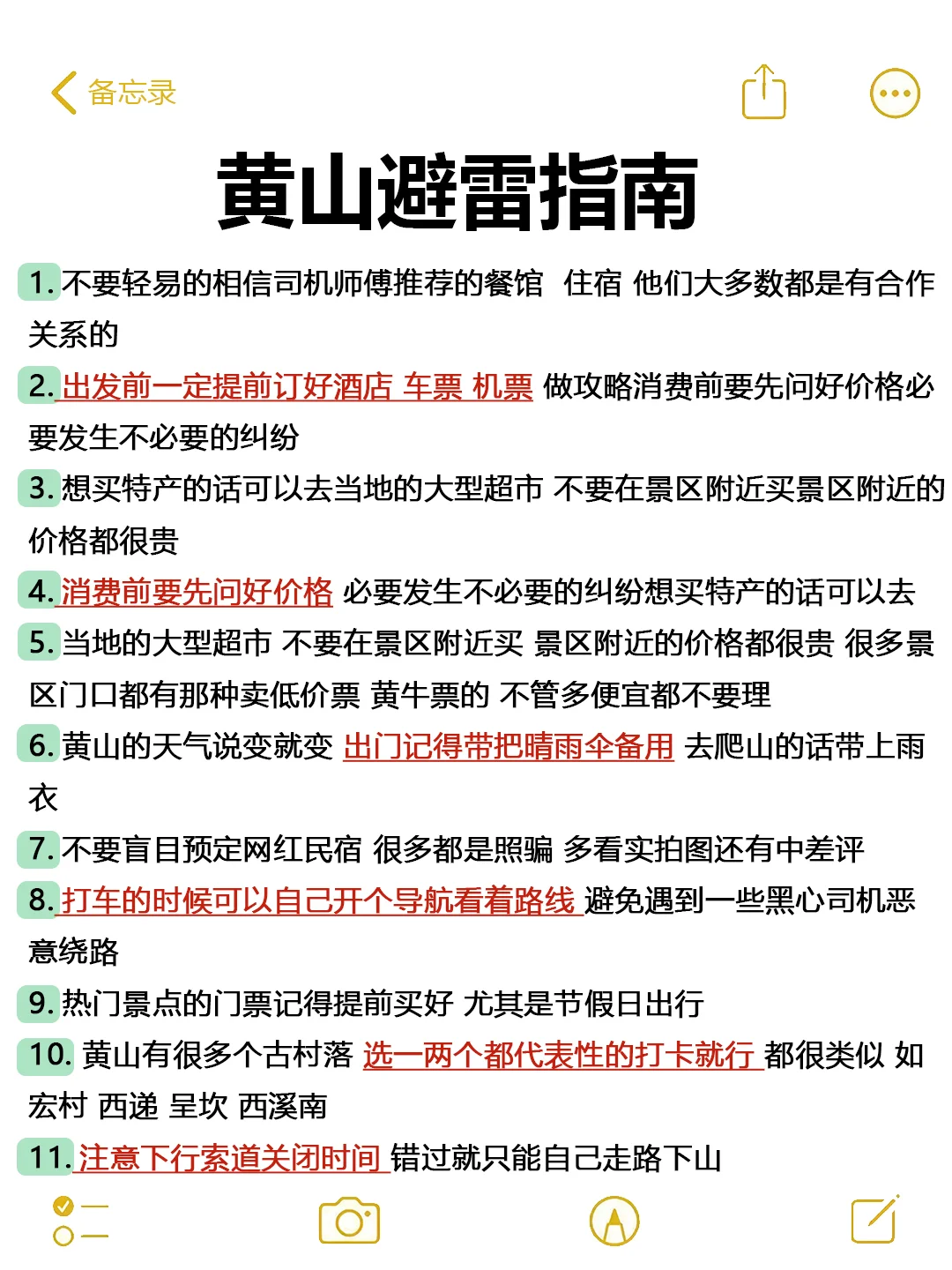
您现在的位置是:首页 > 旅游攻略 > 正文 旅游攻略 给 3 - 5 月去黄山的姐妹一些建议|| admin2025年04月16日 02:01:20旅游攻略39 给 3 - 5 月去黄山的姐妹一些建议|| 3 - 5 月有想去黄山的姐妹!!这份黄山旅行攻略赶紧码住🐴还有交通、住宿、避坑等满满全是干货✌️哪怕是旅行小白也能放心抄作业✍️让你轻松玩转黄山,尽情领略它的奇松、怪石、云海之美,祝大家在黄山玩得开心~ #黄山游 #黄山旅游攻略 #黄山 #黄山风景区 #黄山脚下民宿 #黄山美食 #黄山交通 #黄山日出 #黄山云海奇观 转载请说明来源于"旅荐网",部分内容转载自网络,如有侵权请联系qlwl@foxmail.com删除 本文地址:https://www.15386.cn/post/40178.html 上一篇 五一节去天津‼️听点不一样的大实话吧 下一篇 厦门会奖励每一个提前做攻略的人!! 相关文章 崇左新和旅游度假区考察记:1天怎么玩?业内人士踩线花絮来了!文末附一日游产品,跟着走就对了! 日本的旅游旺季要到啦!赶紧码住这篇旅游体检攻略吧! 奥地利+捷克+匈牙利12天纯玩攻略|东欧旅游 周末游玩好去处 #周末打卡好去处 #周末出游 江西旅游,这一篇攻略就够了 赴一场西域之约 新疆保姆级旅游攻略,看完直接出发! 湖南旅游攻略 3 月隰县小西天景区一日游攻略|附专属旅游直通车信息 2026丽水马拉松明日报到!游玩全攻略,速收藏! 珠海旅游攻略|3天2晚,把浪漫与山海一次玩透 发表评论 取消回复 评论列表 这篇文章还没有收到评论,赶紧来抢沙发吧~