🇯🇵日本入境新规,2025年出行的朋友必看✅
🇯🇵日本入境新规,2025年出行的朋友必看✅








计划3-5月去🇯🇵日本旅游的姐妹们,建议提前收藏,一篇攻略丝滑入境,节省时间不止一点点✨
.
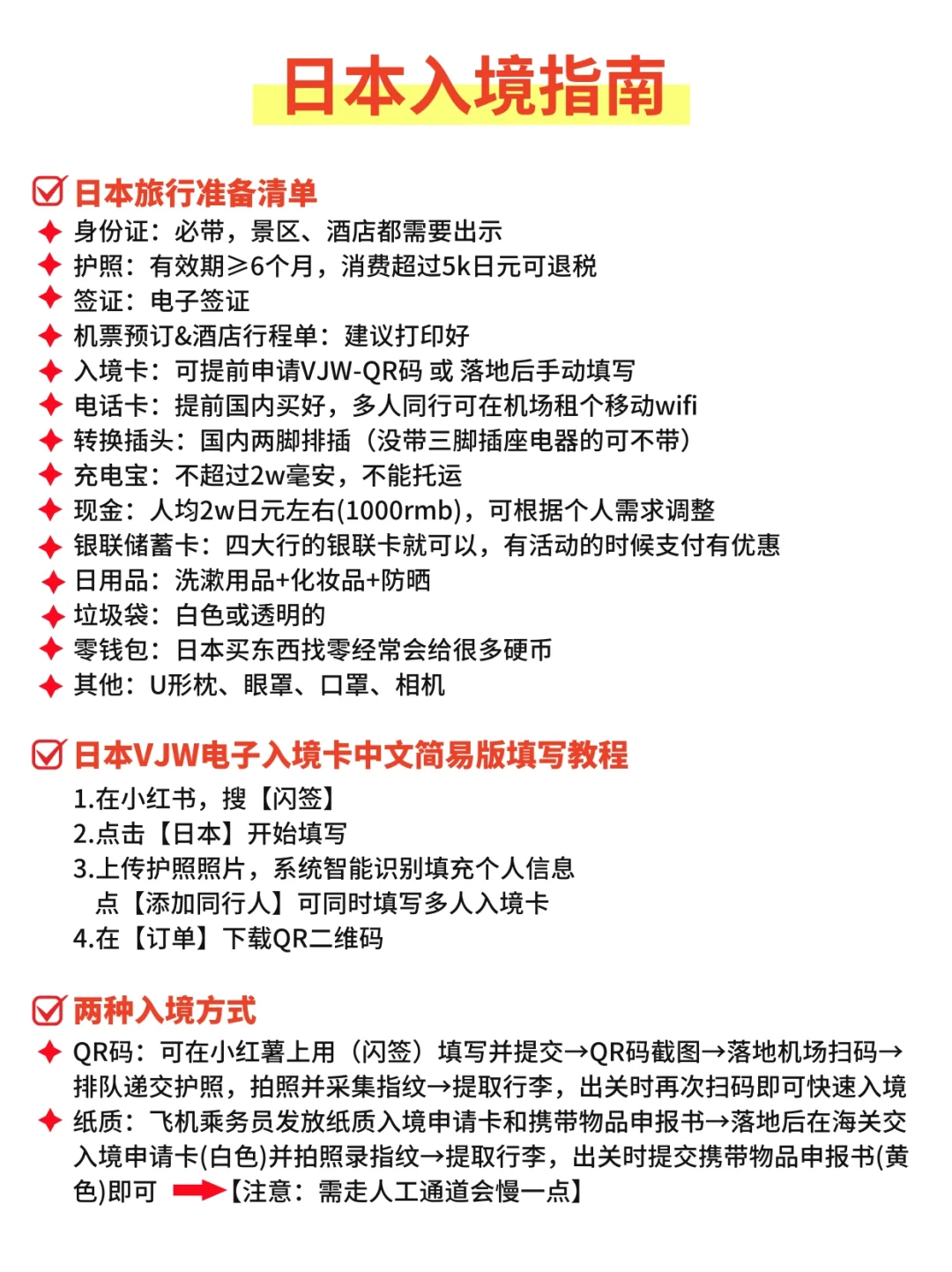
💌日本行前必备清单
✔身份证
✔护照:有效期≥6个月+至少留有2页空白
✔签证:电子签证
✔入境卡:VJW - QR码
✔现金:人均2w日元(1000rmb)
✔转换插头:国内两脚排插
✔电话卡:提前国内买好
✔银联卡:支付有优惠,也能在日本取现
✔充电宝:不能超过2w毫安
✔日用品:洗漱用品+化妆品+防晒
✔服装:厚毛衣+羽绒服/呢子大衣/冲锋衣+加绒裤+帽子围巾手套
✔零钱包:日本买东西找零经常会给很多硬币
✔其他:U形枕、眼罩、晴雨伞、口罩、相机、墨镜
.
📝日本VJW电子入境卡中文简易版填写教程
1:在小红书,搜【闪签】
2:点击【日本】开始填写
3:上传护照照片,系统智能识别填充个人信息
点击【添加同行人】,可同时填写多人入境卡
4:在【订单】处,下载QR二维码,入境时出示
·
✅入境流程
1️⃣入境登记:走外国人通道,准备护照、VJW二维码或入境卡,排队入境,将护照和入境卡交给工作人员,或自主扫描VJW二维码进行指纹和照片采集,记得脱帽子、摘下眼镜,双手的食指进行采集
2️⃣入境后:下电梯提取行李
3️⃣海关申报:有VJW的,走电子通道,登记护照并扫描二维码。这边机器很多,速度很快,有中文界面指引,非常方便!填写纸质卡的,要走人工通道
.
🚗日本交通推荐
🔺新干线:日本的高速铁路,连接各大城市,是体验日本速度的绝佳方式
🔺地铁&公交:在东京、大阪等城市,地铁和公交网络发达,快速出行的好选择
🔺JR Pass:计划多次乘坐新干线或JR列车,购买JR Pass可节省不少费用
🔺Suica卡:东京的地铁和公交一卡通,使用方便,还能在便利店购物
.
📲日内出行必备App
✔️Google Maps:在日本复杂的交通系统中,按导航路线行走非常可靠
✔️换乘案内:查询地铁路线,提供准确的路线和时间信息,还有中文模式
✔️食ベ口グ:日本版的大众点评,4分以上的店铺可以放心尝试
✔️VoiceTra:官方翻译软件,支持中日实时语音对话
#日本旅行#日本vjw#日本QR码#vjw攻略#日本入境#日本入境卡#日本入境流程#日本旅游#日本旅游攻略#日本签证#周末去哪儿
相关文章
发表评论
评论列表
- 这篇文章还没有收到评论,赶紧来抢沙发吧~