漳州3日游丨72h拿下24个🔥景点(不绕路
漳州3日游丨72h拿下24个🔥景点(不绕路







想去漳州,但只有3天时间的宝子们,看过来咯👀!
漳州景点比较分散,1天等于没玩😟2天玩不尽兴😣3天刚刚好😋能把漳州的精华都玩到!速速收藏了!
-
🧣穿衣建议:
🤧11-12月:薄长袖+厚外套
🥶明年1-2月:保暖内衣+大衣or羽绒服
-
⏰漳州3天2晚行程速览:
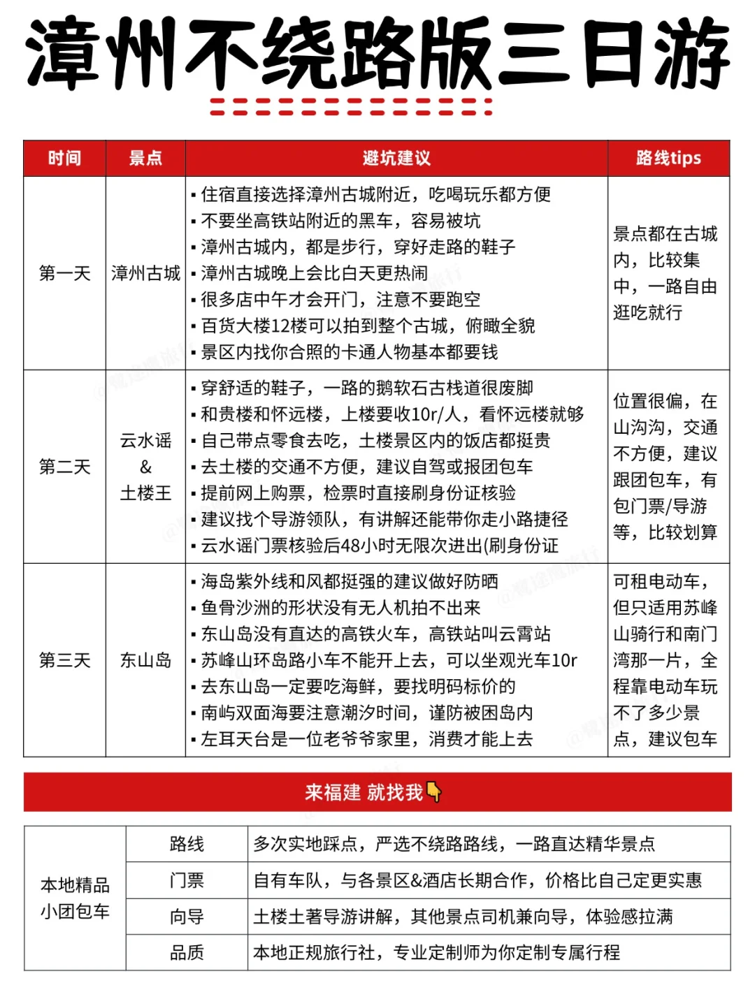
⬇漳州古城(🔎p1)
⬇云水谣&土楼王(🔎p2)
⬇东山岛(🔎p3)
-
📝24个爆款景点路线安排:
🚶D1:文昌门→百货大楼→天主教→木偶艺术馆→灯谜艺术馆→杨sao文学馆→漳州二字红墙→威镇阁
路线tips:景点都在古城内,比较集中,一路自由逛吃就行
-
🚶D2:云水谣古镇→和贵楼→钟兴楼→怀远楼→土楼王景区→侨福楼→承启楼→世泽楼→五云楼
路线tips:位置很偏,在山沟沟,交通不方便,建议跟团包车,有包门票/导游/bao险等,比较划算
-
🚶D3:苏峰山→岩雅恋人→金銮湾→马銮湾→南屿双面海→南门湾→顶街→左耳天台
路线tips:可租电动车,但只适用苏峰山骑行和南门湾那一片,全程靠电动车玩不了多少景点,建议包车
-
🔥景点玩法解析:
📣百货大楼:坐电梯到11/12楼,可以俯瞰古城全景
📣漳州二字红墙:文庙外面的红墙,网红打卡点
📣文昌门:漳州重要的历史地标,建于明朝嘉靖年间
📣云水谣:小桥流水古村落,电影取景地
📣怀远楼:大鱼海棠取景地,双环圆形土楼
📣一线天:土楼王·承启楼和世泽楼相隔形成的奇观
📣南门湾:面朝大海,背靠小镇,很多小摊
📣南屿双面海:注意潮汐表,退潮可去绿色灯塔
📣苏峰山环岛路:在山脚租电动车20r/2h,边吹海风边骑行
-
✔需要包车&旅行定制的宝子们欢迎后台私📩我!
✔我们多次实地踩点,严选不绕路路线
✔自有专业车队,与各景区&星级酒店长期合作,💸比自己定更实惠!!
🔥持续更新福建各地旅行玩法,点👍关🐷不迷路
#漳州旅行 #福建旅游 #周末去哪玩 #纯玩团 #小众旅行地 #低头捡个秋 #人文景点分享 #东山岛 #土楼一日游 #漳州古城
相关文章
- 张家界自由行攻略:90%的人不知道的“省钱省心”秘诀
- 太原8个热门旅游景点预约指南汇总!(2026年3月实时情况更新)轻松!
- 西安13个热门旅游景点预约指南汇总(2026年3月实时情况更新),1个景点记得提前预约!
- 第一次去新加坡旅游怎么玩?拒绝爆肝做新加坡攻略,这份比新加坡自由行还爽的行程请查收!
- 千岛湖2日躺平旅行不开车de美食拍照攻略
- 五一假期必去的8个小众旅行地,无需攻略,挑一个立马出发!
- 宁波旅行必读!宁波全攻略实用版(干货在手)
- 谁说旅行必须做攻略?在德阳街头随意Citywalk,才是打开春天的正确方式
- 谁说旅行必须做攻略?在平凉街头随意Citywalk,才是打开春天的正确方式
- 谁说旅行必须做攻略?在景德镇街头随意Citywalk,才是打开春天的正确方式
发表评论
评论列表
- 这篇文章还没有收到评论,赶紧来抢沙发吧~