山西怎么玩❓一图读懂景点分布&旅行攻略
山西怎么玩❓一图读懂景点分布&旅行攻略








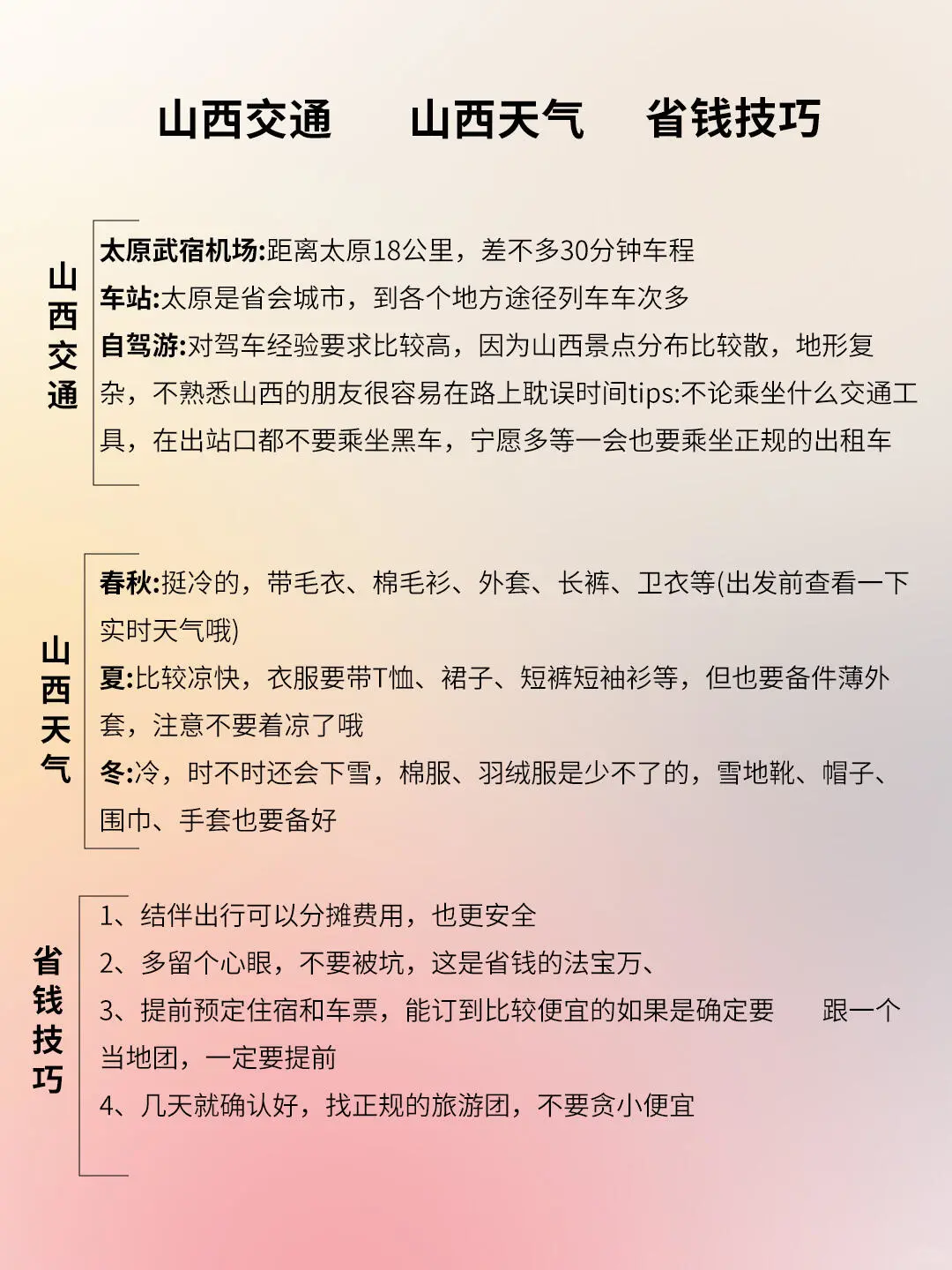
一篇囊括山西景点、交通、天气、美食、住宿、避坑、推荐的详细攻略 一定要看到最后‼️
总听到人们念叨想去山西看古建、欣赏壁画 奈何景点分散,分晋北、晋南、晋中……但这东西南北中到底是如何划分的?今天咱们一次性说清楚!
🌟整个山西省可以大致分为晋北、晋中、晋南、晋东南四个地区~👇
📍所谓「晋北」,指的就是山西省北部
从北至南依次是大同市、朔州市、忻州市三个地级市
🔸大同:云冈石窟、恒山、悬空寺、华严寺、善化寺名扬四海
🔸朔州:应县木塔让我落泪、崇福寺让我只想当场跪下
🔸忻州:五台附近到处都是宝藏 特别是佛光寺 让人想去100次!还有雁门关、代县这些颇有历史的地方,真的很宝藏!
📍「晋中」包括四个地级市,中北部有山西省会太原市,西部有吕梁市,东部有阳泉市和晋中市。
🔹太原市:省博、北齐墓壁画博物馆、青铜博物院、中国煤炭博物馆、天龙山石窟、晋祠、晋商博物馆,每一个都是属于来山西访古一定要去的!这几个精华博物馆 三天都看不完!
🔹吕梁市相对贫困一些,但黄河边的碛口古镇值得一看
🔹晋中的平遥古城,以及周边的几个著名的晋商大院也不用再多说什么了,即便不访古,很多人也会去玩玩。访古爱好者们一定都会想去双林寺看看!
📍「晋南」地区包括临汾市和运城市,更准确地说,这个地区应该叫晋西南。以前不懂临汾和运城到底有多好,自从开始访古,才发现这俩地儿太太太厉害了!
🔺代表石器时代文化的丁村遗址、陶寺遗址
🔺象征中华文明精神的壶口瀑布
🔺精彩的中国古建:广胜寺、飞云楼、稷王庙……
🔺光是运城一地,就有102处国保单位
除了说「牛x」,说不出别的了!
📍「晋东南」地区包括长治市和晋城市
长治和晋城,可能大家觉得它们不出名、不起眼
但放在中国古建筑的序列里,这两个地方会发光!
✨长治基本就是一座开放的古代建筑艺术博物院
据说全市古建筑有3500余处,分布在3400多个行政村,几乎村村都有古建筑
✨特别是全国仅存的五代壁画寺院——大云院就在这儿!我做梦都想去!
山西访古之行!看完这篇攻略还不计划起来!
#旅游攻略 #山西 #山西旅游 #古建筑 #人文景点分享 #旅行推荐官 #假期去哪玩 #太原 #大同 #地上文物看山西
相关文章
发表评论
评论列表
- 这篇文章还没有收到评论,赶紧来抢沙发吧~