南京钟山风景区|线路交通景点攻略高效推荐
南京钟山风景区|线路交通景点攻略高效推荐






总结了三种游览南京钟山风景区的方式及其特点和建议,
包括徒步游览、搭乘观光车以及骑行或者乘坐电瓶车等,并详细介绍了相关的旅游攻略和注意事项
具体路线看(图2)如果不清楚可以跟我索取
线路一(费腿篇)
推荐指数:★★
优点:打卡所有网红点
缺点:对体力要求高,夏天易中暑
线路二(观光车线路 )
推荐指数:★★★
优点:适合不想走路的人
缺点:高峰期间交通排队久,明孝陵长生鹿苑,秋天3号门落羽杉,石像路最美600米不能停留拍照
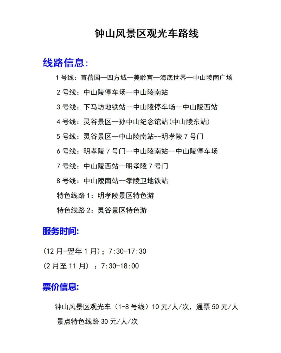
观光车停靠点:图4
线路三(骑行|电瓶车|步行)
推荐指数:★★★★★
优点:时间景点可控,灵活机动
缺点:氢能助力自行车投放不足、节假日高峰期可能租不到
钟山风景区景点和门票信息,如何有效利用套票
钟山风景区涵盖很多景点(图3)
套票包含明孝陵、美龄宫、中山陵、音乐台和灵谷寺,价格为100元/人,两日内有效,每个景点限入园一次
“梧桐大道”:热度很高的“梧桐大道”在钟山风景区有很多条,最热门的只是景区一条主干道,名为“陵园路”,导航搜四方城就可以看到网红打卡木桥
中山陵:免费开放,需预约,周一闭馆陵门以上关闭,景区可以进(如果没有约到,购买了套票从音乐台进入不需要预约!!!!)
景区开放时间与费用(图5)
钟山风景区交通
停车费太贵、堵车、私人电动车不安全、节假日限行管制,最方便的交通方式乘坐地铁2号线
苜蓿园站1号出口,景区新增了氢能助力自行车(图6),设有23个停放点,可以轻松借还自行车,减少排队和步行,极大地保证了安全。还可以享受临时锁车服务(15分钟内自行车不会被他人借走)骑车超出还车范围,只需额外支付30元调度费。节假日高峰期,不愿排队观光车或步行,特别推荐骑行。最远可以骑到哪里不太清楚,在南博门口看到过
自行车停放点
中山陵:汇爱坊旁边、中山陵南观光车站对面
美龄宫:美龄宫大门对面的非机动车停车点
灵谷寺:灵谷景区内指定停车点
植物园:植物园大门外的非机动车停车点
自行车租赁费用:2元30分钟,6元3小时,8元5小时,9元6小时
钟山景区的交通管制措施和节假日的停车建议
节假日期间,交通管制措施通常从上午8:30至下午17:30实施,部分路口禁止左转和直行,网约车和出租车不得进入中山陵核心区域。
如果必须驾车前往,建议提前了解交通管制措施,以免影响行程
#南京旅游 #南京钟山风景区 #南京旅游攻略 #梧桐大道 #钟山风景区攻略 #南京中山陵
相关文章
发表评论
评论列表
- 这篇文章还没有收到评论,赶紧来抢沙发吧~