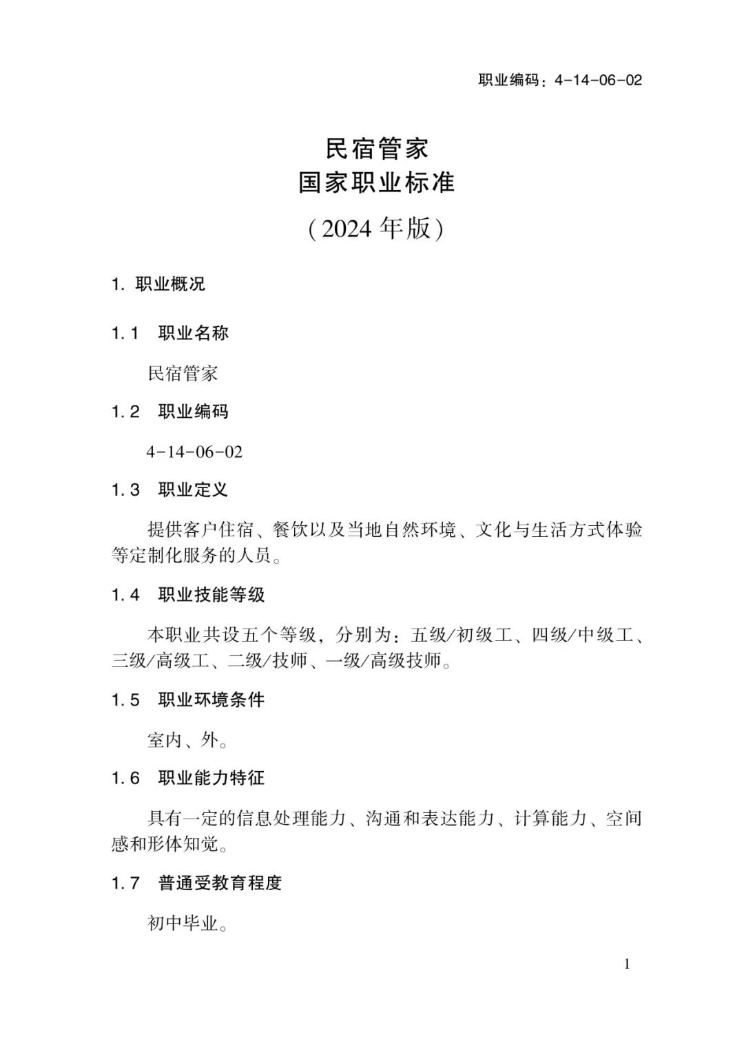
民宿资讯丨《民宿管家国家职业标准(2024年版)》发布:民宿管家共设五个职业技能等级,最高级别为:一级/高级技师






























来源丨国家人力资源社会保障部官网
版权丨版权归属原单位原作者。转载请注明出处!
说明丨文字排版略有调整,工作要求表格经整理,并未改变政策内容。

第八届国际民宿文化产业博览会
暨乡村旅游装备展

相关文章
发表评论
评论列表
- 这篇文章还没有收到评论,赶紧来抢沙发吧~






























来源丨国家人力资源社会保障部官网
版权丨版权归属原单位原作者。转载请注明出处!
说明丨文字排版略有调整,工作要求表格经整理,并未改变政策内容。

第八届国际民宿文化产业博览会
暨乡村旅游装备展
