《青岛市海上旅游运动船艇登记办事服务指南(修订版)》

为进一步推动青岛市海上旅游运动健康有序发展,规范我市海上旅游运动船艇申请登记的有关工作,遵照合法、实用、便民的原则,特修订《青岛市海上旅游运动船艇信息登记服务指南》。
《中华人民共和国体育法》《中华人民共和国旅游法》《中华人民共和国安全生产法》《中华人民共和国海上交通安全法》《青岛市海上交通安全条例》《青岛市海上旅游运动船艇管理办法》《青岛市邮轮游艇帆船码头专项规划(2021-2035年)》《青岛市海上运动产业发展规划(2023-2027年)》等文件。
(一)海上旅游运动船艇类型:帆船、水上摩托艇、皮划艇、桨板。
(二)在青岛市依法办理市场主体登记的依法依规从事海上旅游运动船艇经营的从业机构。
(一)登记途径:按照《青岛市海上旅游运动船艇登记流程图》(见附件2)流程,采取线上或线下登记方式。登记材料应提供原件盖章扫描件。
(二)登记材料受理部门:在市南区、市北区、李沧区经营的应向市体育局进行信息登记,在其他区(市)经营的向所在区(市)体育部门进行信息登记。受理部门需每年开运前对已登记器材进行年度查验(见附件14)与相关材料核查,并进行公示(见附件13)。
(三)登记信息发生变化时,需要在7个工作日内,向市体育事业发展中心帆船运动发展促进部或区(市)体育部门变更登记信息,并提供相应材料。
(一)《青岛市海上旅游运动船艇登记总表》(见附件3)。
(二)经营单位的市场主体登记信息,包括营业执照、法定代表人或主要负责人身份证明(营业执照已载明姓名及身份证明编号的,可以不用提供)。
(三)《青岛市海上旅游运动船艇设备清单》(见附件4)。提交照片(帆船、水上摩托艇、皮划艇首、尾、侧面各一张;桨板全景照片)及相关信息:
1.帆船:(1)在海事部门登记的,提供《船舶所有权登记证书》和《船舶检验证书》;在中国帆船帆板运动协会登记的,提供《中国帆船帆板运动协会运动帆船登记证书》;以上均应在有效期内。不在官方机构登记的,四年内的船需出具出厂合格证明,四年以上的船需提供合格证明或其他机构颁发的船只检验合格证书(有效期不超过四年);(2)符合环境保护有关规定和要求。
2.水上摩托艇:(1)自出厂日期之日起一年内的水上摩托艇,备案时应提供水上摩托艇出厂合格证明;自出厂日期之日起一年以上的水上摩托艇备案时需同时提供由船检权威部门或相关专业机构出具的检测合格报告(有效期不超过两年);自出厂日期之日起已满三年的水上摩托艇备案时除了以上条件需同时提供发动机运行时数不多于1000小时的证明。出厂合格证明上需体现水上摩托艇发动机、品牌、型号及功率相关信息。(2)符合环境保护有关规定和要求。
3.皮划艇、桨板:应提供合格证明。
(四)《青岛市海上旅游运动船艇救生设备及人员清单》(见附件5),救生艇类别为气囊式船艇,其中救生艇动力不低于50匹马力,需提交照片(首、尾、侧面各一张)及相关证合格证明。
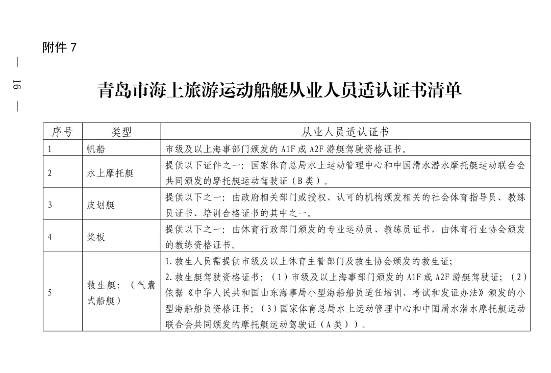
(五)《青岛市海上旅游运动船艇从业人员清单》(见附件6)及相关适任证书(见附件7)。
以下证件按照项目类别提供:
1.市级及以上海事部门颁发的A1F或A2F游艇驾驶证,20米以上帆船需持A1F游艇驾驶证;
2.国家体育总局水上运动管理中心和中国滑水潜水摩托艇运动联合会共同颁发的摩托艇运动驾照;
3.皮划艇、桨板:由政府相关部门或授权、认可的机构颁发相关的项目社会体育指导员、教练员证书、运动员等级证书、培训合格证书的其中之一均可;
4.救生人员需提供市级及以上体育主管部门或市级及以上救生协会颁发的救生证。救生人员自行驾驶工作艇需提供救生艇驾驶证((1)市级及以上海事部门颁发的A1F或A2F游艇驾驶证;(2)依据《中华人民共和国山东海事局小型海船船员适任培训、考试和发证办法》颁发的小型海船船员资格证书;(3)国家体育总局水上运动管理中心和中国滑水潜水摩托艇运动联合会共同颁发的摩托艇运动驾驶证(A类))。
(六)码头(泊位)、临时浮码头、沙滩等靠泊使用协议或合同(以上须有管理方);自属码头需提供码头所属证明,非自属码头需提供靠泊协议或合同,并只能在协议经营项目约定范围内开展经营活动。
(七)从事海上旅游经营保险。
1.帆船、水上摩托艇、救生艇等无法购买船舶保险的商户,需自行承担船舶损坏及对第三者造成伤害的损失(需签订《无保险船舶经营风险免责确认书》,见附件8);
2.驾驶员、救生员、工作人员须购买个人意外伤害保险单;3.经营帆船、水上摩托艇、皮划艇、桨板项目的单位,均需
给予经营区域购买公众责任险或其他为乘客购买的人身意外保险(人员伤亡部分:每人每次事故赔偿限额不低于人民币50万元,保险额度上不封顶,且需包含涉水部分)。
(八)《青岛市海上旅游运动船艇价格登记表》(见附件8)。
(九)《青岛市海上旅游运动船艇经营主体承诺书》《设备合格情况承诺书》《取得适任证书承诺书》(见附件9、10、11)。
(十)提供安全生产责任制度、安全与防污染管理制度及应急预案等安全生产管理制度。安全生产责任制度需包括安全生产方针等全面内容(需包含加油制度、加油操作规范、加油主体责任);安全与防污染管理制度需包括安全与防污染主体责任、操作安全规范、设施设备安全检查、乘员须知等内容;应急预案需包括落水(溺水)等紧急情况的处置流程、应急处置工作小组及成员通讯录、应急演练等内容。
同时申请办理多个类别的海上旅游运动船艇登记时,相同材料只需提交一份。
(一)登记结果公示及通报:市南区、市北区、李沧区登记结果由市体育局组织审核后分批动态向社会公示,其他区(市)由区(市)体育部门组织审核后向社会公示,并通报到公安、交通运输、市场监管、青岛海事等相关部门。
(二)登记效果:在本市依法办理市场主体登记且进行信息登记的市场主体可在我市相关海域内依法依规开展海上旅游运动船艇旅游经营活动。
(三)海上旅游运动船艇识别号:海上旅游运动船艇完成信息登记后,将取得相应的海上旅游运动船艇识别号。
1.海上旅游运动船艇识别号格式为“市南-摩旅-001至****、市北-帆旅-031至****等”。一个载具一个识别号,仅限本载具使用。
2.市体育局及区(市)体育部门负责为登记通过的运动船艇设计制作船艇识别号标签;船艇识别号标签应当粘贴在船头两侧显著位置。
(一)终止海上旅游运动船艇或不再满足登记条件的,需要在15个工作日内,向市体育局或区(市)体育部门申请办理终止登记。
(二)海上旅游运动船艇经营单位出现以下情况的,市体育局或区(市)体育部门取消其登记并向社会公示:
1.自行终止经营的;
2.不再满足海上旅游运动船艇旅游活动材料登记条件的;
3.未按要求变更登记信息的;
4.向市体育局或者区(市)体育部门申请取消登记的。
(三)海上旅游运动船艇经营单位出现以下情况的,市体育局或区(市)体育部门取消其登记并向社会公示,被取消登记的单位一年内不得再提交登记申请:
1.在登记过程中故意提供虚假材料的;
2.在海上旅游运动船艇经营过程中,在一年内发生2起生产安全一般事故的,或1起较大事故及以上事故的(事故等级的分类依据《生产安全事故报告和调查处理条例》认定)的;
3.在海上旅游运动船艇经营过程中,发现经营单位有安全隐患的,责令其整改,拒绝整改或者整改后仍不符合要求的;
4.在海上旅游运动船艇经营过程中,在一年内因违法行为受到行政处罚的;
(四)登记退出后,由市体育局收回船艇识别号,待船艇运营单位具备经营条件后,重新申请。
附件1
青岛市海上旅游运动船艇清单
(点击图片放大查看)

附件2
青岛市海上旅游运动船艇登记流程图
(点击图片放大查看)

附件3
青岛市海上旅游运动船艇登记总表
(扫描二维码下载)

附件4
青岛市海上旅游运动船艇设备清单
(扫描二维码下载)

附件5
青岛市海上旅游运动船艇救生设备及人员清单
(扫描二维码下载)

附件6
青岛市海上旅游运动船艇从业人员清单
(扫描二维码下载)

附件7
青岛市海上旅游运动船艇从业人员适认证书清单
(点击图片放大查看)

附件8
《无保险船舶经营风险免责确认书》
(扫描二维码下载)

附件9
青岛市海上旅游运动船艇服务价格登记表
(扫描二维码下载)

附件10
青岛市海上旅游运动船艇经营主体承诺书
(扫描二维码下载)

附件11
设备合格情况承诺书
(扫描二维码下载)

附件12
取得适任证书承诺书
(扫描二维码下载)

附件13
海上旅游运动船艇经营安全须知
(点击图片放大查看)



附件14
青岛市海上体育旅游运动船艇登记信息汇总表
(扫描二维码下载)

附件15
海上体育旅游登记现场器材、材料查验目录
(扫描二维码下载)

“青岛政策通”平台链接
http://zccx.qingdao.gov.cn
“青岛政策通”平台二维码


APP下载二维码 微网页二维码

相关文章
发表评论
评论列表
- 这篇文章还没有收到评论,赶紧来抢沙发吧~