如何用DeepSeek制定详细的旅游攻略
如何用DeepSeek制定详细的旅游攻略










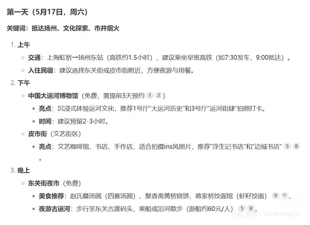
DeepSeek帮我制定了扬州三天两晚的攻略,经过实践,基本上可行,自己时间上可以灵活点哦。
1.首先你得明确自己的需求,比如想玩哪些景点,住宿喜好,交通和美食推荐等。




2.然后尽可能将已知的信息和要求都发给DeepSeek,让它获取足够的信息。

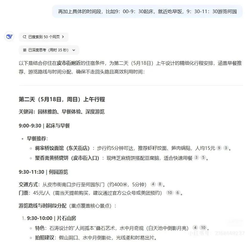
3.再根据DeepSeek的回答细化要求,比如行程安排上精确到时间段,交通时间估算等。

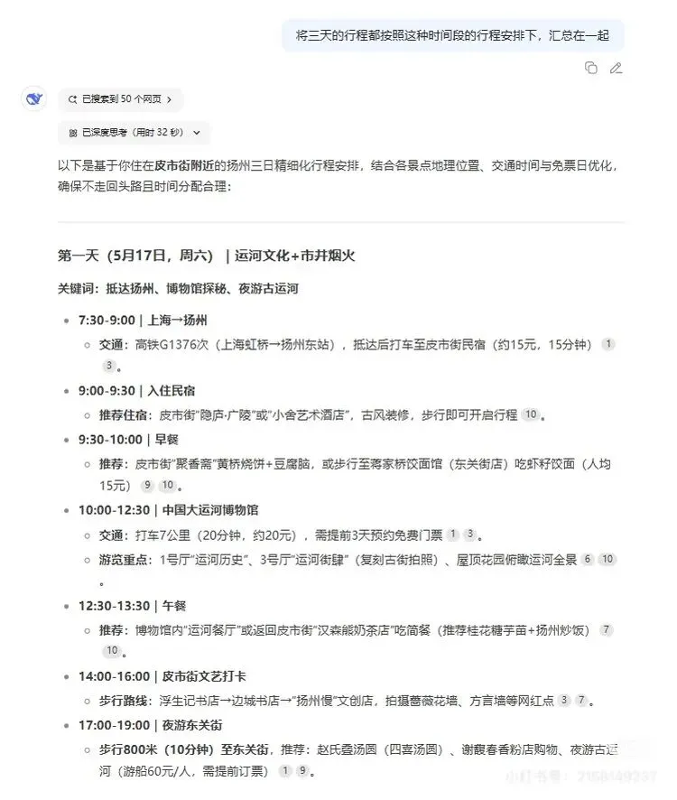
4.最后让DeepSeek整合你要的信息,或者自己将重点内容提取出来,一份详细的旅游攻略就制定好啦。





相关文章
- 【研学攻略】金牛湖学校春假&五一出游指南|漫步茌平,读懂聊城,行走的课堂超有料!
- 国内四季旅行指南!这份攻略帮你按季定旅途
- 5月小众城市避坑指南:人少景美性价比高,这才是春日旅行该有的样子!!
- 郑州交通旅游集散中心|五一出游计划
- 中国猴山五一出游攻略
- 省心出游!交通指南+天气提示+游玩贴士,五一畅游大兴安岭攻略请收藏
- 新疆景点游玩指南
- 1元钱!浏阳烟花长沙出发游玩攻略:5月4日16日23日三场焰火秀燃放安排+1元烟花门票如何买+买不到怎么办+交通+拼车包车游价格
- 2026五一巴松措保姆级旅游攻略|错峰避堵+春日翡翠湖沉浸式游玩全
- 【五一“趣”珲春】“五一”珲春游玩指南:文旅活动大集合,快乐不打烊!
发表评论
评论列表
- 这篇文章还没有收到评论,赶紧来抢沙发吧~