29页 | 2025年度乡村旅游业发展情况报告

(点击查找星球报告👆)


摘要
报告类型:文化娱乐、旅游
关键词
乡村旅游、农文旅融合、乡村振兴、精品民宿、夜间经济、研学康养、智慧治理、同质化、品牌化、生态保护
研究概述
本报告由中国旅游协会休闲农业与乡村旅游分会发布,全面复盘 2025 年乡村旅游政策、规模、业态、区域格局,指出乡村旅游已占国内旅游半壁江山,市场规模预计达 1.5 万亿元,呈现精品化、融合化、数字化、夜间化四大趋势。同时行业面临同质化、人才短缺、基建不均、生态压力、品牌薄弱五大痛点,并结合安吉、城口、双廊案例提出系统化对策。
研究要点
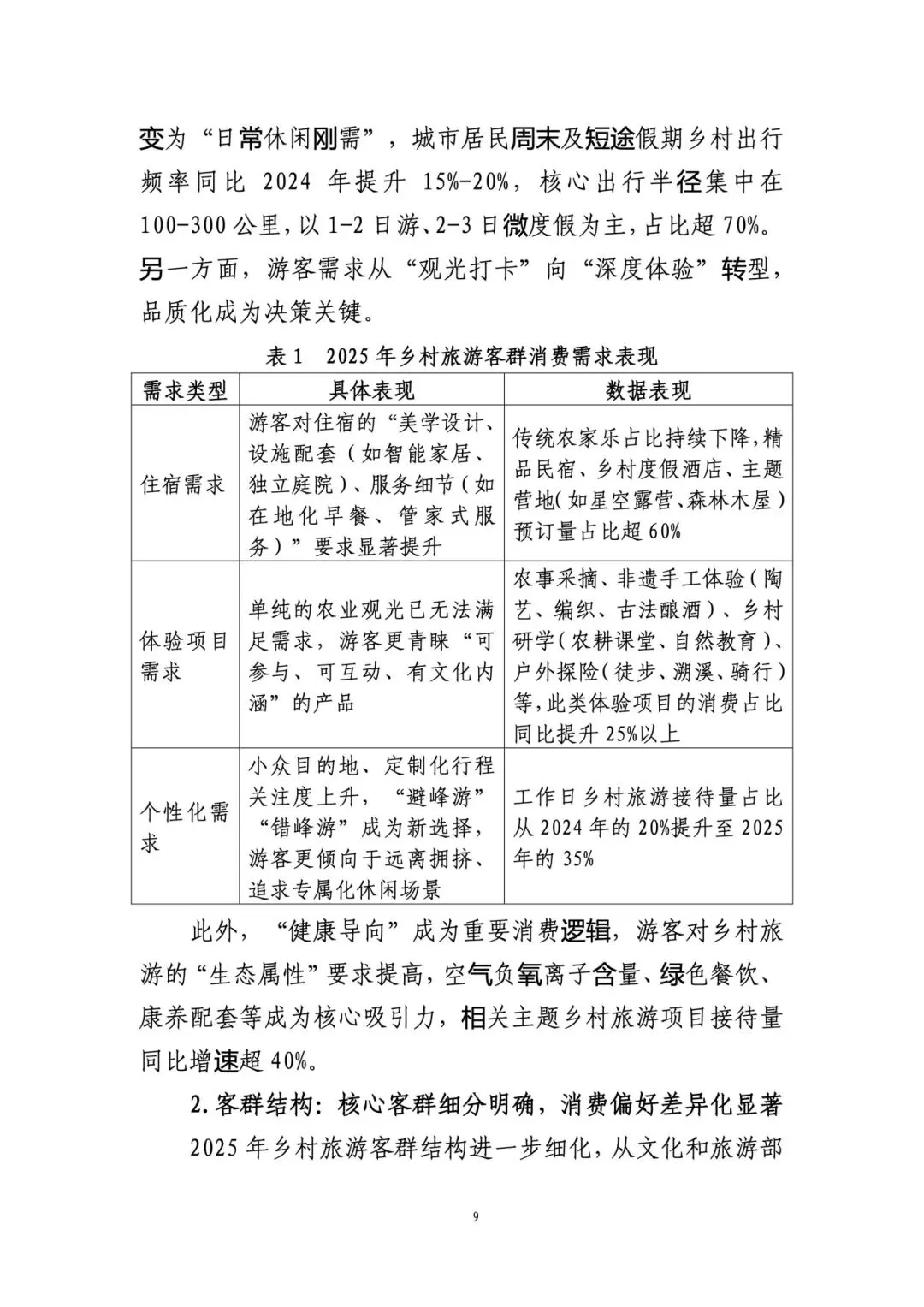
市场规模持续领跑,成为国内旅游核心支柱2025 年前三季度国内出游 49.98 亿人次,同比增 18%;乡村旅游接待人次占国内旅游超 60%,预计全年市场规模达 1.5 万亿元。从业人数 712 万,同比增 2.2%;游客平均停留 2.3 天,人均消费 580 元,同比增 12%,二次消费占比达 40%。乡村旅游从补充业态升级为拉动消费、振兴乡村的支柱型产业,暑期、节假日、周末成为核心增长时段。
业态深度创新,“传统升级 + 跨界融合 + 夜间经济” 三轮驱动传统业态向精品化转型,民宿、农事、非遗从单一功能转向沉浸体验;农文旅、康养、研学、体育、数字经济深度融合,乡村康养市场规模 4200 亿元,乡村研学超 600 亿元,文创市场破 800 亿元。夜间经济成为第二增长曲线,收入占比从 18% 升至 32%,过夜游客占比达 65%,带动超 420 万个就业岗位,有效破解 “昼游夜归” 难题。
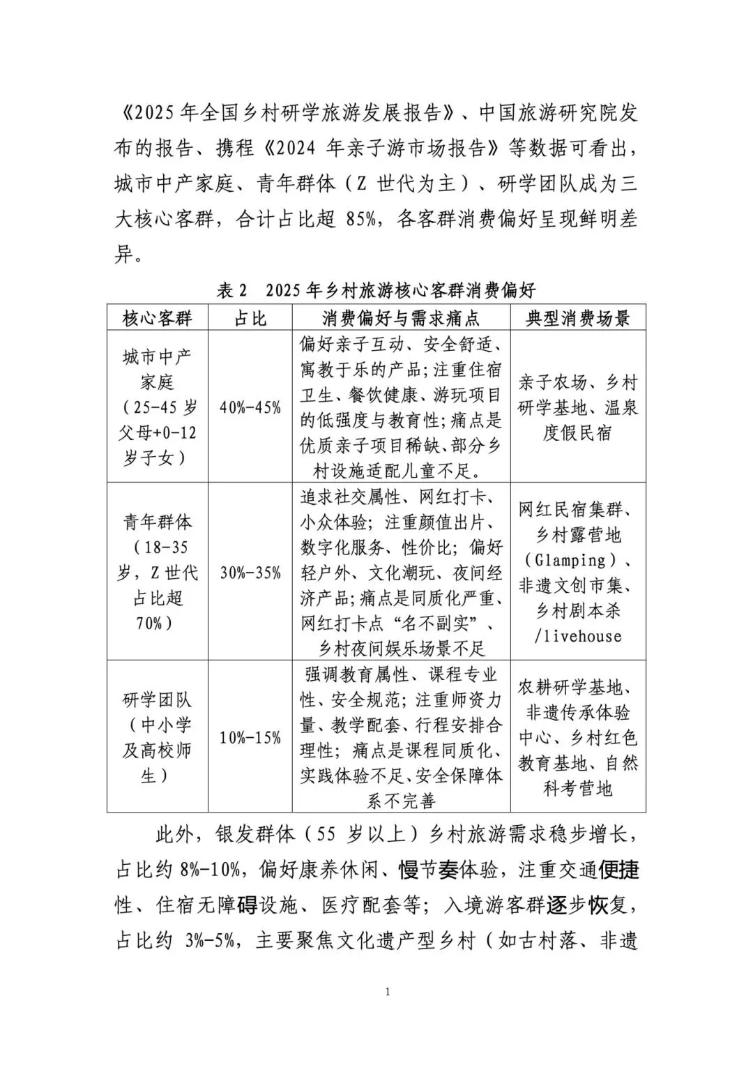
消费与客群结构升级,品质化、数字化、周边化成主流核心客群为中产家庭(40%-45%)、Z 世代青年(30%-35%)、研学团队(10%-15%),需求从观光转向深度体验、健康康养、社交打卡。线上预订占比超 80%,抖音、小红书种草转化占比近 30%;人均消费升至 800-1200 元,住宿与体验项目成主要支出,复购率达 30%-35%,近半数游客愿为环保项目支付溢价。
区域格局分化,长三角与成渝领跑,东西部差异显著长三角、成渝地区集中全国 45% 高端资源,营收占比 58%,以高端民宿、复合业态、品牌化运营领先。东部走精品文创路线,中西部依托生态民俗快速增长,东北打造四季全时产品。都市近郊 100-300 公里微度假最火爆,工作日出游占比提升至 35%,错峰、小众、定制成为新潮流,区域特色化与差异化成破局关键。
五大痛点突出,品牌化、专业化、数字化是破局方向行业普遍存在千村一面同质化、专业人才缺口 45 万、基建 “最后一公里” 短板、生态开发矛盾、品牌 IP 薄弱五大问题。报告提出对策:政策精准赋能 + 金融支持 + 基建升级;产业端做强 IP、全产业链融合、数字化低碳化;支撑端完善人才引育、利益联结、全域营销,走特色化、精品化、可持续的高质量发展路径。

报告正文

















完整版报告已上传至星球,扫码加入星球查看完整报告

加入星球,获取30000+完整报告集

— 每天进步一点点 —
报告内容来源于网络,报告版权归原撰写发布机构所有
如有侵权,请联系我们删除
⬇️点击阅读原文,获取报告
相关文章
发表评论
评论列表
- 这篇文章还没有收到评论,赶紧来抢沙发吧~