《制订我的家庭旅行计划》项目化学习设计
一、项目基本信息

二、项目背景与课标解读
(一)项目背景
本项目源自北师大版三年级下册“综合与实践”领域内容,以“家庭旅行计划”这一真实生活情境为载体,打破学科壁垒,引导学生将数学中的数据收集、计算、规划能力,与生活实际需求结合,解决真实问题。学生通过完整经历“策划-收集信息-制定计划-分享优化”的实践流程,体会数学的实用性,同时培养家庭责任感、合作沟通能力与规划意识。
(二)课标解读
依据《义务教育数学课程标准(2022年版)》“综合与实践”领域要求,本项目聚焦以下目标:
1. 能从生活中发现并提出数学问题,经历收集、整理、分析数据的过程,发展数据意识。
2. 能运用数学知识(如预算计算、时间统筹)解决简单的实际问题,发展应用意识。
3. 在小组合作与交流中,清晰表达自己的想法,提升推理与表达能力。
4. 感受数学与生活的紧密联系,体会数学在解决实际问题中的价值。
三、项目核心目标
(一)知识与技能
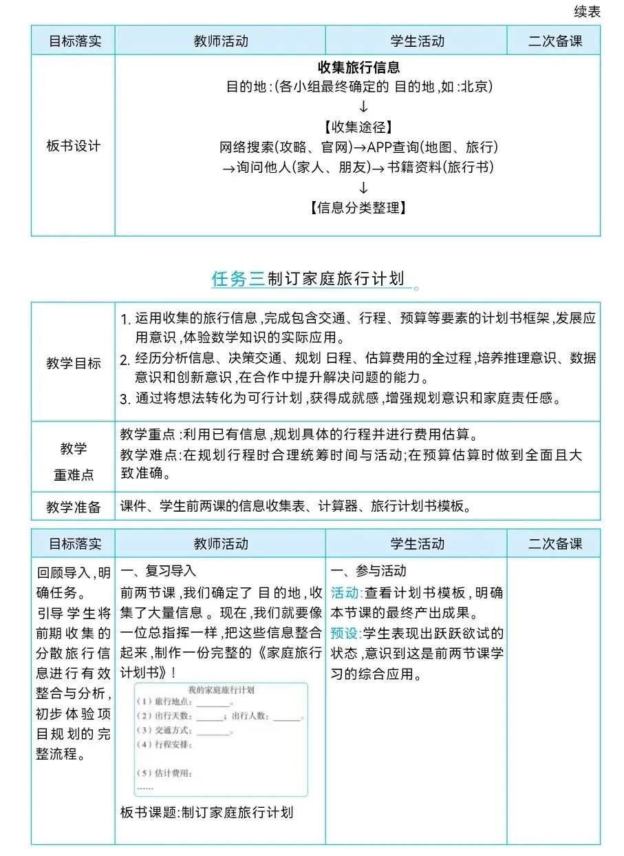
1. 了解家庭旅行计划的核心要素(目的地、时间、预算、行程、注意事项等)。
2. 掌握多渠道收集、筛选旅行信息的方法,能对信息进行分类整理。
3. 能运用数学方法完成旅行预算规划、日程安排,制定一份完整可行的家庭旅行计划书。
(二)过程与方法
1. 经历完整的项目实践流程,在小组讨论、家庭协商、方案设计中,发展数据意识、创新意识与应用意识;
2. 通过解决旅行规划中的实际问题(如预算调整、时间统筹),提升用数学方法解决现实问题的能力;
3. 在信息收集与整理中,学习结构化思维,提升归纳、分析与筛选信息的能力。
(三)情感态度与价值观
1. 在与家人沟通协作、制定旅行计划的过程中,感受数学在家庭决策中的价值,激发对数学实践活动的兴趣;
2. 培养主动规划的意识、家庭责任感,以及合作交流、表达想法的能力;
3. 体验解决问题的成就感,增强对生活的热爱与对规划的重视。
四、项目驱动性问题
(一)核心驱动问题
“如何为家庭制定一份科学、合理又充满趣味的旅行计划?”
(二)子问题链
1. 策划阶段:一份完整的家庭旅行计划,需要考虑哪些关键要素?
2. 信息收集阶段:我们可以通过哪些渠道获取旅行信息?如何筛选出对我们有用的信息?
3. 方案制定阶段:如何结合收集到的信息,规划合理的行程与预算?
4. 分享优化阶段:如何向他人清晰展示我们的旅行计划?又该如何根据反馈优化方案?
五、项目整体实施流程
本项目分为四大板块,对应四个课时,逐步推进实践活动:

六、分课时项目实施设计




七、项目评价设计
本项目采用多元评价方式,结合过程性评价与成果性评价,全面评估学生的表现:
(一)过程性评价(60%)

(二)成果性评价(40%)

八、项目资源与支持
1. 学习资源:旅行计划书模板、信息收集表、目的地攻略、交通住宿价格参考资料;
2. 工具支持:平板电脑(信息查询)、计算器(预算计算)、展示板(成果展示);
3. 家校协同:鼓励家长参与孩子的计划制定过程,提供真实的旅行经验与信息支持,和孩子一起沟通完善计划。
九、项目总结与反思
本项目以真实的“家庭旅行计划”为载体,让学生完整经历了从发现问题、收集信息、解决问题到成果展示的全过程,真正实现了数学与生活的深度融合。学生在实践中,不仅提升了数据收集、计算规划的数学能力,更培养了合作沟通、家庭责任感与创新意识。在后续教学中,可根据学生的实际表现,拓展项目难度,如加入旅行路线的地图绘制、不同方案的预算对比等,进一步深化学生的核心素养。
感谢您的关注~
领取资料~后台回复111
相关文章
发表评论
评论列表
- 这篇文章还没有收到评论,赶紧来抢沙发吧~