2025年度乡村旅游业发展情况报告
2025年度乡村旅游业发展情况报告





























小红书2026春节新趋势报告 2026春夏服饰需求洞察 2026年中国社区生鲜行业报告-社区零售的效率革命与模式重构 2025年度乡村旅游业发展情况报告 2025-2026年技能微调研报告:技能战略如何驱动商业影响 2025年全球人工智能网络超级周期:由技术升级供应短缺驱动报告 2026年中国生产制造类工业软件行业发展洞察报告 2026年临床人工智能(AI)发展状况研究报告 大模型技术深度赋能保险行业白皮书(2025)——智能体驱动的保险新范式 大模型能力技术培训
加入行业报告之家,每日更新行业报告

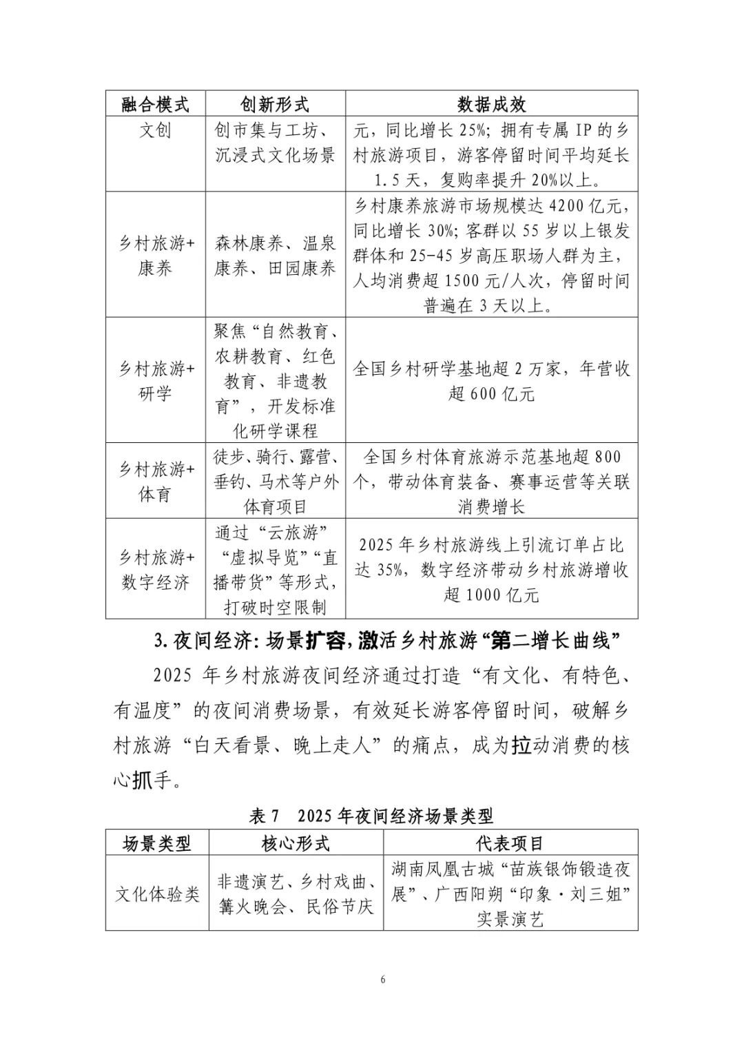
导读:2025 年度乡村旅游业发展报告显示,乡村旅游在国家政策支持下成为乡村振兴重要支柱。前三季度国内旅游市场稳步增长,乡村旅游接待人次与消费规模持续扩大,市场规模有望达到 1.5 万亿元,占据国内旅游半壁江山。从业人数稳定增加,游客停留时长与消费均价同步提升,产业带动效应显著。乡村旅游业态呈现多元创新态势,传统民宿、农事体验完成品质升级,农文旅、康养、研学、体育等跨界融合项目快速增长。夜间经济成为新增长点,有效延长消费链条。区域发展格局清晰,长三角与成渝地区集聚高端资源,东中西部依据资源禀赋走差异化发展路径。行业仍面临同质化竞争、人才短缺、设施不均、生态压力、品牌薄弱等挑战。浙江安吉、重庆厚坪乡、云南双廊镇提供特色发展范本。报告从政策、产业、支撑体系提出对策,通过精准赋能、业态创新、数字升级、人才引育推动行业向精品化、品牌化、可持续方向高质量发展。
来源:互联网


























往期推荐




今日报告分享
免责声明:本平台只做内容的收集及分享,报告版权归原撰写发布机构所有,行业报告之家社群通过公开合法渠道获得,如涉及侵权,请联系我们删除,客服:e60086;如对报告内容存疑,请与撰写、发布机构联系。


关注公众号获取更多咨询内容
相关文章
发表评论
评论列表
- 这篇文章还没有收到评论,赶紧来抢沙发吧~