【原神·探索攻略】层岩巨渊旅游手册,旅行者们快来开辟新的地方吧~

【原神观测枢】是集资料库、攻略、试玩、同人为一体的玩家内容创作平台。
以下内容为玩家基于游戏内容而创作,仅供参考,欢迎点击【阅读原文】前往和作者交流~
内容 FTFuture
封面 Adamyang
编辑 刀刀酱

各位旅行者大家好,随着2.6版本的到来,璃月的全新地区「层岩巨渊」也终于和我们见面了。
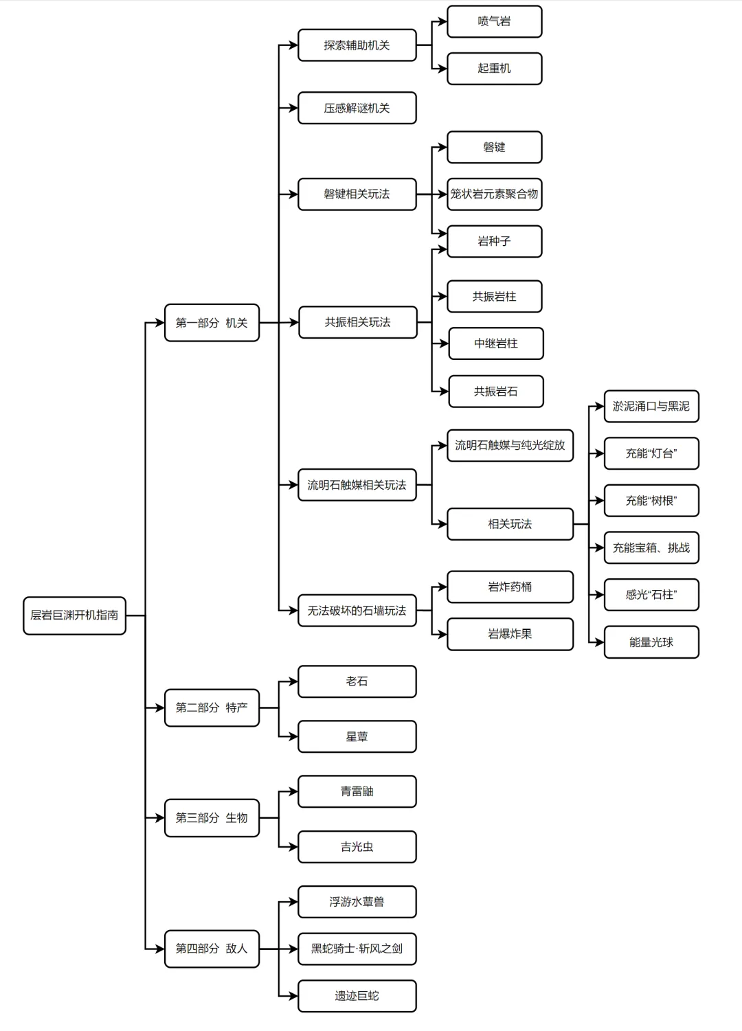
本篇将分为机关、特产、生物、敌人四个部分,来为各位旅行者介绍这片全新区域的新增内容,便于各位旅行者快速上手新地图,更加轻松地进行探索。
文中内容会按照大纲所示从上往下依次进行说明,各位旅行者可以直接跳转到自己感兴趣的部分进行查看。

▲大纲
第一部分 机关
这部分将为大家介绍层岩巨渊区域的各种机关,自成体系的机关玩法这里会将其合并进行说明,便于各位快速理解每个机关在玩法中起到的作用。
探索辅助机关
喷气岩
介绍:拥有奇妙物理特性的岩石,其中会储存高压空气。当旅行者从喷气岩上跳起时,会被突然释放的高压空气弹到空中。
利用喷气岩的这种特性,我们可以更加游刃有余地在层岩巨渊进行探索,通过喷气岩来直接跳到一些本来需要攀爬的高处。

▲玩法演示
起重机
介绍:矿区中常见的大型起重机械,利用其垂直方向间歇性循环往复进行抬升的工作模式,我们可以站在其吊板上,通过起重机的抬升来到达一些本来需要攀爬的高处。

▲玩法演示
压感解谜机关
介绍:与我们之前在璃月其他地区遇到的压感机关不同,层岩巨渊地区的这种新型压感机关,会在上面有重物压住触发时,延伸出一条淡淡的发光痕迹,沿着痕迹走到终点就可以获得奖励。

▲玩法演示
磐键相关玩法
岩种子
介绍:我们很早就在璃月见到并且应用过「岩种子」,不过那时是用来点亮岩灯台以解锁各种机关。
而在层岩巨渊中,则一般用来为笼状岩元素聚合物或共振岩柱提供能量,激活机关状态。将其击碎即可获得岩种子的能量,表现形式为环绕在旅行者周身的星形光芒。

▲玩法演示
笼状「岩元素」聚合物
介绍:这种岩元素聚合物分为一上一下两个部分,共同构成一个笼状结构,通常情况下表现为惰性,但当旅行者携带岩种子的能量靠近时,笼状聚合物就会被激活。
激活后通过普通攻击击打笼状聚合物,就会产生结晶弹,这种结晶弹会对「磐键」造成伤害。

▲玩法演示
注:破坏一个「磐键」需要多次结晶弹的攻击,需要旅行者找到附近的全部笼状「岩元素」聚合物并使用。
磐键
介绍:由「璃月七星」联手布置的,封印层岩巨渊地下矿区的阵法。
通过获得了能量的笼状「岩元素」聚合物发射出的结晶弹对其攻击,可以将其破坏,以打开前往层岩巨渊地下矿区的通路。

▲磐键外观
共振相关玩法
共振岩柱
介绍:通过大剑击打或具有爆炸特性的攻击对其进行攻击即可使其产生共振,共振波在接触到其他共振岩柱、中继岩柱或某些旅行者技能产生的岩元素造物时会使这些岩柱或岩元素造物产生新的一轮共振波继续扩散。

▲共振岩柱外观
中继岩柱
介绍:这种岩柱可以接收共振岩柱被击打后发出的共振波,并且产生新的一轮共振波继续向远处扩散。但中继岩柱往往处于未激活的状态,需要我们携带岩种子的能量将其激活后才可以扩散共振波。

▲中继岩柱外观
共振岩石
介绍:这种岩石的特征为上面印有数量不等的岩元素符印。这种岩石需要通过共振岩柱或某些旅行者技能产生的岩元素造物的共振来解除封印,石块上印着几枚符印,就代表需要短时间内接受几次共振才可以解除封印。

▲共振岩石
以此处解谜为例,共振岩石需要短时间内接受两次共振,不难看出解法为击打1号共振岩柱,将共振波同时传导给2号共振岩柱以及3号中继岩柱,再由2号和3号继续传导,这样就能使共振岩石短时间内受到两次共振从而破坏。

▲场景示意
但3号中继岩柱尚未激活,因此需要我们先拾取岩种子将其激活,之后再击打1号共振岩柱。

▲共振解谜玩法演示
流明石触媒相关玩法
流明石触媒/纯光绽放
介绍:流明石触媒是仅在层岩巨渊·地下矿区生效的一种小道具,装备后,若其中储存有能量,则可以在探索时为我们提供光照。点击Z键使用时,会消耗1格能量释放技能「纯光绽放」,用于探索、解谜等,后面会详细进行介绍。

▲流明石触媒
相关玩法
介绍:我们可以主动使用其中存储的能量来释放「纯光绽放」,那么这部分就来为大家详细介绍「纯光绽放」以及其他一些消耗能量的流明石触媒玩法。
①诡异的「黑泥」/淤泥涌口:在层岩巨渊的地下矿区,有时能看到一些泛着诡异紫色光芒的淤泥,当旅行者走到这些淤泥上时,会持续损失生命值,同时无法使用冲刺或替代冲刺的能力(例如角色神里绫华,无法在黑泥区域通过冲刺为普通攻击进行冰元素附魔),流明石触媒中的能量也会流失。
黑泥之中还存在着「淤泥涌口」,可以使用「纯光绽放」将其和周边的黑泥破坏。

▲诡异的「黑泥」/淤泥涌口
注:淤泥涌口存在不同等级,高等级的淤泥涌口需要我们使用等级足够的流明石触媒才可以破坏。

▲淤泥涌口的不同等级
②明石灯:靠近后消耗流明石触媒能量即将其点亮,点亮后站在灯台附近就会自动回满流明石触媒的全部能量。明灯石有两种形态,如下图所示。

▲明灯石
③充能“树根”:这种类似树根形状的机关,可以靠近交互为其充能,充能后会在周围出现一些小型的淤泥块,通过「纯光绽放」将这些淤泥块全部清除后,即可获得宝箱。

▲充能树根
④充能宝箱、挑战:这个就很容易理解了,我们只需要靠近这类型的宝箱或挑战,使用流明石触媒进行充能,即可解除封印,获得宝箱或开启挑战。

▲充能宝箱、挑战
⑤感光“石柱”:这种石柱的特征是顶部有一个圆形的小空洞,在我们携带拥有能量的流明石触媒靠近时,石柱就会被点亮(不需要使用纯光绽放,只需要靠近让光照到即可),周围的石柱全部点亮后,即可获得宝箱。

▲感光“石柱”
⑥能量光球:交互激活后会为流明石触媒补充3格能量。

▲能量光球
无法破坏的石墙
介绍:在层岩巨渊探索时,想必大家都遇到过一些在元素视野下呈现为白色,看起来可以交互,但却无法依靠大剑角色的普通攻击或一些技能来破坏的石墙,这些石墙往往需要层岩巨渊的特殊道具——“岩炸药桶”和“岩爆炸果”来破坏。
“岩炸药桶”会在受到攻击后立即爆炸,而“岩爆炸果”则会在旅行者靠近时就触发,之后延时爆炸,通过这类道具产生的爆炸,可以破坏这种石墙。

▲“岩炸药桶”和“岩爆炸果”
注:如果在某面这样的石墙前没有看到这类道具,说明这面石墙可能需要我们完成某些任务或者从墙的另一侧破开。
第二部分 特产
老石
介绍:这是一种深山中开采出来的稀有矿石,我们在完成钟离传说任务古闻之章·第二幕时就获得过一枚作为纪念。而现在,我们在层岩巨渊可以找到数处老石的点位,用于完成沐宁的世界任务「藏石者言」。

▲老石
星蕈
介绍:生长于层岩巨渊地下矿区的菌类,采摘时会为旅行者恢复1格流明石触媒的能量,采摘后会储存在背包的食物栏,食用后为旅行者恢复300点生命值。

▲星蕈
第三部分 生物
青雷鼬
介绍:生活在层岩巨渊地下矿区深处的鼬类,行动敏捷,击败后可以获得兽肉。

▲青雷鼬
吉光虫
介绍:生活在层岩巨渊地下矿区的昆虫,会摄取层岩巨渊地下区域的奇石能量并发出微光。靠近交互捕捉可以获得炼金材料「发光髓」,同时在捕捉瞬间也会为流明石触媒恢复1格能量。

▲吉光虫
第四部分 敌人
浮游水蕈兽
介绍:生活在层岩巨渊地下矿区水泽附近的孢子生物,看起来非常可爱,但靠近时会毫不留情地对旅行者发起攻击,击败后掉落孢子系列素材。

▲浮游水蕈兽
黑蛇骑士·斩风之剑
介绍:能够驾驭风的力量,机制类似于我们在三界路飨祭见过的暗色空壳系列敌人,当他的攻击命中处于护盾庇护下的旅行者时,会以生命为代价,变得更加强大、敏捷。

▲黑蛇骑士·斩风之剑
遗迹巨蛇
介绍:新增于层岩巨渊地下区域的首领敌人,古老的异性自律机关,呈现为蛇的形态。在战斗中对旅行者发动种种攻击的同时,还会创造「淤泥涌口」,并从中汲取能量释放强大的攻击,旅行者需要在其汲取能量时使用「流明石触媒」的「纯光绽放」来进行打断,使其能量失衡并进入瘫痪状态,便于旅行者进行输出。

▲遗迹巨蛇

以上就是本期的全部内容啦~觉得内容不错的话,旅行者们可以点击【阅读原文】与作者交流哦~


【原神·角色攻略】你抽到绫人了嘛,快来看这份基础攻略吧~

【原神·进阶攻略】真珠之智~珊瑚宫心海配队建议!

【原神·进阶攻略】角色抽取建议:温迪与神里绫华要不要抽?

【原神·材料收集】神里绫人养成材料都要哪些?点这里告诉你!


相关文章
发表评论
评论列表
- 这篇文章还没有收到评论,赶紧来抢沙发吧~