万达商业设计管控手册第二册 建筑篇(PDF 175页)
万达商业设计管控手册第二册 建筑篇(PDF 175页)
郑重说明:本资料版权归原撰写/发布机构所有。如涉侵权,请联系删除! 
































非会员领取方式 ☝识别上方二维码☝ 产业策略库会员快速下载通道 👇识别下方二维码👇 

2024上饶文和里文旅商业街区定位规划概念方案(打印版)-124P 
2024苏州老城区商业项目策划方案-243P 
2024智驾公园IEPARK大湾区首个新能源智慧体验综合体招商手册(非标商业)(打印版)-35P 
2024淄博华侨城商业街示范区设计规划及品牌设计方案-124P 
2024重庆商业街老街规划设计方案-96P 
2024湖南省共享直播基地规划案-36P 
2023西安万象商业综合体城景观设计方案-368P 
2023临安塔山路商业街项目规划方案-74P 
2023中骏揭阳世界城商业项目景观方案深化设计-98P 
2023洛阳万达商业广场景观设计方案-94P 
2023成都温江星河地块商业项目建筑概念与方案设计投标方案-130P 
2023杭州运河邻里中心商业网红打卡地商业定位和品牌规划方案-64P 
2023南坪旧车交易市场商业构思-37P 
2022-2023商业洞察--购物中心行业研究报告-112P 
德勤-2023年商业地产行业展望-38P 
2023年商业地产行业展望-37P 
成都华侨城地块商业街景观方案-74P 
常州网红街区新消费场景打造规划设计方案-108P 
2022年购物中心室内主题街区考察报告-81P 
仑山湖文旅度假项目特色商业设计建议书-50P 

[产业策略库]2026商场马年新春元宵节古法游园灯谜会主题活动策划方案-29P 
[产业策略库]商场元宵节活动策划全案:从主题构思到应急预案的完整指南 
[产业策略库]大兴安岭秘境山乡旅游区民宿建筑方案文本.PDF 114P 
[产业策略库]2024无锡果怡农场亲子露营规划方案(85页PDF) 
[产业策略库]万达商业设计品质指导手册(精装)第二册 精装篇.PDF 72P 
[产业策略库]上海青浦尚都里南岸业态规划与夜经济规划(27P,PDF) 
[产业策略库]2025商场新式茶馆茶市集茶话会(闲来茶肆主题)活动策划方案-39页PPTX 
[产业策略库]滨湖智慧公园商业业态提升改造运营策划方案(81页PDF) 
[产业策略库]香港深圳商业市场考察总结及运用-96页.PDF 97P 
[产业策略库]2026商场公园春季四月周末月度系列(春风有信主题)活动策划方案(PPTX,28页) 
[产业策略库]2026文旅景区春日花朝节国风游园会(赴一场花朝·撞满怀春光主题)活动策划方案(PPTX,54页) 
[产业策略库]2025中国产业新城运营商评价研究报告-38页PDF 
[产业策略库]文旅项目活动策划指南:以“上元千灯会”为例,详解方案结构与执行要点 
[产业策略库]2026商场地产春季3月月度暖场(春日漫游计划主题)活动策划方案(PPTX,35页) 
[产业策略库]2026商场地产春季咖啡市集草坪派对(好喝咖啡节主题)活动策划方案(PPTX 55页) 
[产业策略库]广东阳江商业项目调研及凯江滨海广场项目定位分析报告-38P PDF 
[产业策略库]2026商场地产春季市集春光运动会游园(春潮狂想派主题)活动策划方案-70P 
[产业策略库]延吉万达广场购物中心脱困报告(PPT 115页) 
[产业策略库]乡镇粮仓旧改文创商业综合街区整体提升改造设计运营策划方案(PDF53页) 
[产业策略库]苏州“西湖”畔文旅康养项目从策略到执行的完整策划案解析
📝一句话总结
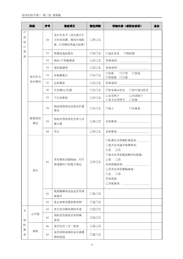
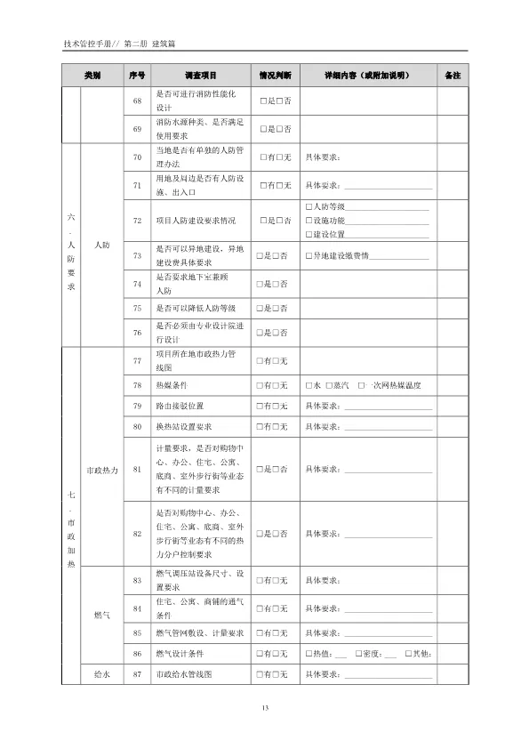
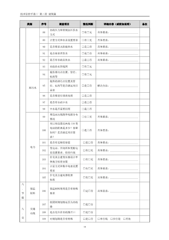
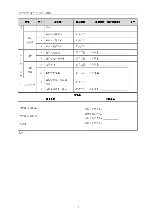
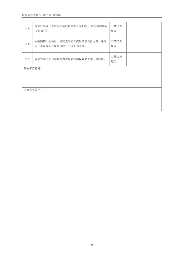
本手册是万达商业地产设计中心用于规范建筑专业设计工作的内部技术管控文件。手册以设计管控计划流程为大纲,覆盖项目前期、方案、深化及初步设计、施工图、实施及考核六个阶段,并涵盖购物中心、销售物业及文旅项目。核心内容包括各阶段详尽的设计要点审查表、成果要求及评审流程,旨在通过标准化的管控动作和审查标准,确保设计质量、规避风险,并满足集团各项指标要求。手册还明确了设计问题的分类(★类及A-E类)以配合考核,是了解大型商业地产企业精细化、标准化设计管理体系的权威参考范本。
本文档完整版新关注即可免费领取
领取方式:回复文末关键字即可下载完整版


......































......














































相关文章
发表评论
评论列表
- 这篇文章还没有收到评论,赶紧来抢沙发吧~