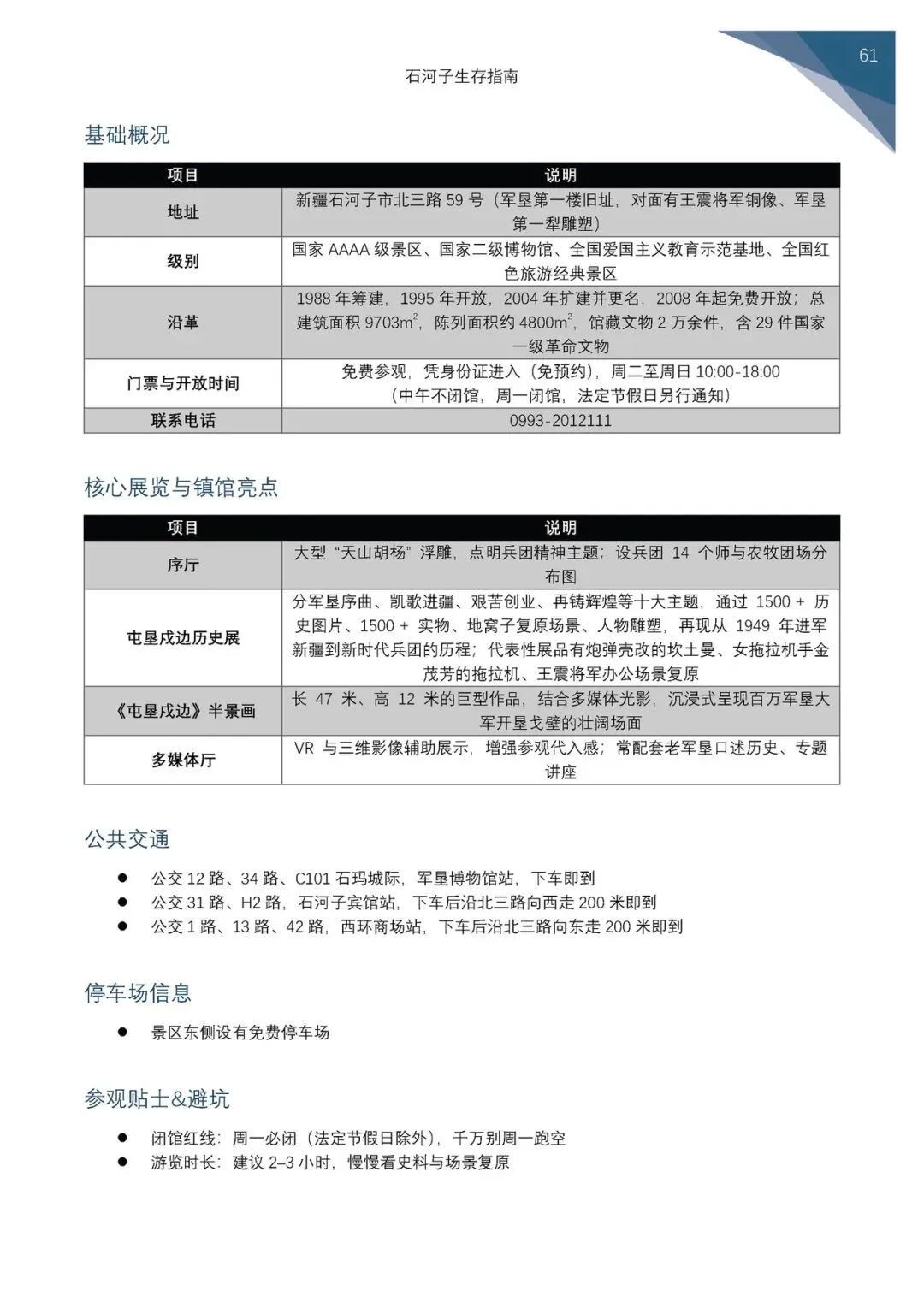
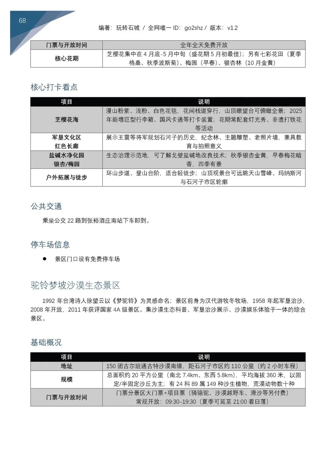
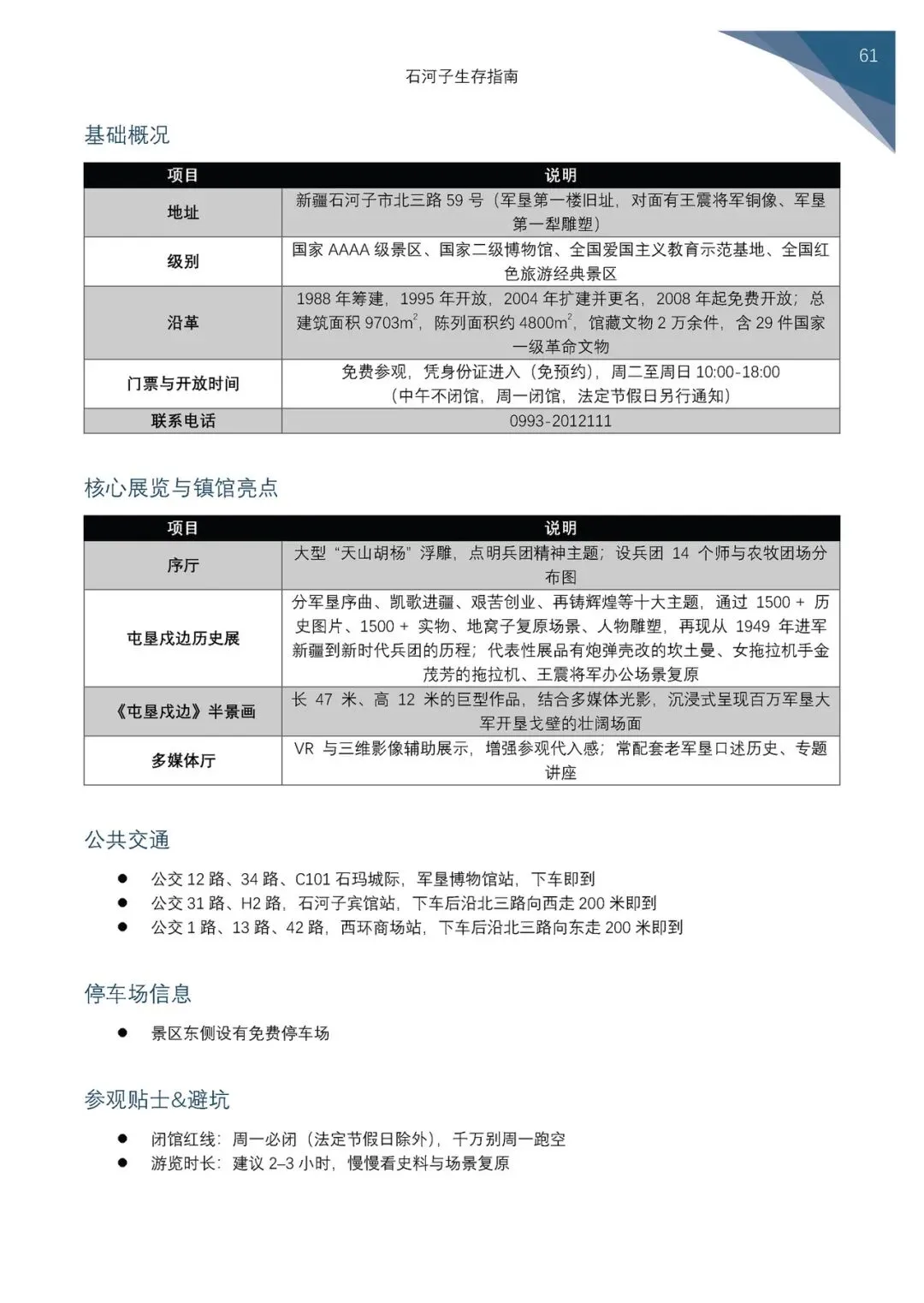
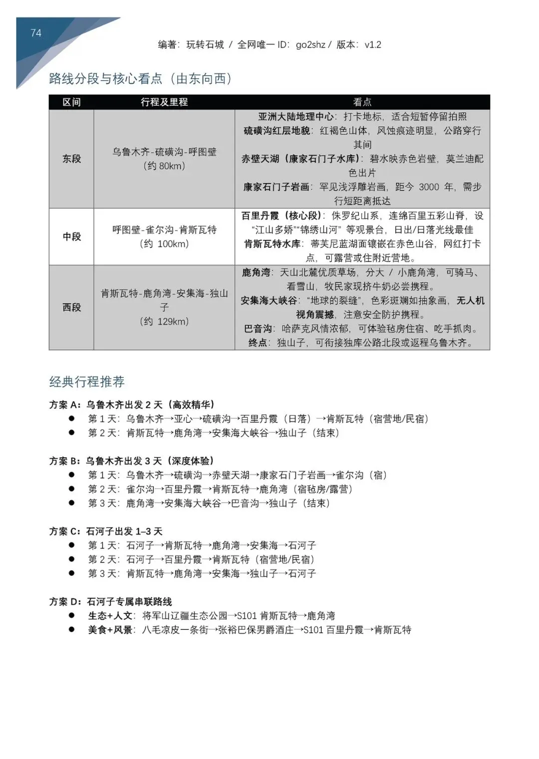
您现在的位置是:首页 > 国内旅游目的推荐 > 正文 国内旅游目的推荐 石河子生存指南 旅游篇 2026年v1.2 admin2026年03月14日 14:17:53国内旅游目的推荐11 石河子生存指南 旅游篇 2026年v1.2此为旅游篇如需完整内容点击下面文章重磅发布!《石河子生存指南》电子书免费下载!如有意见或建议加我微信感谢关注! 转载请说明来源于"旅荐网",部分内容转载自网络,如有侵权请联系qlwl@foxmail.com删除 本文地址:https://www.15386.cn/post/145089.html 上一篇 河内景点分布 下一篇 天津景点丨桃花堤·百年花事与一座城的春约 相关文章 “五一”来和田丨快收藏这份游玩攻略 和田六大主题16条精品线路等您来! 2026全国旅行全攻略|最火旅游城市+最美自驾公路+3-5天短途目的地精选 五一万能出游穿搭指南! 唐山7 座包车市场分析与家庭出游服务全指南 五一天气早知道,提前规划假期行程(附出行攻略) 旅行是消除仇恨和无知的最好方法! 五一上海游玩攻略!乐园、漫展、高空江景、沉浸式大展一次性玩遍~ 养心利辛全城通关|五一游玩攻略请查收! 五一昌吉自驾精品一日游|3条宝藏自驾路线!花海、美食、研学一站式畅玩,出发即风景 五一攻略|蓟州十大文旅活动重磅出炉,假期游玩一键收藏! 发表评论 取消回复 评论列表 这篇文章还没有收到评论,赶紧来抢沙发吧~