文旅部最新发布:2026版团队旅游合同正式启用,这些红线不能碰!
2026版团队旅游合同3月31日正式启用,这次修订在安全保障、购物规则、个人信息保护等方面有不少实质性变化。以下结合政策文件和官方解读,梳理签约前后的实操要点:
---
一、 2026版核心变化:三大强化与一大新增
在签约前,首先要明确新版合同“严”在哪里。根据文旅部官方解读,本次修订重点围绕明确权利义务、保障合法权益、规范市场秩序展开。
1. 强化购物与自费项目规则(防坑指南)
· 书面确认制:所有购物店和自费项目必须在签订合同时书面确认(明确名称、停留时长),严禁行程中擅自增加。
· 高压罚则:
· 退货无忧:旅行社违规律自费,游客有权在行程结束后30日内要求退货并先行垫付货款。
· 惩罚性赔偿:若存在强迫购物,旅行社需支付旅游费用总额20% 的赔偿金。
2. 强化安全保障与个人信息保护
· 安全告知留痕:旅行社需在订立合同时及出团前告知安全注意事项,并发放填写紧急信息的“安全信息卡”。
· 数据合规:依据《个人信息保护法》,严禁擅自收集、传输游客信息;涉及数据出境(如护照信息传至境外)需符合跨境提供要求,泄露将面临最高5000万或上一年度营业额5% 的罚款。
3. 拓宽维权渠道(突破性修改)
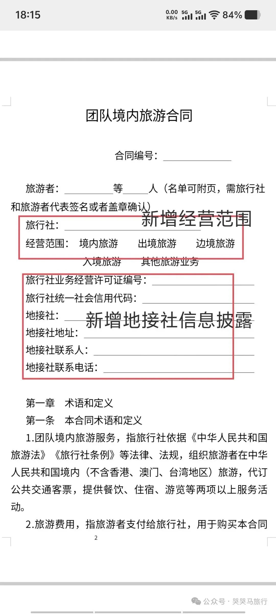
· 直接追责地接社:以往地接社甩团或服务缩水,游客只能找报名社。新版合同明确,因地接社、履行辅助人原因违约,游客可直接向地接社主张权利,签订合同的旅行社有协助义务。
4. 新增《研学旅游合同》示范文本
针对研学游乱象,单独出台文本。要求明确研学课程内容、时长及师资安排,严禁“游而不学”。
二、 签约实操:逐项核对“三查三警惕”
江西省文旅厅发布的签约指引非常实用,建议签约时逐项核对:
1. 签约前:查资质
· 查证照:必须持有《营业执照》+《旅行社业务经营许可证》。可通过“全国旅游监管服务平台”核实主体资格,拒绝“户外俱乐部”“微信群组团”等无证经营。
· 对公付款:报名费务必转入旅行社对公账户,索要正规票据,拒绝向销售个人微信/支付宝转账,以防卷款跑路。
2. 签约时:核条款
务必确认合同包含以下要素,留白处要填满:
· 旅行社信息:不仅要有组团社,还要看合同中是否载明了地接社的名称、地址、联系人(新版强制要求)。
· 行程细节:交通(车型/座位)、住宿(酒店名称或档次标准)、游览时间(精确到小时),防止“打卡式”游览。
· 解约扣费比例:特别注意新版合同中关于“旅游者承担的必要费用扣除比例”,协商结果需落在纸面上,不超过示范文本规定的范围(如出发前6-4日解约,最多承担20%)。
三、 避坑指南:关于格式条款的特别提示
根据《民法典》及新版合同使用说明,旅行社需对免责或减轻责任的条款履行提示说明义务。如果旅行社未尽到提示义务(如用小字印刷隐藏条款),导致你没注意到的,你可以主张该条款不成为合同内容。
· 实务点:如果旅行社拿出补充协议或手写条款加重你的责任(如“离团不退费且需额外支付违约金”),注意看是否违反了《消费者权益保护法》第二十六条,即不得不合理地免除旅行社责任、排除游客主要权利。
四、 发生纠纷如何取证?
1. 留存证据链:合同、行程单、付款凭证、沟通记录(微信截图)、现场视频(尤其是导游强制消费的言语)。
2. 现场拒绝:遇擅自增加购物点,当场明确拒绝并录像,不要默认接受。
3. 投诉渠道:协商无果立即拨打12345热线,并准备好旅行社许可证编号等信息。
五、 总结
2026版合同通过“购物书面确认、惩罚性赔偿、直接追责地接社、个人信息保护”四大支柱,构建了更有利于游客的维权体系。对合规的旅行社是保护,对违规者则是紧箍咒。
建议动作:登录文化和旅游部官网下载新版示范文本对照,签约时坚持使用带有“2026年版”字样的合同。













相关文章
发表评论
评论列表
- 这篇文章还没有收到评论,赶紧来抢沙发吧~