旅荐网

您现在的位置是:首页 > 国内旅游目的推荐 > 正文

国内旅游目的推荐

绿色引擎与消费升级的双向奔赴_体育旅游高质量发展与体验重构_19页_523kb.

admin2026年03月13日 16:54:53国内旅游目的推荐7
绿色引擎与消费升级的双向奔赴_体育旅游高质量发展与体验重构_19页_523kb.

📝 研报客AI助手-AI报告总结

体育旅游高质量发展与体验重构总结

核心内容

体育旅游是一种以体育运动参与或观赛为主要动机,以旅游位移为基础,以消费与体验为结果的综合性活动集合。其核心价值在于情感资产的沉淀,用户将特定目的地视为“我的赛道”“我的雪场”等,从而提升复游率与口碑传播。当前,体育旅游正经历从“打卡式观光”向“沉浸式体验”的升级,成为连接消费升级与绿色转型的重要桥梁。

主要观点

1. 体育旅游的四大高成长板块

  • 户外运动旅游:如徒步、骑行、滑雪等,需通过标准化与数字化提升交付质量。
  • 赛事旅游与赛事经济:具备时间确定性与流量集中性,是打造“消费季”的重要触发器。
  • 滨海与水上运动旅游:依赖生态承载与安全监管,适合“低密度、高客单、强服务”路径。
  • 城市运动微度假:以高频、近场、社群驱动为特点,现金流稳定。

2. 体育旅游的产业链结构

体育旅游产业链包括“目的地资源—产品组织—渠道触达—服务交付—内容传播—社群沉淀—复购与增购”七环,关键角色包括政府、目的地运营平台、赛事与俱乐部、营地与线路运营者、装备与零售商、交通与住宿方、内容平台与媒体、保险救援与医疗服务方。

3. 宏观背景:绿色引擎与消费升级的交汇

体育旅游具备“高频参与、强内容属性、强外溢带动”的特征,与消费升级形成共振。未来竞争将从资源扩张转向运营能力、生态价值与体验创新。

4. 体验重构:构建全旅程体验系统

通过“8E模型”重构体验,涵盖信息获取、装备管理、教学支持、环境服务、应急响应、情绪曲线、内容生成与生态连接。产品设计需聚焦“赛前—赛中—赛后”三段式服务,形成全周期价值闭环。

5. 绿色运营:低碳与可持续发展

绿色能力需实现“可核算、可运营、可交易”,包括碳盘查、绿色交通、能源用水效率、废弃物循环、生态修复与承载管理。绿色溢价来源包括品牌、渠道与融资三方面。

6. 商业模式:构建复合现金流

体育旅游商业化应从“单次到访”转向“多次消费”,收入池包括运动服务、住宿与营地、餐饮与夜间经济、装备与零售、内容与IP、平台与数据。根据用户到访频率与距离,分为高频近场与低频远场两种可持续模型。

7. 可复制打法与典型案例

  • 赛事目录化:通过分层交通与住宿、一站式打包、赛后闭环与内容策划实现商业价值与用户价值双提升。
  • 示范基地:标准化运营提升行业下限,构建“底线-上限-增长飞轮”三维框架。
  • 户外平台型活动:资源招商与消费节合一,实现产业与消费联动。
  • 城市运动微度假:通过场景组合、服务节点品牌化与社群运营,实现高频消费与稳定现金流。

关键信息

一、政策导向

  • 体育旅游政策聚焦“消费升级”与“体旅融合”,推动高质量发展与产业联动。
  • 地方政府考核转向综合质量指标,如过夜率、停留时长、人均消费等。

二、市场现状

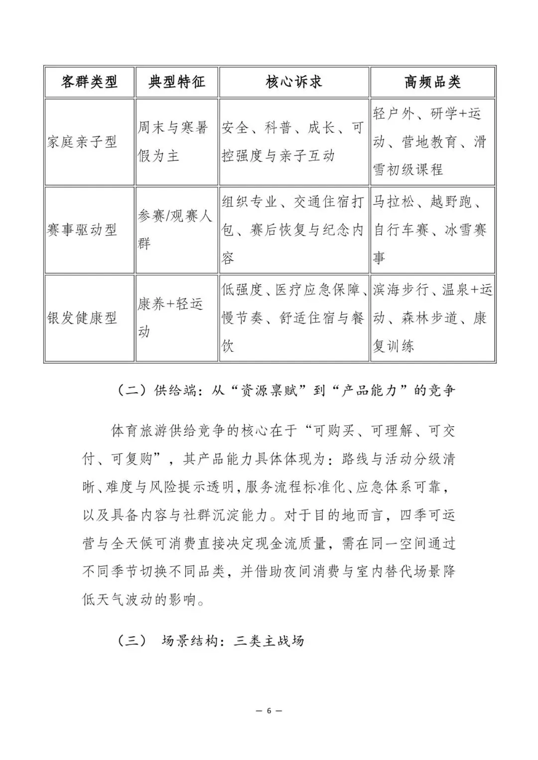
  • 需求端:分为生活方式型、家庭亲子型、赛事驱动型、银发健康型四类客群。
  • 供给端:产品能力需具备可购买、可理解、可交付、可复购的特性。
  • 场景结构:分为超级赛事目的地、户外集聚目的地、都市圈近郊目的地三类主战场。
  • 空间格局:从“点状爆款”向“线路化、走廊化、网络化”发展,注重线路密度与交通可达性。

三、风险管理

  • 安全风险:需构建“预警—限流—撤离—救援—复盘”的全流程闭环机制。
  • 生态风险:实施敏感区域绕行、封育轮换、预约制与差异化定价等措施。
  • 口碑与舆情风险:通过标准化SOP与前置沟通模板提升服务透明度与用户满意度。
  • 财务与现金流风险:优化收入结构,拓展外部资源,采用“自营+合作”混合模式。
  • 数据合规:坚持最小必要、明示同意、分级授权等原则,保障数据安全与权益。

未来展望

体育旅游未来3—5年的核心竞争力在于四大能力体系:


  • 体验系统能力:提升用户复购率与市场口碑。

  • 绿色运营能力:获取长期经营权与品牌溢价。

  • 组织化供给能力:支撑项目规模化复制与扩张。

  • 数据化能力:通过精细化运营与成本控制提升整体效率。

报告提出“体验重构八要素”“绿色运营五件套”“六类收入池”“两种可持续模型”“三类主体路线图与KPI”等方法论,助力行业实现“更高客单、更长停留、更强复游、更可持续现金流”的目标。

报告正文

免费获取报告源文件,请点下方图片

研报客 - 全球行业报告 图表数据聚合AI平台

5000多家机构,五百万+报告 覆盖全行业深度研究

一站式行业研究报告平台,汇聚全球百强智库,百万中英文报告

✨ 核心功能
📊 海量报告:覆盖全行业,AI搜索+全文检索
🤖 AI翻译:多语言互译,保留原排版
💬 AI对话:智能研报助手,深度解读文档
🔔 实时推送:订阅关键词,更新主动通知
📱 全平台:网页、APP、小程序数据同步

🤖 AI能力
🔍 智能检索:快速理解问题意图,提供精准信息
🌐 多源整合:综合多个可靠来源,给出全面答案
💡 语境理解:不只是字面翻译,更能理解上下文和文化差异
🎯 专业领域:适应技术、文学、商务等不同领域的翻译需求
🧠 自然交流:理解复杂对话上下文,保持连贯性
📚 研报专家:深度理解文档,进行专业回复
实时性:能够获取最新信息,主动推送更新

🎯 适用场景
💼 投资分析:券商研报、市场分析、投资策略
📈 市场调研:行业分析、市场趋势、竞争格局
🏭 行业研究:深度行业报告、产业链分析
🚀 趋势预测:未来趋势、技术发展、政策解读

🌐 访问方式
💻 网页版:pc.yanbaoke.cn
📱 APP下载:各大手机商店搜索「研报客」
🖥️ 软件版:pc.yanbaoke.cn/pc2.html
📲 小程序:微信搜索「研报客」

💡 PDF/DOC/PPT互转 | 文字版一键复制 | 支持下载分享

网页、APP、小程序多端同步,随时随地阅读研报

内容由ai生成,仅供参考

发表评论

评论列表

  • 这篇文章还没有收到评论,赶紧来抢沙发吧~