张家口市“十四五”体育文化旅游发展《实施方案》来了
张家口市“十四五”体育文化旅游发展《实施方案》来了近日,张家口市政府办公室印发《关于加快“十四五” 期间张家口体育文化旅游发展的实施方案》,提出加快推进体育文化旅游融合发展,不断提升“大好河山张家口” 的知名度和影响力, 把张家口打造成国际冰雪运动和体育文化旅游目的地城市。 此外,张家口市还将培育四大特色文化产业, 做大做强影视文化业, 全面振兴工艺美术业, 创新发展演艺娱乐业, 加快发展节庆会展业。 做精五大主题旅游产品, 重点做好冬奥旅游产品, 全面做优冰雪旅游产品, 突出做精避暑旅游产品, 丰富壮大民俗旅游产品, 大力发展红色旅游产品。 实施重点文物保护利用, 文艺创作质量提升,文化产业园区提升,优质旅游产品供给, 数字文旅建设提升, 旅游服务保障提升, 文旅服务质量提升, 旅游品牌体系塑造八大重点工程。 根据该实施方案,到2025 年,体育牵引、文化赋能、 旅游带动综合效应凸显, 全市体育文化旅游产业实现增加值 271.5 亿元, 占全市 GDP 比重12.34%。 旅游接待人数达到1亿人次, 旅游总收入突破1250亿元。 上下滑动查看《实施方案》全文 ↓↓
为全面推动《张家口市人民政府办公室关于印发张家口市文化和旅游“十四五”发展规划的通知》(张政办发〔2022〕2号)各项任务落地见效,加快京张体育文化旅游带建设,打造国际冰雪运动和体育文化旅游目的地城市,实现全市体育文化旅游高质量发展,现结合实际制定本实施方案。 一、总体要求 坚持以习近平新时代中国特色社会主义思想为指导,全面贯彻党的十九大和十九届历次全会精神,深入贯彻习近平总书记重要指示精神,认真落实党中央、国务院和省委、省政府决策部署,立足新发展阶段,完整准确全面贯彻新发展理念,构建新发展格局,培育新发展动能,探索新发展路径,坚持稳中求进工作总基调,以推动高质量发展为主题,以深化供给侧结构性改革为主线,以改革创新为根本动力,以加快建设京张体育文化旅游带为抓手,紧抓重大历史机遇,持续放大冬奥效应,加快推进体育文化旅游融合发展,不断提升“大好河山张家口”的知名度和影响力,把张家口打造成国际冰雪运动和体育文化旅游目的地城市。 二、发展目标 到2025年,体育牵引、文化赋能、旅游带动综合效应凸显,全市体育文化旅游产业实现增加值271.5亿元,占全市GDP比重12.34%。其中,体育产业实现增加值51.5亿元,占全市GDP比重2.34%;文化及其相关产业实现增加值45亿元,占全市GDP比重2%;旅游及其相关产业实现增加值175亿元,占全市GDP比重8%。旅游接待人数达到1亿人次,旅游总收入突破1250亿元,体育文化旅游从业人员达到27.78万人次。 三、重点任务 (一)做强张家口冬奥赛区引爆点 1.加快推进冬奥场馆赛后利用。深入实施冬奥遗产可持续发展计划,健全冬奥场馆赛后保护利用和运营机制,探索冬奥场馆赛后多元化利用方式,打造奥运场馆赛后利用的国际典范。完善冬奥村服务配套设施,积极举办承办国际雪联自由式滑雪空中技巧世界杯等各类品牌赛事,“崇礼论坛”、“冰雪之弧”崇礼峰会、国际冰雪产业博览会等高端论坛会展,开展“奥林匹克日”、京冀奥运文化艺术节、中国崇礼国际滑雪季等各类节庆活动,打造赛事会展集聚地。以国家越野滑雪中心为核心,整合周边山地、森林、草原等资源,打造集登山健身、山地骑行、徒步穿越、滑草滑车、崖壁攀岩等于一体的山地户外运动公园,实现奥运场馆的四季持续运营。依托崇礼区太子城冰雪特色小镇、云顶公园等,打造低碳高端旅居社区和高品质旅游度假区。(牵头单位:崇礼区政府;责任单位:市文化广电和旅游局、市体育局) 2.积极推动崇礼国际冰雪旅游度假区建设。以太子城奥运村为中心,整合太舞、云顶、万龙等滑雪场资源,推动创建质量高、功能全的中国滑雪特色小镇,建设冰雪度假基地、冰雪主题街区、温泉养生小镇、冰雪嘉年华等一批冰雪新业态项目,打造冰雪运动世界级吸引核心。推进康养中心、度假山庄、山地露营、体育运动综合体、夜间经济等业态项目建设,做大做优避暑康养休闲文章,实现由单一滑雪向多元业态、四季旅游全面发展,最终将其打造成为具有国际视野、中国高度和崇礼特色的国际冰雪旅游目的地。(牵头单位:崇礼区政府;责任单位:市文化广电和旅游局、市体育局) (二)提升“大好河山张家口”品牌体系 1.推进县区文旅品牌建设。鼓励各县区推出简洁易记、彰显城市魅力的县区形象品牌,推动一县一特色,叫响一县一品牌,进一步增强“大好河山张家口”文旅品牌知名度和影响力。(牵头单位:市文化广电和旅游局;责任单位:各县区政府、各管理区管委会、经开区管委会) 2.做大文旅节庆品牌。推进中国崇礼国际滑雪季、尚义赛羊会、怀来葡萄(酒)节等重大节庆活动提档升级,扩大影响力。围绕后奥运经济高质量发展、长城国家文化公园建设、万里茶道联合申遗,推出系列主题宣传活动。力争到2025年,各县区推出1-2个品牌节庆活动。(牵头单位:市文化广电和旅游局;责任单位:各县区政府、各管理区管委会、经开区管委会) 3.打造一批网红打卡地。推动自然景观类、人文设施类、美食美宿类、新业态类等网红打卡地建设,积极借助短视频平台传播优势,多维度呈现张家口文化多样性和旅游魅力,打造网红张家口。(牵头单位:市文化广电和旅游局;责任单位:各县区政府、各管理区管委会、经开区管委会) 4.推出系列旅游线路。串联京张两地经典景区与精品项目,打造冬奥冰雪激情之旅、历史文化体验之旅和生态人文研学之旅等精品旅游线路。突出“四季”特色,强化区域协调,围绕康养旅居、红色记忆、生态避暑、长城古道、赏冰乐雪、城市文化等主题,推出覆盖全市、带动全域、辐射周边的四季特色线路。(牵头单位:市文化广电和旅游局;责任单位:各县区政府、各管理区管委会、经开区管委会) (三)打造三大体育产业示范高地 1.打造冰雪运动产业示范高地。充分利用属地技术官员、裁判员、教练员的赛事组织经验和体育器材服务保障基础,与国家体育总局、中国滑雪协会、省体育局沟通联络,积极争取承办国际雪联、国际冬两联盟赛事和世界杯、洲际杯、积分赛等单项赛事,常态化举办国家年度锦标赛、冠军赛及省级各类冰雪赛事。推动奥运场馆向公众开放,鼓励有条件的县(区)建设季节性冰场雪场,广泛开展冰雪“十进”活动,持续实施惠民补贴,降低群众参与冰雪运动成本,提升群众参与冰雪运动积极性,带动更多群众走向冰场、走进雪场。(牵头单位:市体育局;责任单位:各县区政府、各管理区管委会、经开区管委会) 2.打造山地户外运动产业示范高地。依托太行山、燕山与阴山山脉交汇处自然资源,开发登山、徒步、滑板、骑行、露营、汽车自驾、素质拓展、户外穿越等山地户外运动项目,着力打造山地运动产业带。策划举办马拉松、自行车、汽车、摩托车、马术、马球等系列户外运动活动赛事,引领体育发展新风尚。举办崇礼50公里山地越野赛、越山向海人车接力赛中国赛、怀来幽州古道超级越野赛、张北马术比赛等品牌赛事活动,打造重要户外赛事活动集聚地。(牵头单位:市体育局;责任单位:各县区政府、各管理区管委会、经开区管委会) 3.打造体育产业协同发展示范高地。实施“四个一工程”,即培育一批体育特色鲜明、产业实力雄厚、发展环境优良、服务设施完善、综合效应突出的体育产业示范基地,培育一批体育产业示范单位,遴选一批体育产业示范项目,打造一批体育服务综合体或体育公园。加强京津冀三地在“赛、会、演、典、展、训、假、健”八个新业态方面合作,打造体育产业协同发展示范高地。到2025年,打造1-2个国家级体育产业示范基地,5个省级体育产业示范项目,培育15家市级体育产业示范单位。(牵头单位:市体育局;责任单位:各县区政府、各管理区管委会、经开区管委会) (四)培育四大特色文化产业 1.做大做强影视文化业。加强影视产业基地建设,重点推动张家口清河影视基地、怀来天漠影视基地、万全探索之光纪录片制作基地、涿鹿黄帝影视城建设。优化影视产业链,积极组建影视产业发展联盟,推动影视相关行业发展。加快影视精品创作,重点支持自然地理、历史文化、经济社会、古堡村庄等各类影视题材拍摄。融合提升广播电视业,加快推进各县区政府主导实施本辖区应急广播体系建设工程。大力发展智慧广电媒体、网络及服务。(牵头单位:市文化广电和旅游局;责任单位:市影视产业工作领导小组成员单位,各县区政府、各管理区管委会、经开区管委会) 2.全面振兴工艺美术业。提升剪纸文化产业集群量级,强化蔚县剪纸文化产业聚集区建设,优化剪纸产品结构,培育壮大剪纸文化产业市场主体,持续办好蔚县剪纸艺术节。全面实施传统工艺美术振兴计划,建立市级传统工艺振兴目录,支持在非遗特色村镇、街区建设非遗馆、非遗传承所,支持蔚县剪纸、宣化国玉陶瓷等成立发展创新和技术研发中心。活跃艺术品交易市场,支持察哈尔文化城不断完善艺术品鉴定评估体系、交易平台和电商平台建设,促进工艺美术产品进景区和商业网点。(牵头单位:市文化广电和旅游局;责任单位:各县区政府、各管理区管委会、经开区管委会) 3.创新发展演艺娱乐业。大力发展精品演艺项目,持续办好《中都记忆》《火树金花》等现有实景演艺,创新推出崇礼长城脚下森林音乐会等一批实景演艺精品,积极利用冬奥颁奖广场、崇礼各雪场以及展览馆、图书馆的广场空间,定期举办文艺演出。传承发展特色民俗演艺,鼓励蔚县打树花、康保二人台、万全打棍、怀安左卫太平鼓等民俗演艺,创新表演形式,打造一批特色民俗演艺产品。繁荣发展文化娱乐业,规范和支持新型歌舞娱乐业态发展,鼓励开发沉浸式娱乐体验产品,支持社会力量利用室外广场、旅游景区、产业园区、老厂房等空间,发展各类特色文化娱乐项目。(牵头单位:市文化广电和旅游局;责任单位:各县区政府、各管理区管委会、经开区管委会) 4.加快发展节庆会展业。构建节庆会展品牌体系,重点做大做强中国崇礼国际滑雪季、怀来葡萄(酒)节、尚义赛羊会、蔚县剪纸艺术节、阳原毛皮文化节、万全长城卫所文化艺术节、康保县遗鸥摄影周等节庆会展品牌。积极构建从展会策划、申办、承办、宣传到接待的一体化会展服务产业链,提高会展业精细化服务能力,形成行业配套、产业联动、运行高效的会展服务体系。积极举办高端论坛、会展,打造崇礼国际会议会展新高地,打造兼具本地特色和全球影响的国际交流平台。(牵头单位:市文化广电和旅游局;责任单位:各县区政府、各管理区管委会、经开区管委会) (五)做精五大主题旅游产品 1.重点做好冬奥旅游产品。依托雪如意、冰玉环等标志性奥运场馆,完善配套服务设施,大力开展冬奥场馆游。积极将周边大型公共文化设施、文化景区、运动休闲基地、度假基地、旅游购物基地等纳入奥运旅游线路组织中,开发奥运都市游、奥运文化游、奥运冰雪游、奥运民俗游、奥运美食游、奥运度假游等奥运主题旅游产品,扩大奥运旅游辐射带动作用。深入挖掘推广“雪如意”文化内涵,大力开发具有中国特色的“雪如意”文化创意产品和体育文化旅游纪念品。(牵头单位:市文化广电和旅游局;责任单位:各县区政府、各管理区管委会、经开区管委会) 2.全面做优冰雪旅游产品。大力发展大众冰雪旅游,加快推进太舞滑雪小镇、富龙四季小镇、多乐美地、新雪国、万全林语山谷戏雪乐园等现有滑雪场续建提升,促进塞那都冰雪世界、鸳鸯湖滑雪场、察北大众滑雪场、库伦淖尔冰雪项目、康保县冰雪综合体(游泳馆、滑冰馆)等一批新建项目动工实施,实现冰雪运动向冰雪主题度假、游乐、休闲、研学、文创、赛事等多元业态发展。打造以冰雪体验游为主,冰雪观光游、冰雪旅居游、冰雪观赛游、冰雪冬令营等为特色的冰雪旅游产品体系。(牵头单位:市文化广电和旅游局;责任单位:各县区政府、各管理区管委会、经开区管委会) 3.突出做精避暑旅游产品。推进张北格致野舍国际康养度假小镇、库伦淖尔旅游度假区、荣盛塞北草原度假区建设,大力发展草原生态度假。鼓励蔚县、涿鹿、怀来等县区依托良好的山地资源,积极开发避暑度假区、避暑度假村等山地避暑旅游产品。依托特色农牧、良好乡村环境,推进鹿鸣小镇、二道背、石人背等项目建设,丰富乡村田园旅居产品。依托重要旅游交通、环城郊、环景区度假区,支持桃花文体康养旅游特色小镇、航天特色康养社区、小五台中医康养小镇、元子河康养小镇(一期)、中欧文化旅游度假港湾等一批康养小镇、康养度假社区项目建设。(牵头单位:市文化广电和旅游局;责任单位:各县区政府、各管理区管委会、经开区管委会) 4.丰富壮大民俗旅游产品。大力推出长城民俗游、古堡民俗游、草原民俗游、民俗美食游、民俗节庆游、非遗研学游等主题民俗旅游产品,丰富壮大民俗旅游产品。以暖泉古镇提升建设为示范,积极鼓励全市非遗传承基地、民俗演艺活动、美食小吃、民俗文化节庆活动,与周边资源进行整合开发,打造民俗文化村、民俗街区、民俗景区、民俗工坊等一批民俗展示体验载体。拓展演艺、研学、文创、民宿、特色餐饮等民俗产品业态开发,形成能吸引、留得住、带得走的民俗旅游格局。(牵头单位:市文化广电和旅游局;责任单位:各县区政府、各管理区管委会、经开区管委会) 5.大力发展红色旅游产品。突出社会效益,强化教育功能,重点推进张北县野狐岭要塞、丁玲文化小镇、董存瑞红色小镇、大海陀平北抗日根据地纪念馆、万全卫城国防教育基地、蔚县活阳山红色教育基地、康保县军旅小镇等红色旅游点,丰富展示内容,创新展陈方式,提升红色旅游景区景点的品位和档次,全力叫响国防军事教育、红色察哈尔、百年京张、海陀儿女、长城抗战等红色旅游品牌。大力促进红色资源与研学、乡村、农业等融合发展,丰富业态,创新体验,形成多产业联动开发态势。打造一批红色研学基地,设计推出1-2条红色旅游精品线路,擦亮张家口红色旅游名片。(牵头单位:市文化广电和旅游局;责任单位:各县区政府、各管理区管委会、经开区管委会) (六)实施八大重点工程 1.重点文物保护利用工程。塑造国际奥运文化名城、长城国家文化公园(张家口段)、万里茶道历史文化遗产、百年京张铁路四大优秀文化品牌。加强文化资源挖掘整理工作,开展实施“可阅读长城”、标注万里茶道等系列文物标注工程。做好遗址考古发掘和研究、考古遗址公园建设,完善张家口文化资源数据库建设。加大重点文物保护力度,推动桥西区建设革命文物保护利用片区,支持蔚县创建国家文物保护利用示范区,推进康保县兴隆遗址调查发掘,加快万全右卫城保护与开发进程。推进博物馆等文物收藏单位加快标准化库房建设,分类实施中小石窟寺抢救性保护、重要石窟寺保护示范。健全非遗保护传承体系,支持有条件的地区和企业积极开展省级以上文化生态保护区、民间文化艺术之乡、非物质文化遗产生产性保护示范基地等称号的创建工作。打造一批非遗工坊、非遗传习所、传统工艺工作站,促进非遗创新发展。鼓励有条件的地区探索设立“非遗书场”,实施非遗“三进”活动,提升非遗传播普及力度。(牵头单位:市文化广电和旅游局;责任单位:各县区政府、各管理区管委会、经开区管委会) 2.文艺创作质量提升工程。提升文艺作品质量,建立全市舞台艺术创作重点选题库,组织开展重大主题文艺创作,到2025年重点打造5部具有张家口特色的不同门类文艺精品,力争1-2部作品获国家、省级大奖。扩大品牌文艺活动影响,推动优质文艺活动上规模、上层次,积极参加第十三届中国艺术节等全国、全省性重大文艺活动。丰富和繁荣剧场惠民演出项目,鼓励各级文艺院团深入基层一线惠民演出,持续推进“戏曲进校园”“戏曲进乡村”等活动。建立“创作前引导、创作中扶持、创作后奖励”的激励机制,创新搭建文艺融合载体,深化国有文艺院团改革。建立艺术人才培养体系,到2025年,培养5个院团领军人物,建立6个文艺名家工作室,全市各级各类群众文化团队超过1000支,培养20名以上舞台艺术和美术创作优秀人才。(牵头单位:市文化广电和旅游局;责任单位:各县区政府、各管理区管委会、经开区管委会) 3.文化产业园区提升工程。支持多类型文化产业园区基地发展,不断完善文化产业园区公共服务平台,加强市级以上文化产业园区基地创建,重点推动清河影视基地、蔚县剪纸文化产业园区、万全卫城文化产业园区等文化产业园区质量提升和品牌打造。到2025年,力争省级以上文化产业示范园区(基地)达到20家,其中国家级文化产业示范园区(基地)或试验园区1家。壮大龙头骨干文旅企业,扶持中小微文旅企业,积极引进知名文旅企业,到2025年,全市规模以上文化企业力争达到50家。(牵头单位:市文化广电和旅游局;责任单位:各县区政府、各管理区管委会、经开区管委会) 4.优质旅游产品供给工程。积极创新全域旅游发展模式,支持崇礼、张北、怀来、蔚县、赤城、沽源等全域旅游发展成熟的县(区)开展品牌创建,到2025年,力争建成省级以上全域旅游示范区5家。实施景区、度假区提升工程,到2025年,国家4A级以上旅游景区达到20家,省级以上旅游度假区达到5家。大力推动张家口大境门街区、张家口堡等旅游休闲街区提升建设,到2025年,省级以上旅游休闲街区达到3条以上。依托主要旅游道路沿线、旅游景区周边,构建主题特色突出、服务配套完善、管理运营规范的自驾车旅居车营地服务网络体系。(牵头单位:市文化广电和旅游局;责任单位:各县区政府、各管理区管委会、经开区管委会) 5.数字文旅建设提升工程。推动各级图书馆、文化馆(群艺馆)接入国家数字图书馆推广工程网络和省公共文化云平台。建设全市公共文化云平台,构建市、县(区)、乡(镇、街道)、村(社区)四级全覆盖的公共文化数字服务网络。以崇礼、下花园等县(区)为重点,加快推进市、县两级文化和旅游云平台、大数据中心建设。升级“一部手机游张家口”系统平台,打造一批智慧企业示范点,推进一批消费新业态建设,提高智慧旅游建设水平。(牵头单位:市文化广电和旅游局;责任单位:各县区政府、各管理区管委会、经开区管委会) 6.旅游服务保障提升工程。推进京张、张大、张呼高铁的旅游化改造提升,推动国家3A级以上景区、旅游度假区、乡村旅游重点村等公路达到三级以上公路标准。完善风景道绿道体系建设,重点推进草原天路、桑洋水路、长城等风景道建设,以及主城区、崇礼、张北等为试点的城市绿道网建设。提升交通便捷服务水平,推进主城区开通1条以上观光巴士,串联主城区主要旅游景区景点。到2025年,力争重点景区实现旅游直通车全覆盖。加快推进高速公路服务区、休闲驿站、候车亭、加油站等服务升级,进一步满足游客自驾需求。持续落实“厕所革命”行动计划,完善旅游厕所布局建设,实现城区-景区-乡村-道路旅游厕所全覆盖。构建“1个三级旅游集散中心+2个专项旅游集散中心”体系,完善景点景区、商业街区、旅游村镇、高速公路服务区、休闲驿站等咨询服务设施建设。提升沽源县、察北管理区、草原天路等区域旅游标识系统,规范A级旅游景区、工农业旅游示范点和乡村旅游重点村等标识系统。(牵头单位:市文化广电和旅游局、市交通运输局;责任单位:各县区政府、各管理区管委会、经开区管委会) 7.文旅服务质量提升工程。加快构建新型监管机制、健全安全管理体系和深化市场综合执法改革,加强平安文旅建设。强化标准化建设,打造一批具有引领作用的文化和旅游标准化试点,争创一批省级以上旅游服务质量标杆单位。抓好文旅人才队伍建设,加强涉旅人员技能、业务、教育等培训,提升文旅行业服务品质。完善旅游志愿者服务体系,大力推动张家口旅游志愿者“四个一”服务体系建设,形成志愿者服务品牌。加强文明旅游建设,持续开展文明旅游主题宣传实践活动。优化旅游消费环境,举办系列惠民活动,做大周末文旅经济和夜间经济。(牵头单位:市文化广电和旅游局;责任单位:各县区政府、各管理区管委会、经开区管委会) 8.旅游品牌体系塑造工程。创新营销模式,扩大新媒体宣传推广声势,加大文旅形象广告、文旅宣传片在中央级媒体的投放力度。加快组建“大好河山张家口”文旅宣传联盟,实现旅游资源、游客资源、信息资源、技术资源、营销资源的互动共享,形成宣传推广合力。充分利用各类对外宣传平台,组织参加各类国际交流活动,扩大对外交流合作。积极服务京张体育文化旅游带、长城国家文化公园、太行山旅游业、乌大张等国省重大战略,加大跨区旅游线路、客源互推、品牌营销、产品建设、市场监管、文化产业、生态保护等方面合作交流。(牵头单位:市文化广电和旅游局;责任单位:各县区政府、各管理区管委会、经开区管委会) 四、保障措施 (一)加强组织领导。充分发挥市京张体育文化旅游带建设领导小组、市文化建设工作领导小组、市旅游工作领导小组等领导作用,推动文化和旅游发展纳入各级党委政府重要议事日程。建立健全协同推进工作机制,推动形成体育文化旅游发展的强大合力。将发展目标、重点任务纳入对各地党委政府的考核体系,加强对规划重点项目、工程实施的评估。(牵头单位:市发展改革委、市文化广电和旅游局、市体育局;责任单位:市京张体育文化旅游带建设领导小组成员单位、市文化建设工作领导小组成员单位、市旅游工作领导小组成员单位,各县区政府、各管理区管委会、经开区管委会) (二)深化改革创新。推进文化和旅游领域“放管服”改革,构建“亲”“清”新型政商关系。深化国有企事业单位改革,加快国有文化企业公司制、股份制改造,建立健全现代文化企业制度。加强知识产权服务平台建设,做大文旅投融资平台,引导社会多元参与,激活文化和旅游市场活力。(牵头单位:市委宣传部、市文化广电和旅游局;责任单位:各县区政府、各管理区管委会、经开区管委会) (三)强化政策支持。加大财政支持力度,采取奖励、补助、贴息等方式,对列入规划的项目给予优先支持。创新体育文化旅游融资服务,引导各类金融机构,发挥各类基金引领作用,促进银企供需对接,加大对体育文化旅游融资支持力度。加强土地保障,统筹考虑体育文化旅游用地需求,将重点项目新增建设用地纳入地方政府国土空间规划重点保障范围。(牵头单位:市财政局、市发展改革委、市文化广电和旅游局、市体育局、市地方金融监管局、市自然资源和规划局;责任单位:各县区政府、各管理区管委会、经开区管委会) (四)加强法治保障。制定完善体育文化旅游融合发展的政策法规、标准规范,形成政策法规体系。加强知识产权保护,健全体育文化旅游知识产权保护体系。建立健全文化和旅游市场综合治理体系,严格规范公正执法力度,深入组织开展文化旅游市场各类专项整治行动。加强体育文化旅游政策法规宣传教育,做好典型示范和宣传引导。(牵头单位:市文化广电和旅游局、市体育局、市司法局、市市场监督管理局;责任单位:各县区政府、各管理区管委会、经开区管委会) (五)坚持绿色发展。深入践行“绿水青山就是金山银山”的理念,以“三线一单”为抓手,把生态环境保护摆在战略突出位置。推动绿色技术开发应用,构建绿色产品产业体系,推动绿色规划、绿色建设、绿色消费。建立旅游环境监测预警机制,完善旅游预约制度。对体育文化旅游项目实施生态环境审计和问责制度,完善旅游开发利用规划与建设项目环境影响评价信息公开机制。(牵头单位:市文化广电和旅游局、市体育局、市生态环境局、市自然资源和规划局、市审计局、市行政审批局;责任单位:各县区政府、各管理区管委会、经开区管委会) 附件: 1.张家口体育文化旅游“十四五”发展目标体系 2.张家口体育文化旅游“十四五”发展重点任务分解表 3.张家口体育文化旅游2022年工作任务清单 
2.张家口体育文化旅游“十四五”发展重点任务分解表 来源:张家口市人民政府、冰雪产业 编辑:春亮



▲资料图,仅作示意。(张家口崇礼云顶滑雪场)

▲资料图,仅作示意。(张家口崇礼太舞滑雪小镇)
关于加快“十四五”期间张家口体育文化旅游发展的实施方案
附件可点击查看大图
1.张家口体育文化旅游“十四五”发展目标体系























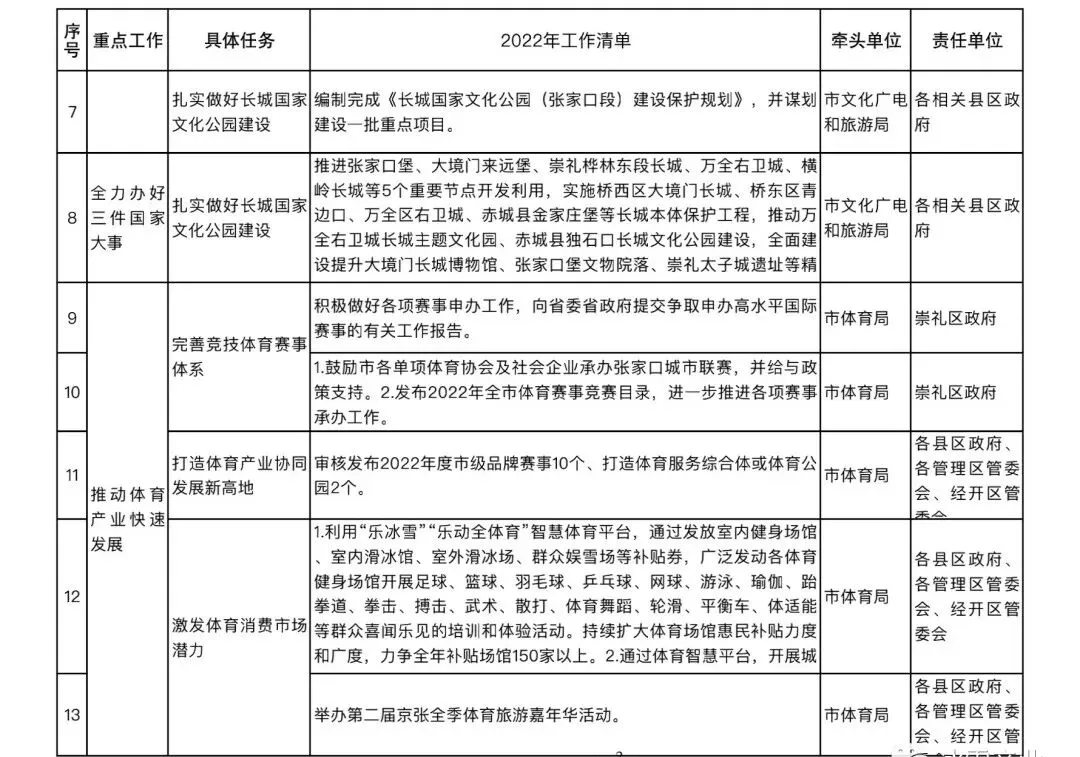
3.张家口体育文化旅游2022年工作任务清单







转载此文章请注明:张家口发布

点"在看",让大家看到

相关文章
发表评论
评论列表
- 这篇文章还没有收到评论,赶紧来抢沙发吧~