研学旅游指导师:研学旅行的引航者
“您好!我家10岁的孩子想从北京‘单飞’到厦门参加一周的研学活动。能推荐有优秀研学旅游指导师的旅行社吗?”这是暑期某研学旅游从业者接到的一通家长电话。随着人们对研学旅游认知的不断深化,研学旅游受众已经从狭义的中小学生扩展到学龄前儿童、大学生以及成年人等群体,呈现出更广阔的发展空间。稳定而庞大的需求使得旅行社对于懂教育和旅游、长于课程设计、善沟通善管理的研学旅游指导师的需求愈加迫切。
一、关于研学旅游指导师
(一)职业定义
研学旅游指导师(职业编码:4-13-04-04)是策划、制订、实施研学旅游方案,组织、指导开展研学体验活动的人员。
(二)定义解读
研学旅游是依托各类文化和旅游资源及设施,围绕提升研学受众综合素养而开展的研究性、体验式旅游活动。研学旅游指导师是策划、制订、实施研学旅游方案的专业人员,是研学活动指导和服务工作中的核心人物。
(三)关联职业
密切相关的职业有导游、旅行社计调等。研学旅游指导师涉及导游的向导、讲解及服务的工作职责,也涉及旅行社计调的旅游服务采购、计价、产品设计与实施的工作职责。但是,研学旅游指导师的核心任务是运用多学科知识与技能开发和实施研学活动项目,并全方位、多角度地对研学受众进行综合评价;导游侧重旅游行程计划的执行、游览讲解和旅途服务;旅行社计调侧重旅游线路的设计、服务预订、成本核算与结算以及线路执行过程中突发状况的协调。
(四)相应岗位
研学助理、研学旅游安全员、研学旅游计调、研学旅游领队、研学旅游市场营销、研学旅游课程开发、研学旅游产品经理、研学课程顾问、研学全媒体运营、研学旅游企业运营与管理、研学旅游指导师培训师、综合实践管理等。
二、主要工作职责
1. 收集研学受众需求和研学资源等信息,明确研学目标,评估资源价值与可行性。
2. 开发研学活动项目,包括设计研学课程主题、目标与内容、课程单元系列活动、学习方法与学习策略及课程评价方案。
3. 编制研学活动方案和实施计划,包含线路清单及核心景点信息、课程设计与实施的规范性和特色性、教学团队组成、特别需求及报价等信息。
4. 设计研学学习手册和工作手册。
5. 解读研学活动方案,检查参与者(包括研学受众及其相关方、各类产品及服务提供方)准备情况。
6. 组织、协调、指导研学活动项目的开展,应从活动内容、活动流程、人员分工、条件保障、风险应对等角度出发整体谋划和实施研学活动项目。
7. 提供研学活动过程中的各项旅行服务。
8. 保障研学旅游安全教育、预防与处理。
9. 收集、记录、分析、反馈相关信息。
10. 开展自我知识与技能革新。
三、薪酬待遇
(一)平均薪酬水平
国家统计局公布的2021年-2023年城镇单位就业人员年平均工资数据对比显示,旅游行业平均工资保持增长。职友集2023年6月数据显示,2023年研学旅游指导师每月平均工资7700元。其中,作为研学行业核心岗位的课程开发人员每月平均工资为14600元。
(二)与类似职业对比
职友集2023年6月数据显示,该职业的薪酬一般高于导游、讲解员、旅行社计调、旅行社领队及其他教学人员(见表1)。

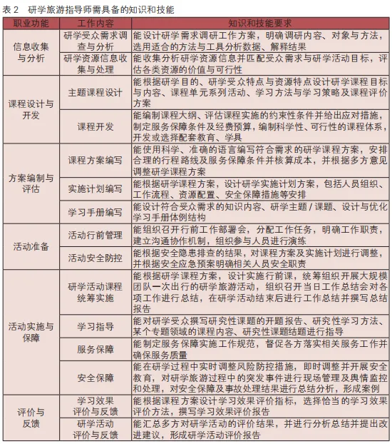
四、知识与技能
该职业从业人员需具备的知识和技能有:信息收集与分析、课程设计与开发、方案编写与评估、活动准备与检查、活动实施与保障、研学评价与反馈(见表2)。

五、专业教育现状
(一)相关专业
目前,越来越多的院校开设了与该职业相关的专业,涉及本科院校、高职院校等。普通本科专业有旅游管理、旅游管理与服务教育等,职业教育本科专业有研学旅行策划与管理、旅游管理、旅游规划与设计、休闲体育等,职业教育专科设有研学旅行管理与服务专业。
(二)开设相关专业的院校(排名不分先后)
1.本科院校:中山大学、北京第二外国语学院、浙江大学、云南大学、四川大学、桂林理工大学、南开大学等。
2.高职院校:湄洲湾职业技术学院、青岛酒店管理职业技术学院、浙江旅游职业学院、江西外语外贸职业学院、北京经济管理职业学院、西宁城市职业技术学院、江西旅游商贸职业学院、三峡旅游职业技术学院等。
六、就业创业信息
该职业的从业人员遍布全国各地。研学旅游指导师可以在文化和旅游机构、教育培训机构、社区教育或服务机构、相关行政部门以及各大中型企业的用户运营、活动运营、研学运营等部门从事专兼职的研学旅游相关岗位工作。还可以创办研学课程研发、研学基地(营地)规划与设计、研学器材研发与设计、研学旅游指导师培训等相关专业咨询与培训服务。吸纳研学旅游指导师就业的用人单位主要有以下几类:
一是文化和旅游机构,如中旅旅行、中青旅、上海春秋、景域驴妈妈、林州市红旗渠风景区旅游服务有限责任公司。二是教育培训机构,如新东方教育科技集团有限公司、郑州西亚斯学院等。三是相关企业的用户运营、活动运营、研学运营等岗位,如广东金洁健康产业有限公司、广东邦宝益智教育科技有限公司、汕头市工业设计中心管理有限公司等均设有研学旅游指导师相关岗位。
七、职业贯通发展
该职业的发展路径主要有四条:一是专家路线,即不断提高技能水平,在职业等级上不断晋升,成为研学旅游指导师专家,甚至在特定研学主题领域成为专家型人才;二是管理路线,即从研学旅游指导师晋升到文化和旅游机构、教育培训机构、各大中型企业的管理层;三是创业路线,即发挥研学旅游指导师在自我知识革新和知识传播技能优势,把握全媒体和数字化时代趋势,进行创新创业;四是复合人才路线,即将研学经验和知识运用到各个行业中,实现职业转型或跨越,为自己的职业发展开辟更广阔的道路。如将研学经验和文化知识运用到文化服务行业中,担任群众文化指导员、全媒体运营师等职位,通过文化主题研学旅游为读者、观众提供更加深入、有趣的文化体验;将研学经验和社会知识运用到社会工作中,通过社会服务主题的研学旅游策划、营销或执行岗位,为社会提供更加实践性、有意义的服务。研学旅游指导师的职业贯通发展如图1所示。

八、研学旅游指导师的发展前景
(一)从市场供需看
2023年6月天眼查数据显示,存续、在业的研学相关单位共计31164家,其中参保人数达到50人及以上的共4049家,仅这部分企业的研学旅游指导师就业人数就超过20万人。中国旅行社协会2023年5-6月针对研学旅游用人单位的调查数据显示,74%的受访者认为“研学旅游指导师所在产业的发展前景很好”,超过72%的受访者认为“目前研学旅游指导师市场需求大于供给”。
(二)从产业发展看
教育部发布的《2023年全国教育事业发展统计公报》显示,2023年全国小学、初中、高中在校生分别为1.08亿人、5243.69万人、4102.09万人,总数约2.01亿,按照研学旅游的师生比——1:15比例,全国研学旅游学校参与率平均为38%,测算得出青少年儿童研学市场的研学旅游指导师的需求数量超过510万人次。《中国研学旅游发展报告(2023—2024)》显示,2023年全国研学旅游市场销售规模约1469亿元,预计到2026年,全国研学旅游市场规模将达到2422亿元。此外,考虑到研学受众已经从狭义的中小学生不断扩展到全生命周期群体,研学旅游日益呈现出更加广阔的发展空间。
(三)从政策推动看
2016年教育部等11部门发布《关于推进中小学生研学旅行的意见》,2022年国务院印发《“十四五”旅游业发展规划》指出“推动研学实践活动发展”,2023年文化和旅游部、国家发展改革委印发《东北地区旅游业发展规划》明确将积极发展研学旅游产品可入发展定位,教育部等十八部门引发《关于加强新时代中小学科学教育工作的意见》指出“用好现有彩票公益金项目,切实做好教育助学、中小学生校外研学工作”,中共中央办公厅 国务院办公厅印发《关于构建优质均衡的基本公共教育服务体系的意见》明确“加强劳动实践、校外活动、研学实践、科普教育基地和家庭教育指导服务中心、家长学校、服务站点建设,健全学校家庭社会协同育人机制。”可见,从国家层面看,更多部门关注并支持研学旅游相关工作,更高层次的政策不断出台,在研学旅游的时间、空间和资源等方面都有更多支持,政策推动和鼓励十分强劲,今后发展前景可期。
作者:中国旅行社协会 高敬敬
发表于:中国培训 . 2025 (01) : 61-63
相关文章
发表评论
评论列表
- 这篇文章还没有收到评论,赶紧来抢沙发吧~