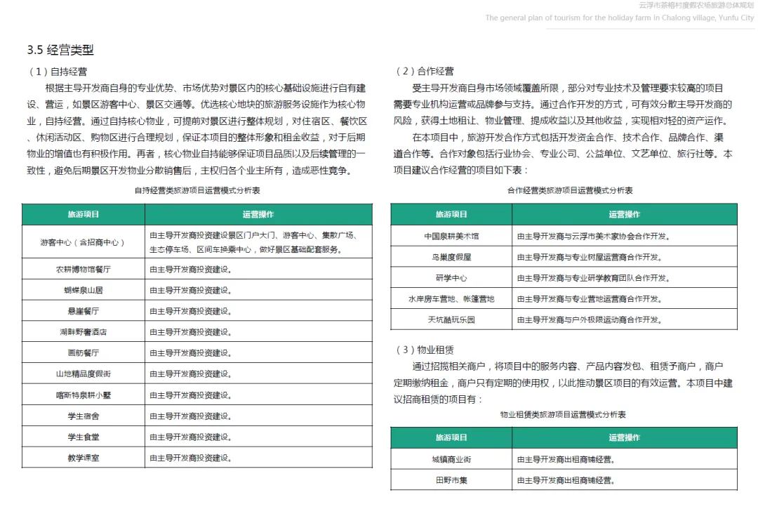
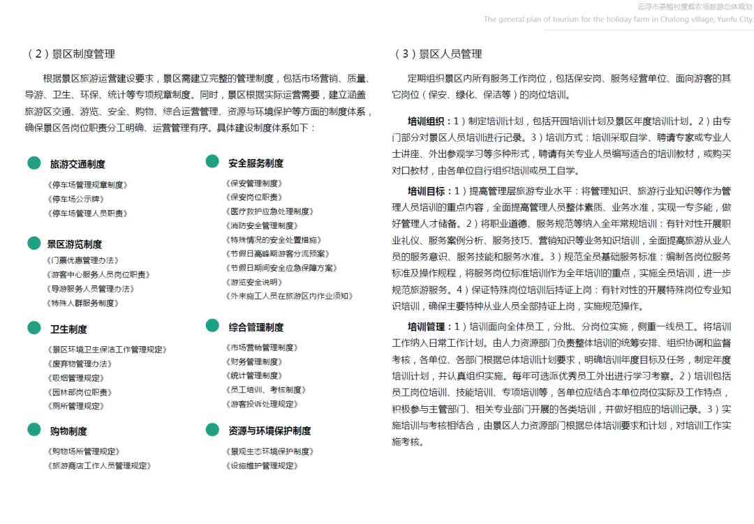
您现在的位置是:首页 > 国内旅游目的推荐 > 正文 国内旅游目的推荐 云浮市茶榕村度假农场旅游总体规划 admin2026年02月26日 03:08:21国内旅游目的推荐14 云浮市茶榕村度假农场旅游总体规划 转载请说明来源于"旅荐网",部分内容转载自网络,如有侵权请联系qlwl@foxmail.com删除 本文地址:https://www.15386.cn/post/123941.html 上一篇 云南FXH滨水国际旅游度假区城市设计 下一篇 湖南张家界龙凤梯田茅古斯村旅游精准扶贫规划 相关文章 滕州微山湖红荷湿地旅游度假区:游玩全攻略 大连热门景点恢复通知I游玩攻略,速收藏! 安徽旅游攻略. 农文旅规划:农业+文化+旅游,让一二三产业深度融合,更要运营智慧与文化传承! 【行业观察】新版《旅游规划通则》(GB/T 18971-2025)今日正式实施 第十七届中国·西宁旅游电视周作品征集通知 4月自驾游必推!江浙沪春日绝美路线,100公里0停车费,看遍花海、茶园、古村! 玉米迷宫文化旅游项目设计方案 幼儿园一等奖公开课中班美术《线条宝宝去旅行》|配套资料:PPT课件+教案+视频 温州旅游包车租车全分析:车型、价格与服务指南 发表评论 取消回复 评论列表 这篇文章还没有收到评论,赶紧来抢沙发吧~