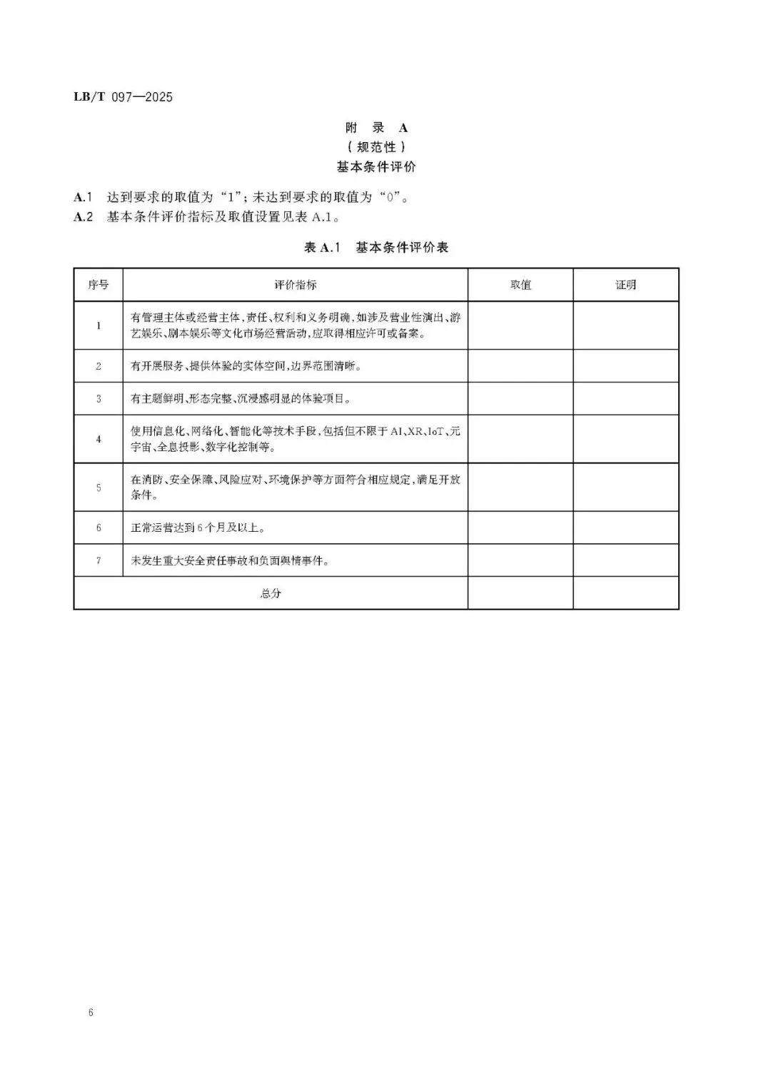
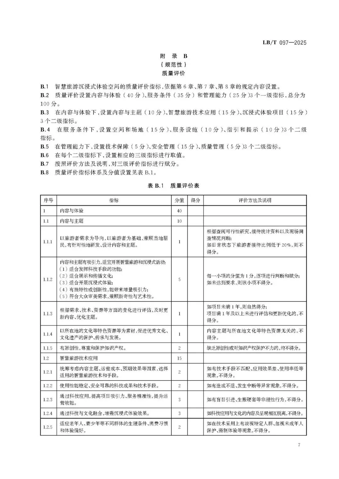
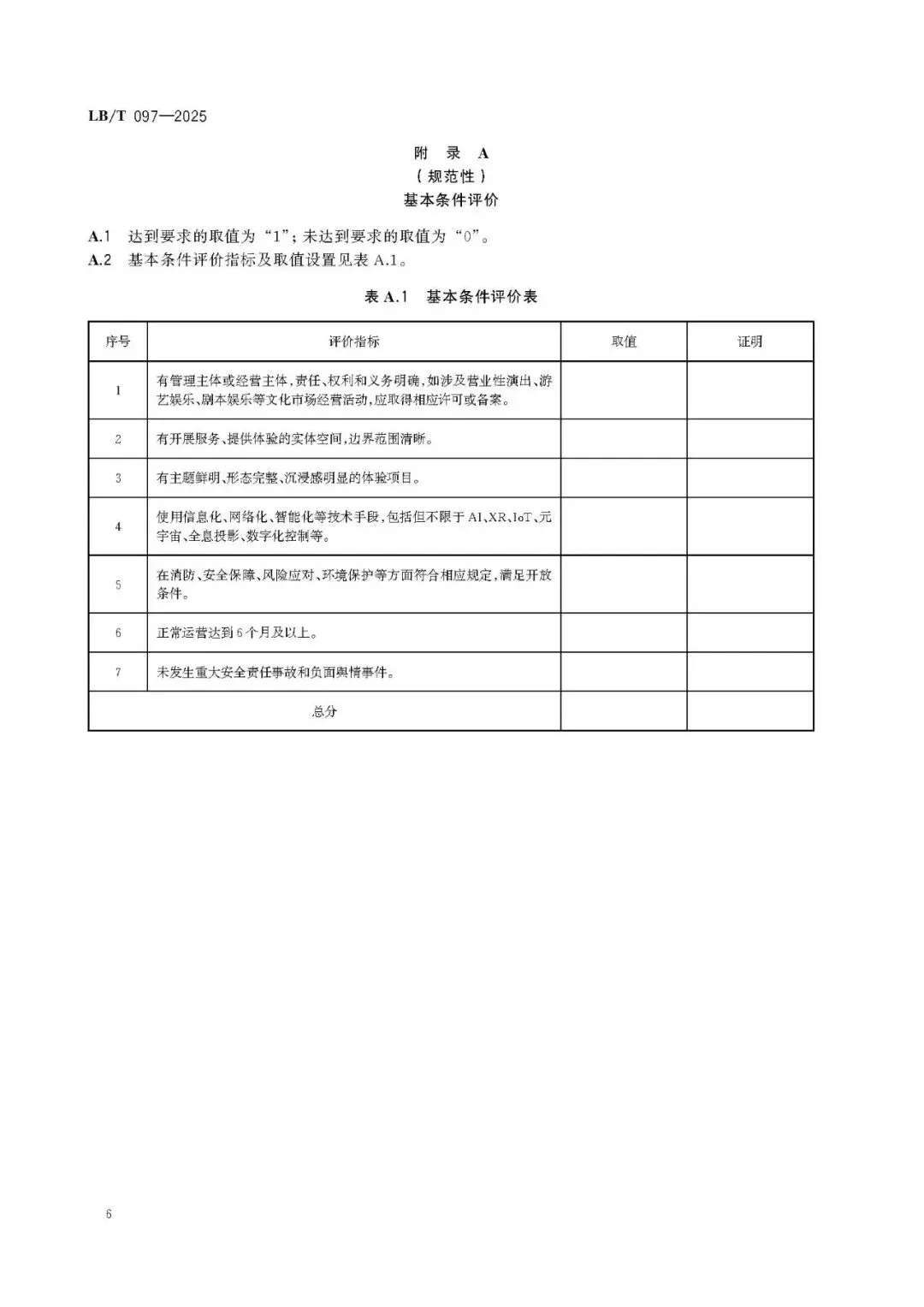
【科普】智慧旅游沉浸式体验空间要求与评价(LB/T 097-2025)全文
【科普】智慧旅游沉浸式体验空间要求与评价(LB/T 097-2025)全文

















点个“在看”
















来源:行业标准信息服务平台




相关文章
发表评论
评论列表
- 这篇文章还没有收到评论,赶紧来抢沙发吧~