调整、关停……贵州两景区最新发布!

2月23日
织金洞景区和九洞天风景名胜区
相继发布
织金洞景区关于运营调整的公告
关于九洞天风景名胜区
外围临时摆渡车停运的通知
关于九洞天景区售票/入园时间调整的通知
具体如下
织金洞景区关于运营调整的公告
一、夜游织金洞项目阶段性关停
基于溶洞资源保护的需要,自2月23日起将阶段性关停夜游织金洞项目,恢复时间另行通知,广大游客可选择常规日间时段至景区游览。
二、日间运营时间调整
根据运营安排,织金洞地下天宫园区自2月24日起入园时间调整为每天09:00-16:30。后续如有调整,请关注景区最新公告。
白天的织金洞依然奇幻壮美,期待您来探索地下喀斯特王国的魅力!
三、入园提示
1、游客需持本人身份证入园,购票证件与所持证件一致。儿童、老人等无二代身份证游客预约后凭短信订单二维码入园。
2、游客如未在购票时段内抵达景区入园,需退票后重新预约购票入园。
3、关注“织金洞景区”“织金洞世界地质公园”公众号,点击景区服务,有电子导游、导游导览等语音讲解。
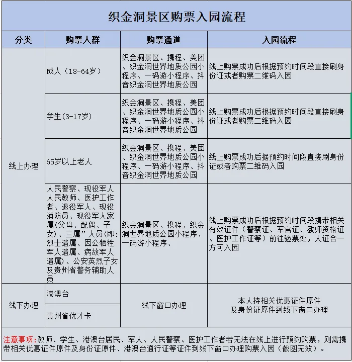
三、优惠政策及购票流程

四、温馨提示
1、错峰出行、预约出行,文明出行。
2、如需退票,请在预订平台“我的订单”中退订,或拨打相应客服电话。
3、出行前请关注官方信息,注意防雨保暖哦。
若想了解更多织金洞景区游览信息,欢迎致电垂询。
景区全国热线:4000520887
景区旅游咨询:0857-7812063
景区线上购票:0857-7812737
景区旅游投诉:0857-7812156
景区应急救援:0857-7749999
贵州织金洞旅游开发有限责任公司
2026年2月23日
关于九洞天风景名胜区
外围临时摆渡车停运的通知
亲爱的游客朋友:
您好!感谢您一直以来对九洞天景区的支持与厚爱。2026年 “春节”已结束,为进一步优化景区游览体验,提升服务质量,自2026年2月23日起,景区外围临时摆渡车将停止运营 。
为了做好旅游服务,强化管理,现将有关事项温馨提示如下:
一、入园须知
(一)九洞天小石林游客服务中心(西门)、九洞天龙井游客服务中心(东门)均可购票入园。
(二)建议广大游客朋友们选择乘船往返或单程步行的方式进行游览。乘船游览,您可以在碧波之上,近距离欣赏九洞天鬼斧神工的喀斯特地貌,感受大自然的雄浑与神奇;选择步行游览,沿途的奇峰异石、绿树繁花,将为您带来一场沉浸式的自然探秘之旅。
(三)严禁私自进入未开放区域。
二、出行小贴士
单程步行游览路线山路较多需徒步大约3.5公里,时间需要1-2个小时,台阶较多,有上下坡,建议大家提前做好出行攻略,科学设置心理预期,量力而行、健康为本,游览期间欢迎对我们工作中的不足提出宝贵意见。如遇到困难、诉求、纠纷等,可咨询现场工作人员,也可拨打景区热线电话。我们将尽最大努力为您提供服务,同时,也建议您遇事保持理性,避免打乱您的旅程、影响您的心情。
景区咨询电话:0857-7109090
景区投诉电话:0857-7139090
景区救援电话:0857-7106999
关于九洞天景区售票/
入园时间调整的通知
亲爱的游客朋友、各旅行社:
根据运营安排,自2026年2月24日起九洞天景区售票/入园时间调整为:上午9:00-下午4:30。后续如有调整,请关注景区最新公告。请广大游客朋友、各旅行社合理安排出行时间,妥善安排好行程。了解更多详情,敬请关注“九洞天风景名胜区”景区公众号,具体时间以该公众号发布的通知为准。
一、入园须知
(一)九洞天小石林游客服务中心(西门)、九洞天龙井游客服务中心(东门)均可购票入园。
(二)提前预约:为避免耽误您的行程,来景区游玩的游客朋友可提前在微信公众号“九洞天风景名胜区”、抖音官方号“九洞天景区”、携程、美团等线上实名制预约购票。
(三)景区设置有综合服务窗口,用于处理特殊政策优惠票,请科学安排行程;可享受特殊政策优惠的游客请到景区线下售票窗口进行办理免门票手续。
二、出行小贴士
(一)冬春季节气温不太稳定,建议大家提前做好出行攻略,科学设置心理预期,量力而行、健康为本,游览期间欢迎对我们工作中的不足提出宝贵意见。如遇到困难、诉求、纠纷等,可咨询现场工作人员,也可拨打景区热线电话。我们将尽最大努力为您提供服务,同时,也建议您遇事保持理性,避免打乱您的旅程、影响您的心情。
(二)景区乘船要求。为落实安委办明电[2021]27号文件要求,乘船游客须实名登记并穿戴好救生衣 。
(三)景区温馨提醒:为保障您的出行安全与合法权益,请勿将车辆停放在周边村民私自圈地、违规收费的非正规停车点。为了您的车辆安全,敬请选择九洞天景区停车场停放,感谢您的理解与配合,祝您游览愉快!
景区咨询电话:0857-7109090
景区投诉电话:0857-7139090
景区救援电话:0857-7106999
三、九洞天优免政策
(一)学生专属优免政策
时间:2026年1月1日至2026年12月31日
优惠对象:全国大、中、小学生(含港澳台)
优惠内容:全国(含港澳台)在校大、中、小学生(包含小学、初中、中职、高中、高职、中专、大专、本科生、研究生等全日制在校生群体)和在华留学生,享受九洞天景区门票免费优惠(不包含景区观光车票、船票、保险及玻璃栈道等体验项目)兑现方式:18周岁(含)以下凭身份证及其他有效证件,18周岁以上凭学生证或有关学生证明。
(二)小朋友、老人专属优免政策
时间:2026年1月1日至2026年12月31日
优惠对象:全国所有省(区、市)和港澳台地区6周岁以下儿童、65周岁以上老年人
优惠内容:全国(含港澳台)6周岁以下儿童、65周岁以上老年人凭有效身份证明享受九洞天景区门票免费优惠(不包含景区观光车票、船票、保险及玻璃栈道等体验项目)。兑现方式:凭身份证及其他有效证件
(三)部分行业人群专属优免政策
时间:2026年1月1日至2026年12月31日。
优惠对象:人民警察、教师、医护工作者、旅游法和国家有关政策规定的群体。
优惠内容:全国(含港澳台)人民警察、现役军人、人民教师、医护工作者享受九洞天景区门票免费优惠(不包含景区观光车票、船票、保险及玻璃栈道等体验项目)。兑现方式:凭警官证、军人证、教师资格证、医师证、医技证、药师证、护士证等。
(四)景区日常优免政策
1、特殊免门票人群:现役军人、部队文职人员、残疾军人、离退休军人凭有效证件(拥军卡或转业证)、六十五周岁以上老人、六周岁以下儿童、残疾人、持有市级摄影家协会会员证的本人、持有导游证的本人、持有消防员证的本人、持优抚证的本人、持有记者证的本人、持援黔医疗卫生专家旅游优惠证的本人、持有人民警察证的本人;持有援毕、援黔医疗队荣誉证书的本人、旅行社经理资格证的本人,可凭相关有效证件免景区门票。
2、特殊观光车票免票人群:1.2米以下儿童。
3、特殊船票优惠人群:90CM-120CM的儿童原价的半价、90CM以下的儿童免票。
4、特殊玻璃桥优惠人群:90CM-120CM的儿童半价、90CM以下的儿童免票。
贵州九洞天文化旅游发展有限公司
2026 年2月23日

来源:织金洞景区、九洞天风景名胜区
编辑:宋胜海
编审:杨露 胡笳

相关文章
发表评论
评论列表
- 这篇文章还没有收到评论,赶紧来抢沙发吧~
