入园时间有变!毕节一景区最新公告
入园时间有变!毕节一景区最新公告

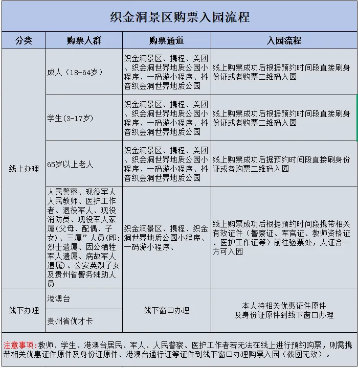
三、优惠政策及购票流程 
四、温馨提示

2月23日
贵州织金洞旅游开发有限责任公司
发布织金洞景区
关于运营调整的公告
一、夜游织金洞项目阶段性关停
基于溶洞资源保护的需要,自2月23日起将阶段性关停夜游织金洞项目,恢复时间另行通知,广大游客可选择常规日间时段至景区游览。
二、日间运营时间调整
根据运营安排,织金洞地下天宫园区自2月24日起入园时间调整为每天09:00-16:30。后续如有调整,请关注景区最新公告。
三、入园提示
1.游客需持本人身份证入园,购票证件与所持证件一致。儿童、老人等无二代身份证游客预约后凭短信订单二维码入园。
2.游客如未在购票时段内抵达景区入园,需退票后重新预约购票入园。
3.关注“织金洞景区”“织金洞世界地质公园”公众号,点击景区服务,有电子导游、导游导览等语音讲解。

1.错峰出行、预约出行,文明出行。
2.如需退票,请在预订平台“我的订单”中退订,或拨打相应客服电话。
3.出行前请关注官方信息,注意防雨保暖。
若想了解更多织金洞景区游览信息,可拨打咨询电话:
景区全国热线:4000520887
景区旅游咨询:0857-7812063
景区线上购票:0857-7812737
景区旅游投诉:0857-7812156
景区应急救援:0857-7749999
编辑 | 黄子涵
编审 | 张雪建
终审 | 向昆鹏
监制 | 顾 堃
来源 | 织金洞景区
新闻热线 | 0857-8345666
广告热线 | 0857-8888912
相关文章
- 河南:3月旅游线路汇总(景点:少林寺、清明上河园 、龙门石窟、应天门、洛邑古城、郭亮村、挂壁公路、云台山、老君山、曹魏古城.)
- 小滑播报 | 滑县一景区火了!!有人专门来...;春节返程 “后备箱摄影大赛” 开始啦;2月23日-28日,滑县人民医院坐诊信息...
- 享来旅游 漳平出发 3月6日 新春游江南五日游999元
- 因大风,山西多个景区已临时闭园!
- 乘风逐云月 策马向春山 | 山东文旅景区集团春节假期圆满收官!
- 2026新春走基层 | 古城景区:新春活动精彩续航
- 天下第一泉景区门票预订
- 【土城景区】这个马年春节,热热闹闹收官啦!正月初七,祝大家开工大吉!
- 工资五千总旅游,月入两万靠信用卡?不缺钱的人,背地里都在做这3件事
- 缙云仙都节日自驾进景区
发表评论
评论列表
- 这篇文章还没有收到评论,赶紧来抢沙发吧~