温馨提示 | 织金洞景区运营调整公告
温馨提示 | 织金洞景区运营调整公告

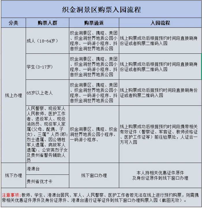
三、优惠政策及购票流程 
四、温馨提示 

织金洞景区关于运营调整的公告
一、夜游织金洞项目阶段性关停
基于溶洞资源保护的需要,自2月23日起将阶段性关停夜游织金洞 项目,恢复时间另行通知,广大游客可选择常规日间时段至景区游览。
二、日间运营时间调整
根据运营安排,织金洞地下天宫园区自2月24日起入园时间调整为每天09:00-16:30。后续如有调整,请关注景区最新公告。
白天的织金洞依然奇幻壮美,期待您来探索地下喀斯特王国的魅力!
三、入园提示
1、游客需持本人身份证入园,购票证件与所持证件一致。儿童、老人等无二代身份证游客预约后凭短信订单二维码入园。
2、游客如未在购票时段内抵达景区入园,需退票后重新预约购票入园。
3、关注“织金洞景区”“织金洞世界地质公园”公众号,点击景区服务,有电子导游、导游导览等语音讲解。

1、错峰出行、预约出行,文明出行。
2、如需退票,请在预订平台“我的订单”中退订,或拨打相应客服电话。
3、出行前请关注官方信息,注意防雨保暖哦。
若想了解更多织金洞景区游览信息,欢迎致电垂询。
景区全国热线:4000520887
景区旅游咨询:0857-7812063
景区线上购票:0857-7812737
景区旅游投诉:0857-7812156
景区应急救援:0857-7749999
贵州织金洞旅游开发有限责任公司
2026年2月23日
编辑|罗雨叶
复核|赵剑锋
初审|何胥木
终审|王 涛

相关文章
发表评论
评论列表
- 这篇文章还没有收到评论,赶紧来抢沙发吧~