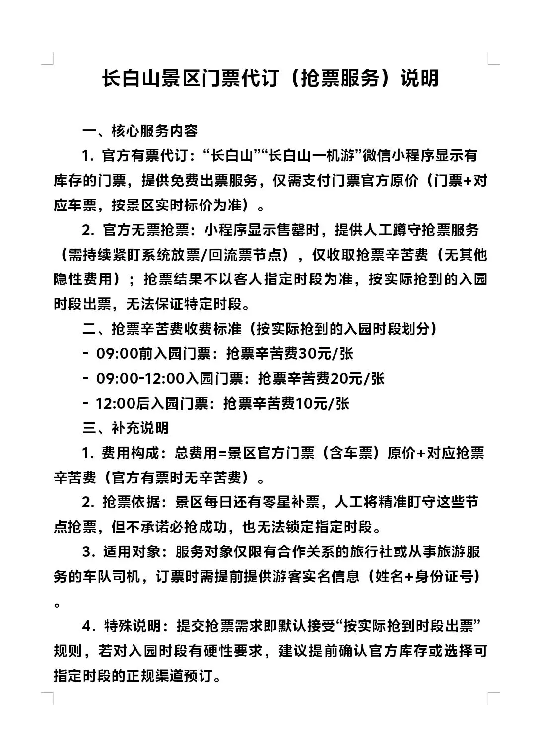
长白山景区 2 月 19 日开放情况
长白山景区 2 月 19 日开放情况
➡️北景区天池主峰,风力8-9级,公路、栈道风积雪,不具备安全运营条件,天池景点全天关闭。其他景点正常开放,视天气情况随时关闭。 ➡️西景区各景点,正在清理积雪,预计延缓30分钟开放,视天气情况随时关闭。 ➡️南景区关闭。 
长白山气象台 2月19日 天气预报 

长白山飞机场⬇️ 

长白山火车站⬇️ 
长白山火车站西站⬇️ 



长白山旅行社购票系统⬇️
长白山景区购票小程序⬇️ 


长白山景区咨询求助电话:4000006789,接听时段为7:10至19:00 
长白山地区食宿、用车、门票代购⬇️ 




















@所有人 以上团散服务,祥情咨询我⬇️ 








































相关文章
发表评论
评论列表
- 这篇文章还没有收到评论,赶紧来抢沙发吧~