属马的看过来!2026全国景区免票地图曝光:云南、陕西、四川...手慢无
2026年是农历马年,确实有不少景区推出了针对属马游客的重磅福利!这些政策大多需要本人有效身份证原件核验,且大部分免票仅包含首道大门票,观光车、索道等二次消费通常需要自理。






🇨🇳 云南及周边热门景区(含红河州)
1. 昆明西山景区
* 免票时间:2026年2月15日至3月3日(覆盖春节假期及之后)。
* 免票对象:全国生肖属马的游客(凭身份证前往售票窗口兑换)。
* 注意:需在规定时间段内前往,建议提前规划行程。
2. 昆明红土地落霞沟景区
* 免票时间:2026年全年。
* 免票对象:生肖属牛、属马的游客均可免费。
3. 大理海洋世界
* 免票时间:2026年1月24日至3月3日。
* 免票对象:生肖属马的游客(需凭本人有效身份证)。
4. 昆明杏林大观园(石林)
* 免票时间:2026年2月16日至2月22日(春节期间)。
* 免票条件:生肖属马、姓氏为马或名字带“马”字的游客。
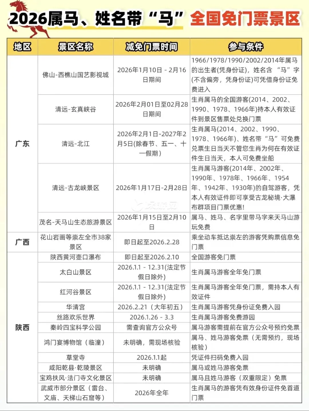
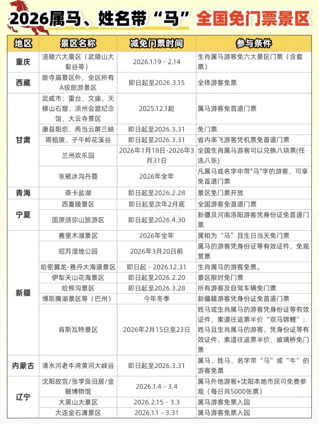
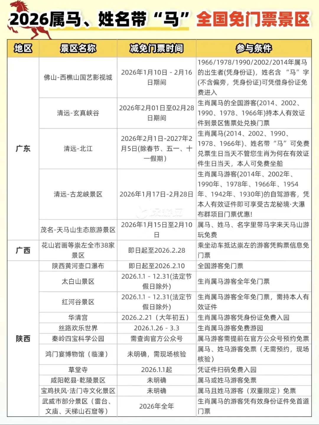
🌍 省外热门免票景区(参考)
如果您计划跨省出游,以下景区的免票政策也非常吸引人:
* 江西庐山、鄱阳湖国家湿地公园:2026年2月17日至2027年2月5日,属马游客生日当月免费(不含五一、十一)。
* 湖北随州大洪山:2026年1月1日至3月31日,属马或名字带“马”字的游客免费。
* 陕西太白山、红河谷:2026全年(法定节假日除外)对属马游客免票。
* 四川华蓥山:2026全年对属马或名字带“马”字的游客免票。
* 甘肃武威雷台景区:自2025年12月1日起全年免首道门票(马踏飞燕出土地)。
💡 游玩小贴士
1. 证件必备:出门前务必检查身份证是否带在身边,这是享受福利的唯一凭证。
2. 二次消费:免大门票不代表免费玩遍所有项目,索道、观光车、体验馆等通常需要另外付费,请做好预算。
3. 政策确认:部分景区政策可能随节假日调整,建议您在出发前通过景区官方公众号或电话再次确认当日的最新入园要求,以免跑空。
祝您在马年玩得开心!🐎
相关文章
发表评论
评论列表
- 这篇文章还没有收到评论,赶紧来抢沙发吧~