江西旅游商贸职业学院2026年单独招生考试大纲及样卷

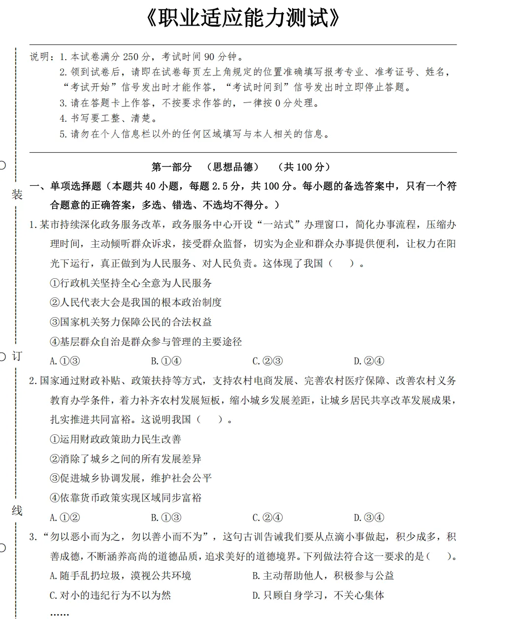
权威发布
江西旅游商贸职业学院2026年单独招生职业技能校考分为普通类、艺术类、体育类、旅游类、联合培养类。报考普通类、联合培养类的考生采取职业适应能力测试;报考艺术类、体育类、旅游类的考生采取职业技能测试。现正式公布职业技能校考大纲、样卷等内容,具体如下:
江西旅游商贸职业学院 2026 年单独招生考试
职业适应能力测试大纲与样卷
一、总览
(一)总题数:100 题
(二)分值:每题分值 2.5 分,总分 250 分
(三)总时长:90 分钟
(四)考试内容:分为三部分——思想品德(40 题)、计算机基础(30 题)、
英语(30 题)
(五)知识基础:以中学(普通高中、职业高中、技工学校、中等专业学校)
所学知识为基础,结合最新时政信息。
二、试题分布
(一)第一部分:思想品德(40 题)
目标:考察学生的思想道德素质,包括政治理论理解、社会价值观、时事政
策认知等。
思想品德选择题部分主要包括中国特色社会主义、经济与社会、政治与法治、
哲学与文化、法律常识、时事政治等。具体包括但不限于以下内容:
1.中国特色社会主义:社会主义产生、我国的社会主义等。
2.经济与社会:这部分主要考查商品经济、货币、财政与税收等。
3.政治与法治:这部分主要考查政治常识、国家制度、政党等。
4.哲学与文化:这部分主要考查马克思主义、毛泽东思想、正确价值观、分
析问题的能力等。
5.法律常识:这部分主要考查基础法律常识与应用。
6.时事政治:这部分主要考查最近发生的国际与国家政治事件。
(二)第二部分:计算机基础(30 题)
目标:测试学生的计算机应用基础知识与实际操作能力(理论为主,适当涉
及操作概念)。
1.计算机系统(输入输出设备)
(1)计算机系统组成概述。
(2)常见输入设备介绍(键盘、鼠标、摄像头等)。
(3)常见输出设备介绍(显示器、打印机、音箱等)。
(4)输入输出设备的工作原理与接口。
2.计算机软件
1(1)软件的分类(系统软件、应用软件)。
(2)系统软件的作用与常见类型。
(3)应用软件的特点与常见种类。
(4)软件的安装与卸载。
3.计算机数据进制转换
(1)常见数据进制。
(2)各进制数的表示方法与特点。
(3)进制之间的转换方法。
(4)进制转换在计算机中的应用.
4.操作系统;文件和文件夹
(1)操作系统的功能与常见类型
(2)操作系统的基本操作(界面认识、任务管理等)
(3)文件和文件夹的概念与作用
(4)文件和文件夹的管理(创建、重命名、删除、移动、复制等)
5.Word 2010、Excel 2010、PowerPoint 2010
(1)Word 2010 的基本功能与应用(文字编辑、排版、文档格式设置等)
(2)Excel 2010 的基本功能与应用(数据处理、表格制作、函数使用等)
(3)PowerPoint 2010 的基本功能与应用(演示文稿制作、幻灯片设计、
动画效果设置等)。
(三)第三部分:英语(30 题)
目标:评估学生的英语基础知识,包括词汇、语法、阅读理解与基础写作能
力。
1.初高中所学单词,包括但不限于单词过去式、过去分词、过去完成时的变
形,形容词、副词的比较级、最高级变形等;
2.初高中所学固定搭配的短语等;
3.初高中所学的语法知识,包括但不限于宾语从句、定语从句、状语从句、
倒装句、强调句、反义疑问句等;
4.交际用语。


艺术类专业职业技能测试方案
一、测试项目名称
艺术类专业职业技能测试。
二、测试时间
2026 年 3 月 21 日 8:30-10:00。
三、测试地点
江西旅游商贸职业学院,具体考场详见准考证。
四、适用专业
广告艺术设计、环境艺术设计、服装与服饰设计。
五、赋分权重与分值
艺术类职业技能测试科目赋分权重与分值表
科目名称
分类名称
考核内容
权重
分值
总分值
职业技能测试
艺术类
风景速写
1
250
250
六、测试内容
风景速写主要考查考生的构图能力,敏感关系掌握能力以及
基本的造型能力。
七、测试方式
考生以默写的方式在 8K 素描纸上进行风景速写,具体考题
由学校在测试当天统一抽取。
八、测试要求
1.考生自备绘画工具(画笔、画板、橡皮檫、小刀等),画
板要求整洁,上面不能有文字和图案。
2.画纸由学校提供,考生不得携带除绘画工具及测试要求携带的证件以外的物品。
九、评分标准
1.画面内容表达切合考题,构图合适,评分权重 0.3,分值
为 75 分。
2.明暗关系,透视关系准确,评分权重 0.3,分值为 75 分。
3.造型能力准确,评分权重 0.4,分值为 100 分。
旅游类专业职业技能测试方案
一、测试项目名称
旅游类专业职业技能测试。
二、测试时间
2026 年 3 月 21 日 8:30-10:00。
三、测试地点
江西旅游商贸职业学院,具体考场详见准考证。
四、适用专业
旅游管理、导游、研学旅行管理与服务、酒店管理与数字化
运营、智慧景区开发与管理、民宿管理与运营专业。
五、赋分权重与分值
旅游类职业技能测试科目赋分权重与分值表
科目名称
分类名称
考核内容
权重 分值
总分值
职业技能测试
旅游类
职业能力与专业知识
1
250
250
六、考试纲要
(一)考试大纲说明
1.命题考试的若干规定
(1)考试方法: 机试,闭卷。
(2)考试时限: 90 分钟。
(3)试卷合理安排题目的难易程度,在一份试卷中保持合
理结构。
2.考试参考书(1)书名:《旅游职业礼仪与交往(第 2 版)》;主编:
朱廉;出版社:东北师范大学出版社;出版时间:2023 年 6 月。
(2)书名:《政策与法律法规(第 10 版)》;编著:全国
导游人员资格考试教材编写组;出版社:旅游教育出版社;出版
时间:2025 年 7 月。
(二)考试内容
1.《旅游职业礼仪与交往》考试内容
学习情境一 礼仪意识养成
学习情境二 职业形象塑造
学习情境三 日常沟通交往礼仪
学习情境四 社交场合应对礼仪
学习情境五 旅行社接待服务礼仪
学习情境六 酒店接待服务礼仪
学习情境七 景区接待服务礼仪
学习情境八 旅游交通服务礼仪
2.《政策与法律法规》考试内容
第一章 以中国式现代化全面推进中华民族伟大复兴
第二章 国家“十四五”发展规划及旅游业专项发展规划
第三章 旅游方针政策
第四章 宪法基本知识
第五章 宪法相关法的基本知识
第六章 民法基本知识
第七章 合同法律制度
— 2 —第八章 侵权责任法律制度
第九章 旅游法基础知识
第十章 旅游者与消费者法律制度
第十一章 旅行社法律制度
第十二章 导游管理法律制度
第十三章 旅游安全与保险法律制度
第十四章 入出境及交通法律制度
第十五章 食品安全、娱乐场所、住宿业法律制度
第十六章 旅游资源管理法律制度
第十七章 解决旅游纠纷的相关法律制度
(三)试卷结构
1.试卷满分:250 分
2.内容比例:
(1)《旅游职业礼仪与交往》占比 40%,其中礼仪意识养
成(约 1%),职业形象塑造(约 5%),日常沟通交往礼仪(约
5%),社交场合应对礼仪(约 11%),旅行社接待服务礼仪(约
6%),酒店接待服务礼仪(约 6%),景区接待服务礼仪(约 3%),
旅游交通服务礼仪(约 3%);
(2)《政策与法律法规》占比 60%,其中以中国式现代化
全面推进中华民族伟大复兴(约 3%),国家“十四五”发展规
划及旅游业专项发展规划(约 2%),旅游方针政策(约 6%),
宪法基本知识(约 3%),宪法相关法的基本知识(约 4%),民
法基本知识(约 3%),合同法律制度(约 3%),侵权责任法律
— 3 —制度(约 2%),旅游法基础知识(约 6%),旅游者与消费者法
律制度(约 3%),旅行社法律制度(约 3%),导游管理法律制
度(约 3%),旅游安全与保险法律制度(约 5%),入出境及交
通法律制度(约 3%),食品安全、娱乐场所、住宿业法律制度
(约 4%),旅游资源管理法律制度(约 4%),解决旅游纠纷的
相关法律制度(约 3%)。
3.题型:单选题(占比 70%),判断题(占比 30%)。
4.题量:100 题。
体育类专业职业技能测试方案
一、测试项目名称
体育类专业职业技能测试。
二、测试时间
2026 年 3 月 21 日上午 8:30 开始。
三、测试地点
江西旅游商贸职业学院,具体考场详见准考证。
四、适用专业
社会体育(网球)、社会体育(跆拳道)、社会体育(体育
舞蹈)、健身指导与管理专业。
五、赋分权重与分值
体育类职业技能测试科目赋分权重与分值表

六、测试内容
90 秒跳绳、现场模仿能力测试。
七、测试方式
(一)90 秒跳绳考试规则
1.考生将绳的长短调至适宜长度,听到开始信号后开始跳
绳,听到结束信号后停止跳绳,记录受试者在 90 秒内完成的次— 2 —
数。
2.动作要求为正摇双脚跳绳,反摇为犯规,因犯规所得次数
不计入最终成绩。
3.每跳跃一次且摇至少一回环(一周圈)为一次,只跳不摇
和一跳一垫步均判为犯规,因犯规所得次数不计入最终成绩。
4.测试过程中如发现跳绳拌脚,应减去无效次数,继续进行
测试。
5.测试过程中,如果出现跳绳断、坏的特殊情况,经工作人
员核验后,可以进行补测。
6.考生统一使用考场准备的中考专用跳绳(恒康佳业【计数
版】)进行测试。
(二)现场模仿能力测试规则
考前 2 天,学校将通过招生考试网公布现场模仿能力测试的
考试视频。考生进入考场后,按照考场内视频的中口令和节奏完
成动作重现。
八、评分标准
(一)男子组:90 秒跳绳(个)


备注:未达到上一层级的个数按下一层级的个数计分,如个数 279 对应分值 99。
(二)女子组:90 秒跳绳(个)

备注:未达到上一层级的个数按下一层级的个数计分,如个数 275 对应分值 99。
(三)现场模仿能力测试

⭐⭐⭐⭐⭐
更多26单招招生简章&考试大纲

距26单招还剩1个多月
为帮助各位考生备考
小编免费送公办院校单招备考资料
①考试大纲②历年真题
③院校样卷④内部资料⑤时政热点

①拉取3位好友关注江西学了个学吧公众号
②转发本文到朋友圈并保留30分钟(不可分组不可隐藏)
③转发本文到任意江西高职单招群并保留5分钟(群人数需≥100人)

以上三种方式任选一种
完成后截图发给老师
即可领取公办单招院校备考资料


相关文章
发表评论
评论列表
- 这篇文章还没有收到评论,赶紧来抢沙发吧~
