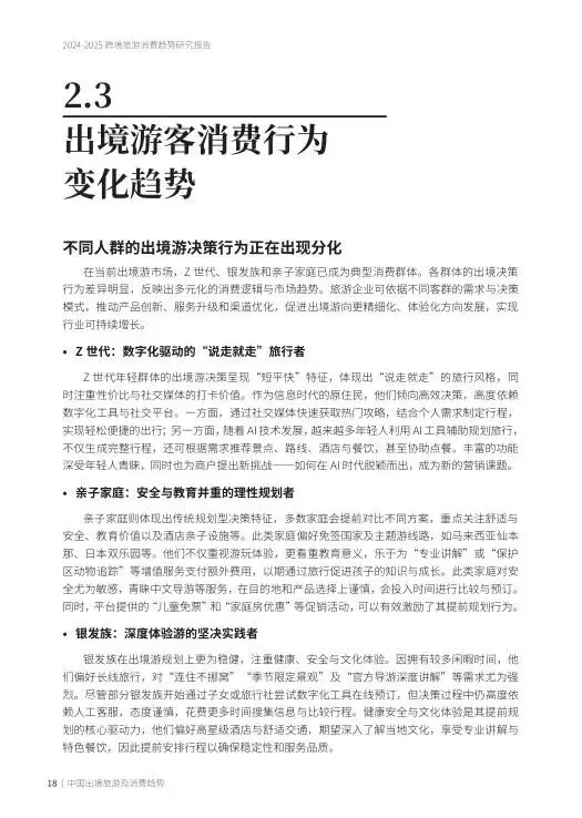
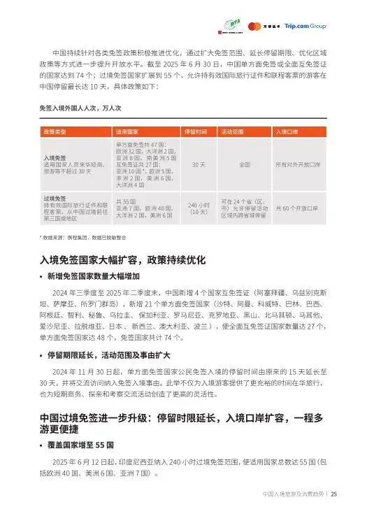
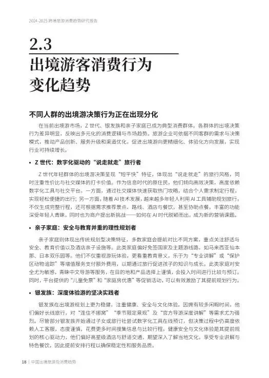
2024-2025跨境旅游消费趋势研究报告
2024-2025跨境旅游消费趋势研究报告























































































































-THE END--
版权声明:本公众号推送的文章,均来自公开及合法渠道,文章版权归原作者所有,仅供读者学习、参考,禁止用于商业用途。除非确实无法确认,所载文章都会注明作者和来源。我们不仅是知识的搬运者,也是价值的传播者,希望通过我们的搬运,能给读者带来知识,给原作者带来价值。部分文章推送时未能与原作者取得联系,若涉及版权问题,烦请原作者联系我们,与您共同协商解决。

各类研报私信联系(请耐心等待人工回复)
相关文章
发表评论
评论列表
- 这篇文章还没有收到评论,赶紧来抢沙发吧~