深度解读 |《团队境内旅游合同(示范文本)》解读 附新旧完整版修订对照表
近日,文化和旅游部和市场监管总局印发通知,将于2026年3月31日起在全国范围内推行使用包括《团队境内旅游合同(示范文本)》在内等六个团队旅游合同(示范文本)。其中,2026年版的《团队境内旅游合同(示范文本)》相较于2014年版本,在适应旅游市场的发展、保障旅游者合法权益、引导旅行社规范经营的基础上,结合《中华人民共和国旅游法》《中华人民共和国民法典》《中华人民共和国个人信息保护法》《旅行社服务质量赔偿标准》等最新法律法规进行修订。
本文将对2026版《团队境内旅游合同(示范文本)》核心修订要点进行深度解读。

01

明确格式条款适用规则

修订前:无约定;
修订后:要求旅行社应履行格式条款的提示和说明义务,否则,可能会导致相关条款被认定不对旅游者产生效力。
影响与应对:旅行社在签约前必须履行格式条款(特别是加重旅游者义务、免除或减轻旅行社责任的条款)的提示和说明义务,应采取合理方式(如加粗、标红、单独说明等)提示旅游者注意,并应旅游者要求进行解释。
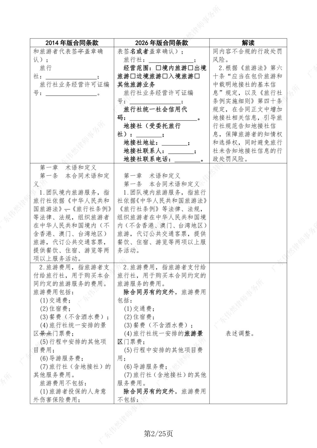
02

加强重点信息的披露

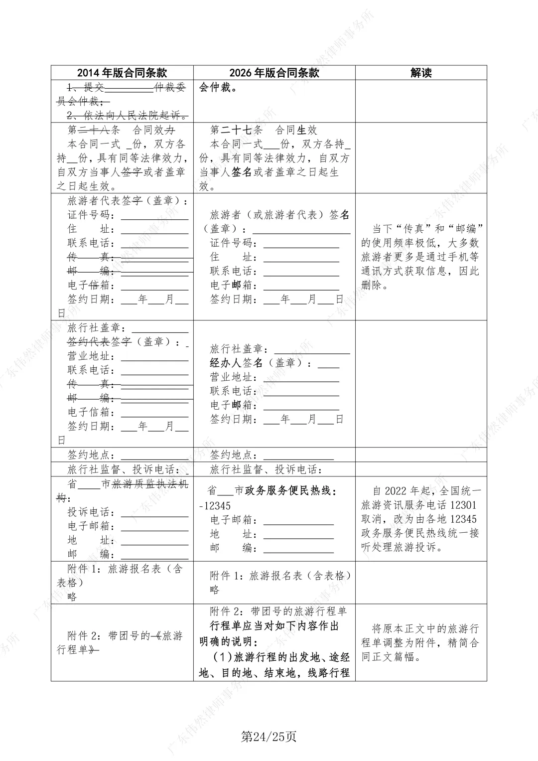
修订前:条款中无经营范围、地接社信息内容;
修订后:引导旅行社规范向旅游者披露经营范围并告知地接社信息,保障旅游者的知情权和选择权。
影响与应对:旅行社在签约时必须填写地接社信息,避免旅游合同内容不合规的行政处罚风险。
03

重点规范购物、自费的行为

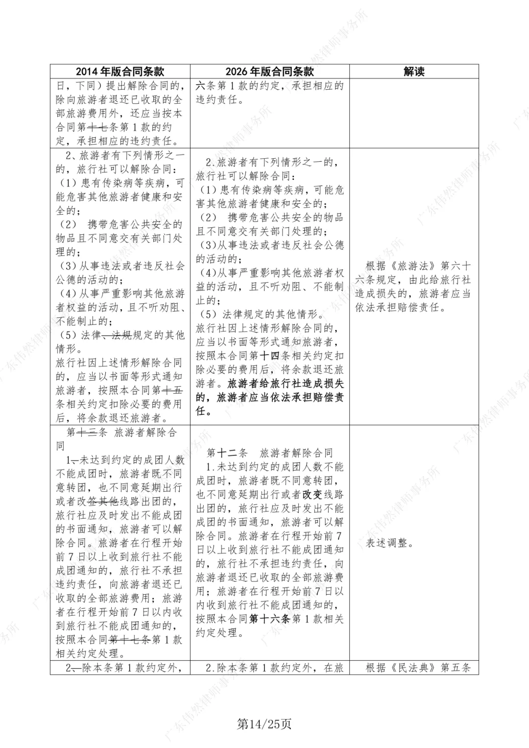
修订前:合同约定不明确,旅行社临时增加购物、自费较为普遍,投诉高发;
修订后:旅游行程中的购物活动、自费项目在合同中列明。团中除游客主动要求且不影响其他人行程外,旅行社不得再新增任何购物或自费项目。
影响与应对:在合同层面进一步保障旅游者合法权益,旅行社必须在签署旅游合同时向旅游者告知行程中的购物活动及自费项目。
04

引导旅行社依法依约扣费

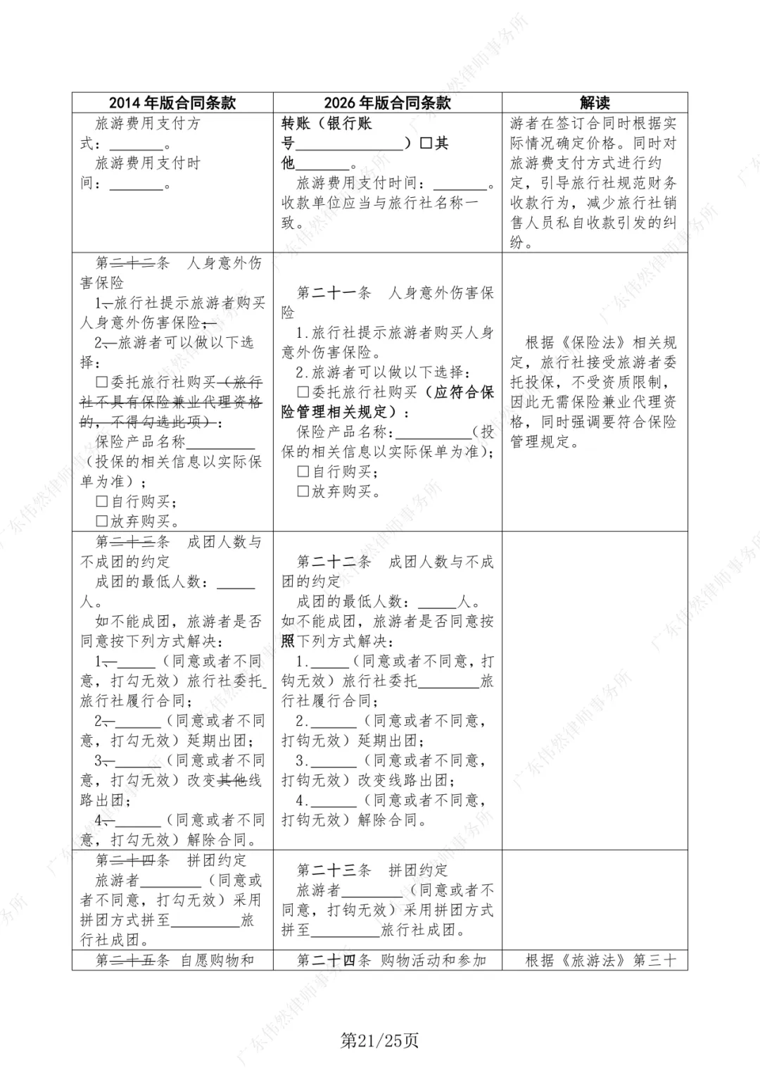
修订前:统一的必要费用扣费比例;
修订后:允许旅行社和旅游者另行约定必要费用扣除比例,同时在第二十五条中对另行约定的扣除必要费用比例予以限制。
影响与应对:旅行社应注意结合旅游产品特性,在第二十五条与旅游者约定必要费用的扣除比例。需要注意,因示范文本限制了扣费比例的上限,如扣费比例超出该上限的,应与旅游者另行约定。
05

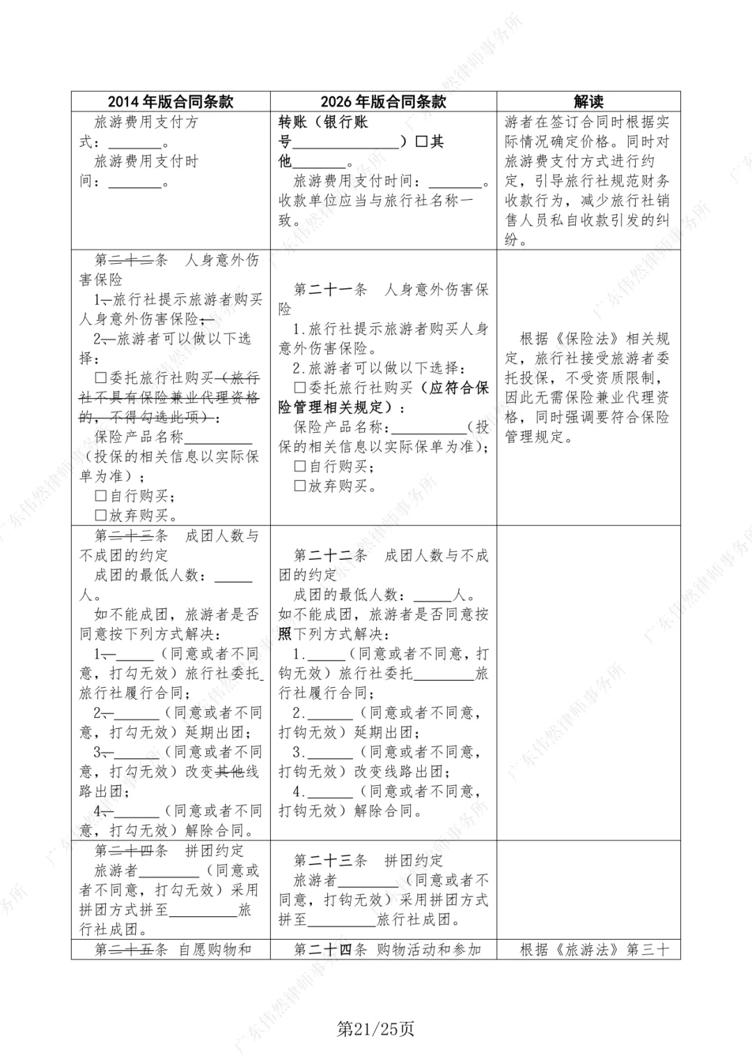
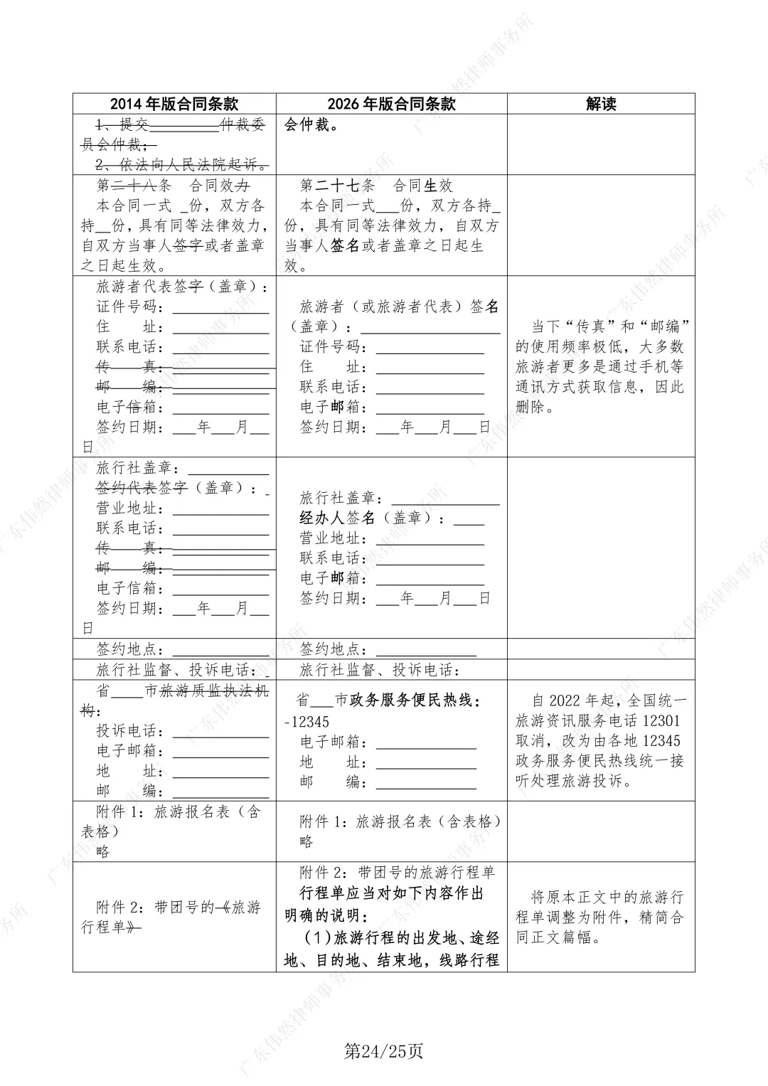
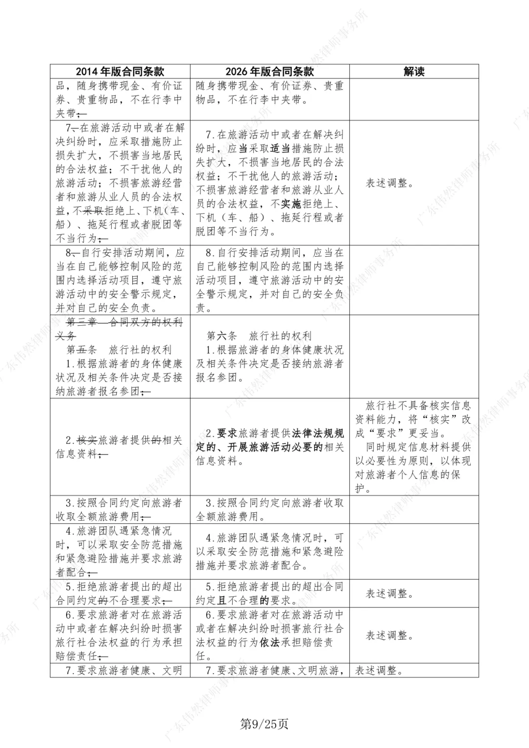
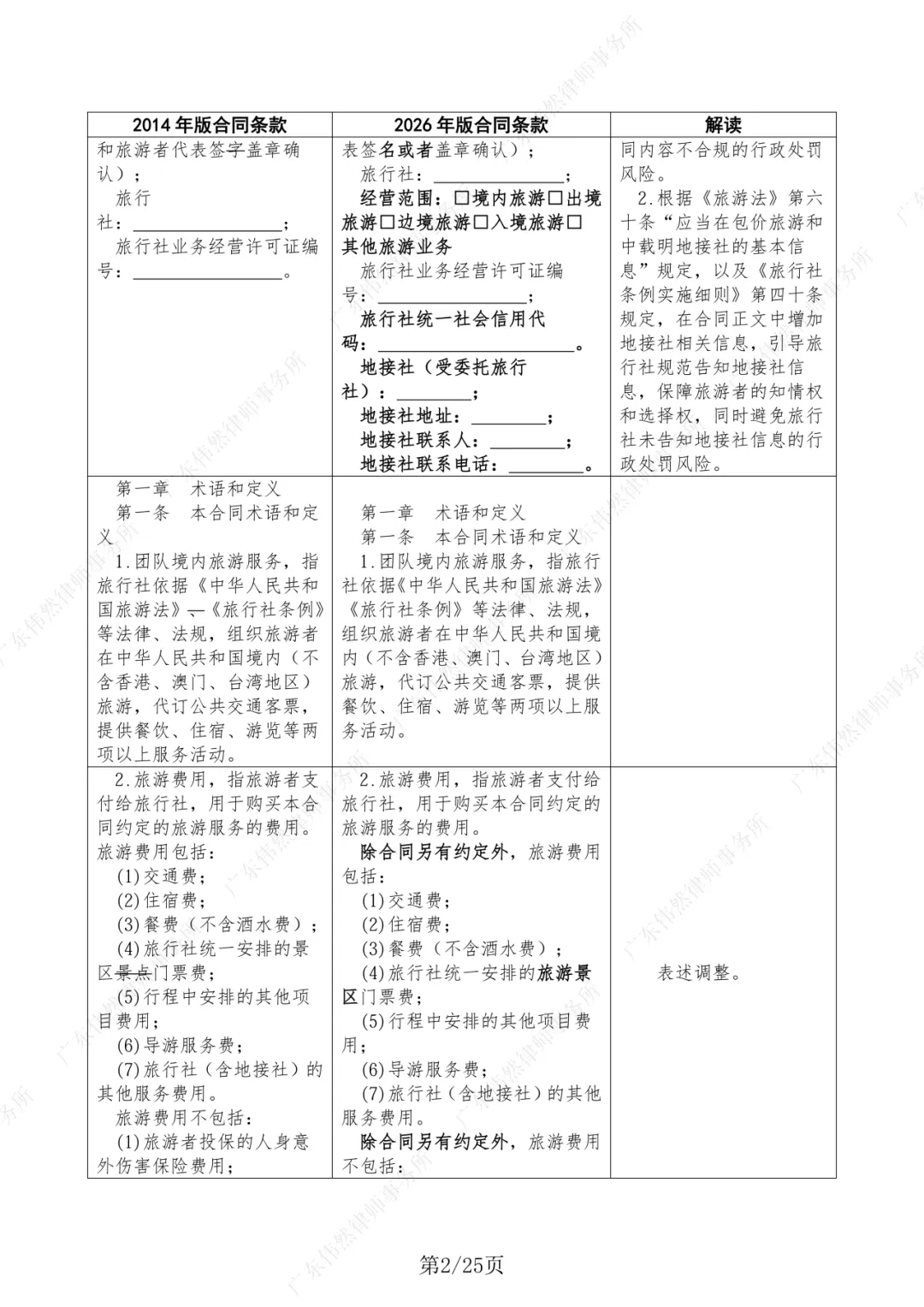
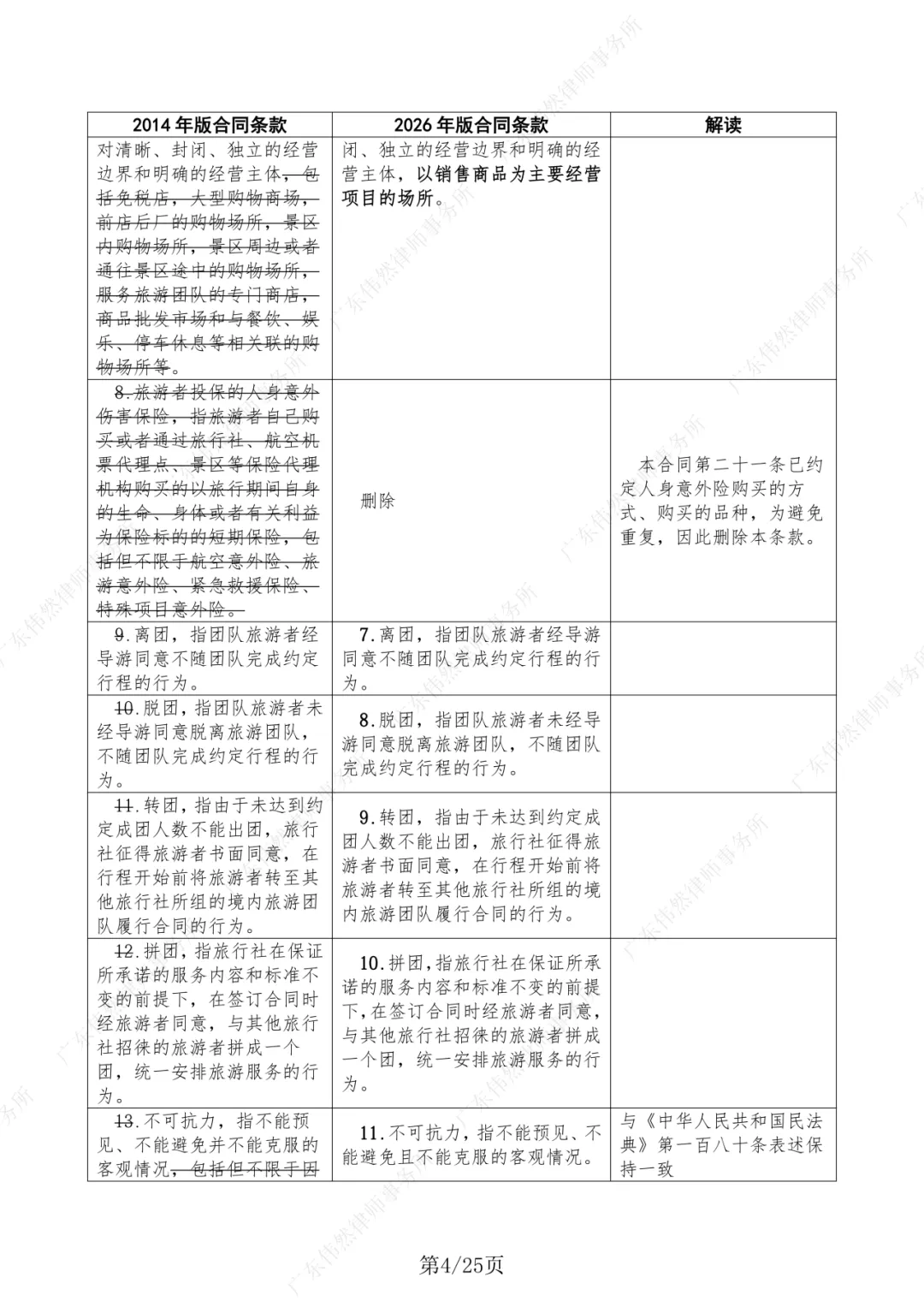
团队境内旅游合同(示范文本)
修订对照表

上下滑动查阅全部内容

























作者简介:
梁玲,广州市执业律师,现任广东伟然(广州)律师事务所合伙人律师、仲裁员。深耕法律领域十载,为二十余家大中型旅游企业及行业协会持续提供常年法律顾问服务,累计处理大量旅游纠纷案件。此外,梁律师在合同、民间借贷、婚姻家事(离婚、继承)等民商事诉讼,以及旅游企业员工涉刑案件的处理中,亦拥有丰富的实务经验。
关于我们

广东伟然律师事务所,是由中国著名旅游法律专家闵令波大律师创立的中国首家以文化和旅游法律专业为核心的综合性律师事务所。伟然律师为文旅企业提供全方位法律服务的同时,还为文旅从业人员及其他企业和社会人士提供公司、劳动、刑事、房地产和婚姻家庭等法律服务。伟然律师团队经长期的钻研与大量的法律实践,专业水平和敬业精神均获得了各界的广泛好评。目前,伟然律师已担任行政机关、行业协会和各类企业等数百家单位的常年法律顾问。
获取专业法律支持,请联系:
伟然(深圳):0755-25469677|深圳市罗湖区迎春路12号海外联谊大厦28楼
伟然(广州):020-83520960|广州市越秀区东风中路国信大厦10楼
相关文章
发表评论
评论列表
- 这篇文章还没有收到评论,赶紧来抢沙发吧~